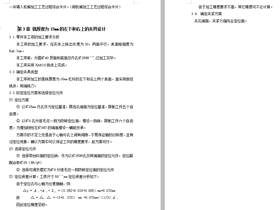
等臂杠杆的铣厚15(即φ30面)左下右上平面夹具设计及加工工艺装备含4张图纸-版本2AutoCAD图档

图档名称为:等臂杠杆的铣厚15(即φ30面)左下右上平面夹具设计及加工工艺装备含4张图纸-版本2,属于设备部件,工器具分类,软件为AutoCAD, 图纸格式为dwg,pdf,可在线预览,可编辑,可供设计参考

加入收藏
模型参数

模型ID:10283398

模型大小:2.73M

软件版本: AutoCAD 2007

模型格式:dwg,pdf

是否可编辑:可修改,包括参数

上传时间:2025-08-11

图纸介绍:

下载模型
踏歌行
作品: 0
粉丝: 0
文件列表
1. A铣厚度15(即φ30面)左下和右上小平面夹具装配图.dwg
292 KB
2. 加工工艺规程设计.doc
219 KB
3. 夹具设计部分.PNG
25 KB
4. 字数统计.PNG
18.1 KB
5. 工序卡.PNG
134 KB
6. 工序卡片.doc
369 KB
7. 工序卡片.doc
380 KB
8. 工艺卡及工序卡.doc
85.5 KB
9. 工艺工序卡.doc
420 KB
10. 工艺规程设计说明书.doc
1020 KB
11. 工艺过程卡片.doc
57.5 KB
12. 机械加工工序卡片.doc
367 KB
13. 机械加工工艺过程卡片.doc
71 KB
14. 机械加工工艺过程卡片.doc
72.5 KB
15. 机械加工工艺过程卡片.png
294 KB
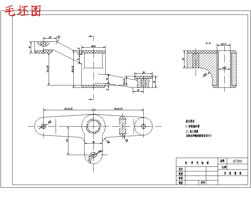
16. 毛坯图.dwg
69.5 KB
17. 毛坯图.jpg
139 KB
18. 等臂杠杆.dwg
89.4 KB
19. 等臂杠杆.jpg
149 KB
20. 等臂杠杆的铣厚15(即φ30面)左下右上平面夹具设计及加工工艺装备说明书.doc
481 KB
21. 翻译—基于事例推理的夹具设计研究与应用.doc
177 KB
22. 翻译—基于事例推理的夹具设计研究与应用.pdf
222 KB
23. 设计所包含文件.png
28.9 KB
24. 设计说明书副本.doc
97 KB
25. 说明书.doc
104 KB
26. 铣厚度15小平面夹具体.dwg
114 KB
27. 铣厚度15小平面夹具体.jpg
149 KB
28. 铣厚度15(即φ30面)左下和右上小平面夹具装配图.jpg
223 KB
【等臂杠杆的铣厚15(即φ30面)左下右上平面夹具设计及加工工艺装备含4张图纸-版本2】相关作品
滚动更载更多~
提示
×

下载该图档需要消耗10金币!

确认下载
加载中