支撑套筒的铣P面夹具设计及加工工艺装备-大批量含4张CAD图AutoCAD图档

图档名称为:支撑套筒的铣P面夹具设计及加工工艺装备-大批量含4张CAD图,属于设备部件,工器具分类,软件为AutoCAD, 图纸格式为pdf,dwg,可在线预览,可编辑,可供设计参考

加入收藏
模型参数

模型ID:10400755

模型大小:5.46M

软件版本: AutoCAD 2007

模型格式:pdf,dwg

是否可编辑:可修改,包括参数

上传时间:2026-03-30

图纸介绍:

下载模型
作品: 275
粉丝: 0
文件列表
1. X5045简介-支撑套筒的铣P面夹具设计及加工工艺装备-大批量含4张CAD图.pdf
2.18 MB
2. 夹具体底座.dwg
170 KB
3. 夹具体底座.png
10.3 KB
4. 夹具设计部分.JPG
224 KB
5. 字数.JPG
73.9 KB
6. 字数.JPG
73.9 KB
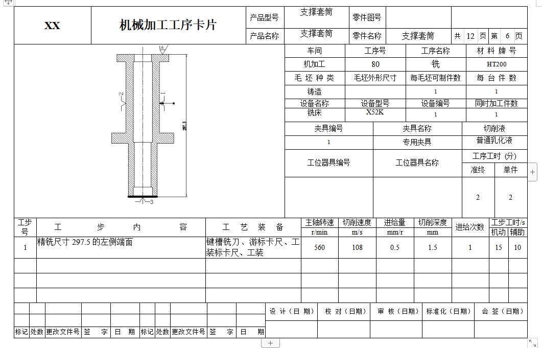
7. 工序卡.JPG
701 KB
8. 工序图.dwg
131 KB
9. 工序图.png
15.9 KB
10. 摘要.JPG
131 KB
11. 支撑套筒5-铣P面夹具装配图.dwg
244 KB
12. 支撑套筒5-铣P面夹具装配图.png
23.5 KB
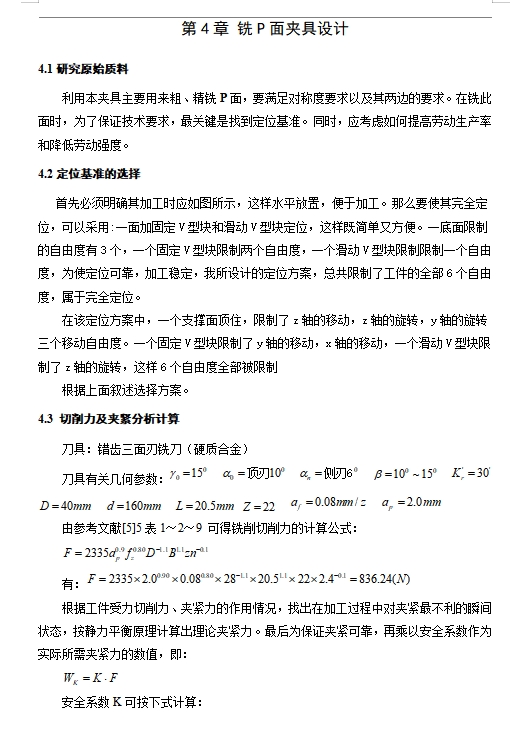
13. 支撑套筒5-铣P面夹具设计说明书.doc
1.37 MB
14. 支撑套筒机械加工工艺规程及铣P面夹具设计说明书.doc
1.37 MB
15. 支撑套筒毛坯图.dwg
73 KB
16. 支撑套筒毛坯图.png
11 KB
17. 支撑套筒零件图.dwg
115 KB
18. 支撑套筒零件图.png
17.9 KB
19. 支撑套筒零件图及工序图.dwg
146 KB
20. 机械加工工序卡.doc
437 KB
21. 机械加工工艺过程卡.doc
64 KB
22. 目录.JPG
248 KB
23. 被加工工序卡.JPG
260 KB
24. 设计所包含文件.jpg
121 KB
25. 过程卡.JPG
394 KB
【支撑套筒的铣P面夹具设计及加工工艺装备-大批量含4张CAD图】相关作品
下载提示
×

下载该图档需要消耗20金币!

确认下载
-- 热门充值套餐 · 限时优惠 --
加载中