铣床等臂杠杆零件的加工工艺装备及钻2-Φ8孔专用夹具设计-翻转式钻床夹具含非标10张CAD图-版本2AutoCAD图档

图档名称为:铣床等臂杠杆零件的加工工艺装备及钻2-Φ8孔专用夹具设计-翻转式钻床夹具含非标10张CAD图-版本2,属于机械设备,机加工设备分类,软件为AutoCAD, 图纸格式为dwg,可在线预览,可编辑,可供设计参考

加入收藏
模型参数

模型ID:10283399

模型大小:2.97M

软件版本: AutoCAD 2004

模型格式:dwg

是否可编辑:可修改,包括参数

上传时间:2025-08-11

图纸介绍:

下载模型
饮冰十年
作品: 0
粉丝: 0
文件列表
1. A2夹具图装配图.dwg
109 KB
2. A2夹具图装配图.jpg
278 KB
3. A3可调支承钉.dwg
53.7 KB
4. A3可调支承钉.jpg
62.3 KB
5. A3夹具体.dwg
64.3 KB
6. A3夹具体.jpg
153 KB
7. A3毛坯图-等臂杠杆.dwg
69.2 KB
8. A3毛坯图-等臂杠杆.jpg
148 KB
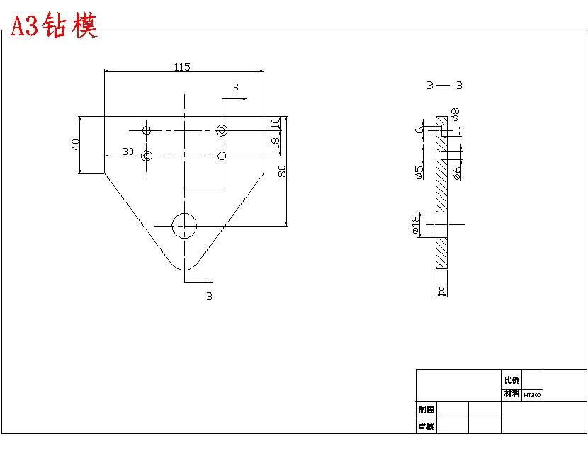
9. A3钻模.dwg
59.3 KB
10. A3钻模.jpg
72.8 KB
11. A3零件图-等臂杠杆.dwg
69.8 KB
12. A3零件图-等臂杠杆.jpg
159 KB
13. A4垫圈.dwg
44.2 KB
14. A4垫圈.jpg
52.7 KB
15. A4定位销.dwg
49.3 KB
16. A4定位销.jpg
46.6 KB
17. A4旋紧螺母.dwg
51.8 KB
18. A4旋紧螺母.jpg
83 KB
19. A4钻套.dwg
48.3 KB
20. A4钻套.jpg
64.8 KB
21. 加工工艺规程设计.doc
219 KB
22. 夹具设计部分.PNG
44.8 KB
23. 字数统计.PNG
27.2 KB
24. 工序卡.PNG
137 KB
25. 工序卡片.doc
369 KB
26. 工艺卡及工序卡.doc
237 KB
27. 工艺规程设计说明书.doc
1020 KB
28. 机械加工工序卡片.doc
367 KB
29. 机械加工工艺过程卡片.doc
70.5 KB
30. 机械加工工艺过程卡片.doc
72.5 KB
31. 机械加工工艺过程卡片.png
317 KB
32. 机械工艺过程卡.doc
113 KB
33. 设计所包含文件.png
38.1 KB
34. 设计说明书.doc
181 KB
35. 铣床杠杆工序卡片.doc
435 KB
36. 铣床杠杆工艺过程卡.doc
48.5 KB
37. 铣床等臂杠杆的机械加工工艺规程设计说明书.doc
182 KB
38. 铣床等臂杠杆零件的加工工艺装备及钻2-Φ8孔专用夹具设计-翻转式钻床夹具.doc
578 KB
【铣床等臂杠杆零件的加工工艺装备及钻2-Φ8孔专用夹具设计-翻转式钻床夹具含非标10张CAD图-版本2】相关作品
滚动更载更多~
提示
×

下载该图档需要消耗20金币!

确认下载
加载中