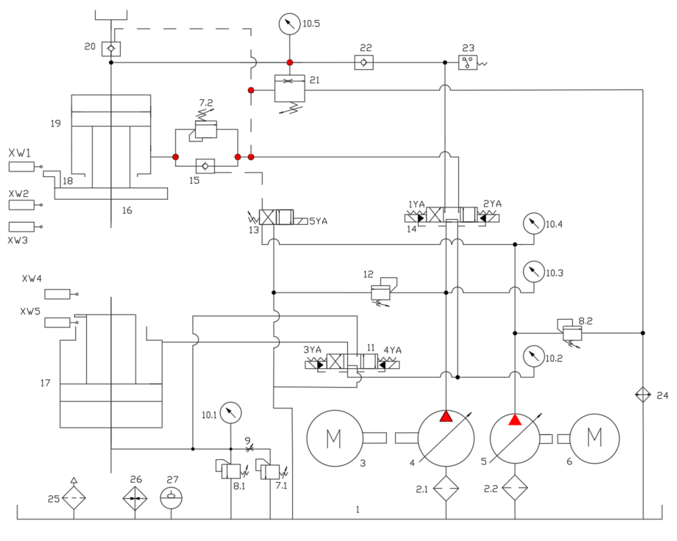
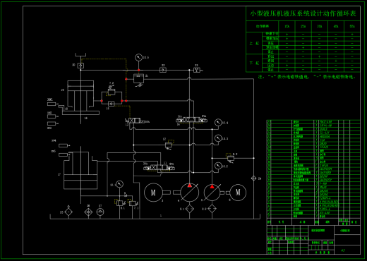
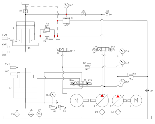
小型液压机液压系统(1)(CAD+说明书)AutoCAD图档

图档名称为:小型液压机液压系统(1)(CAD+说明书),属于设备部件,液压气动元件分类,软件为AutoCAD, 图纸格式为dwg,可在线预览,可编辑,可供设计参考

加入收藏
模型参数

模型ID:10421297

模型大小:3.04M

软件版本: AutoCAD 2018

模型格式:dwg

是否可编辑:可修改,包括参数

上传时间:2026-04-21

图纸介绍:

下载模型
文件列表
1. 1.png
38.5 KB
2. 2.png
26.5 KB
3. 3.png
91.8 KB
4. 小型液压机液压系统原理图-A3.bak
226 KB
5. 小型液压机液压系统原理图-A3.dwg
226 KB
6. 小型液压机课程设计说明书(1).doc
2.5 MB
7. 屏幕截图 2024-08-18 201202.png
176 KB
8. 屏幕截图 2024-08-18 201243.png
42.7 KB
9. 屏幕截图 2024-08-18 201257.png
31.1 KB
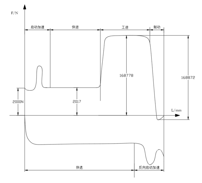
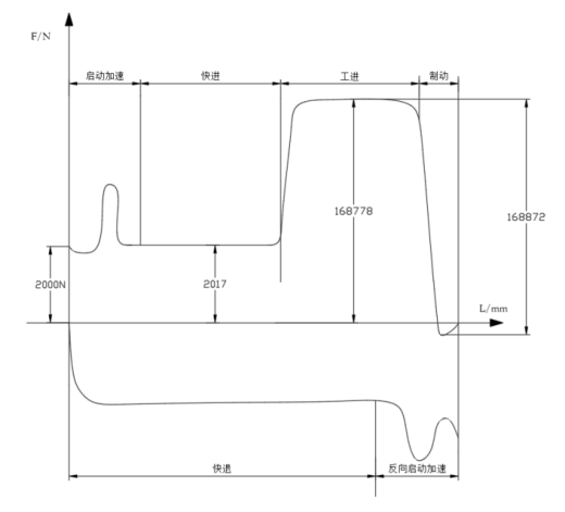
10. 负载图和速度图-A3.dwg
187 KB
【小型液压机液压系统(1)(CAD+说明书)】相关作品
下载提示
×

下载该图档需要消耗300金币!

确认下载
-- 热门充值套餐 · 限时优惠 --
加载中