1500T液压机液压系统(SW+CAD+说明书+开题+任务书)AutoCAD,SolidWorks图档

CAD图档名称为:1500T液压机液压系统(SW+CAD+说明书+开题+任务书),属于设备部件,液压气动元件分类,软件为AutoCAD,SolidWorks, 图纸格式为dwg,sldasm,sldprt,可在线预览,可编辑,可供设计参考

加入收藏
模型参数

模型ID:10430537

模型大小:78.84M

软件版本: AutoCAD,SolidWorks

模型格式:dwg,sldasm,sldprt

是否可编辑:可修改,包括参数

上传时间:2026-04-26

图纸介绍:

下载模型
文件列表
1. 1.png
72.9 KB
2. 1500T 液压机 油箱焊合.DWG
172 KB
3. 1500T 液压机-泵站.DWG
2.77 MB
4. 1500T液压机-泵站.SLDASM
11.5 MB
5. 1500T液压机-泵站.SLDDRW
2.06 MB
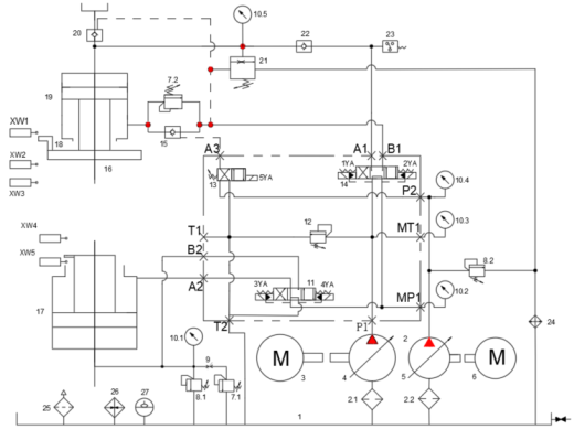
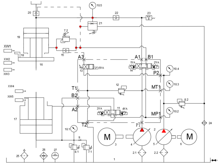
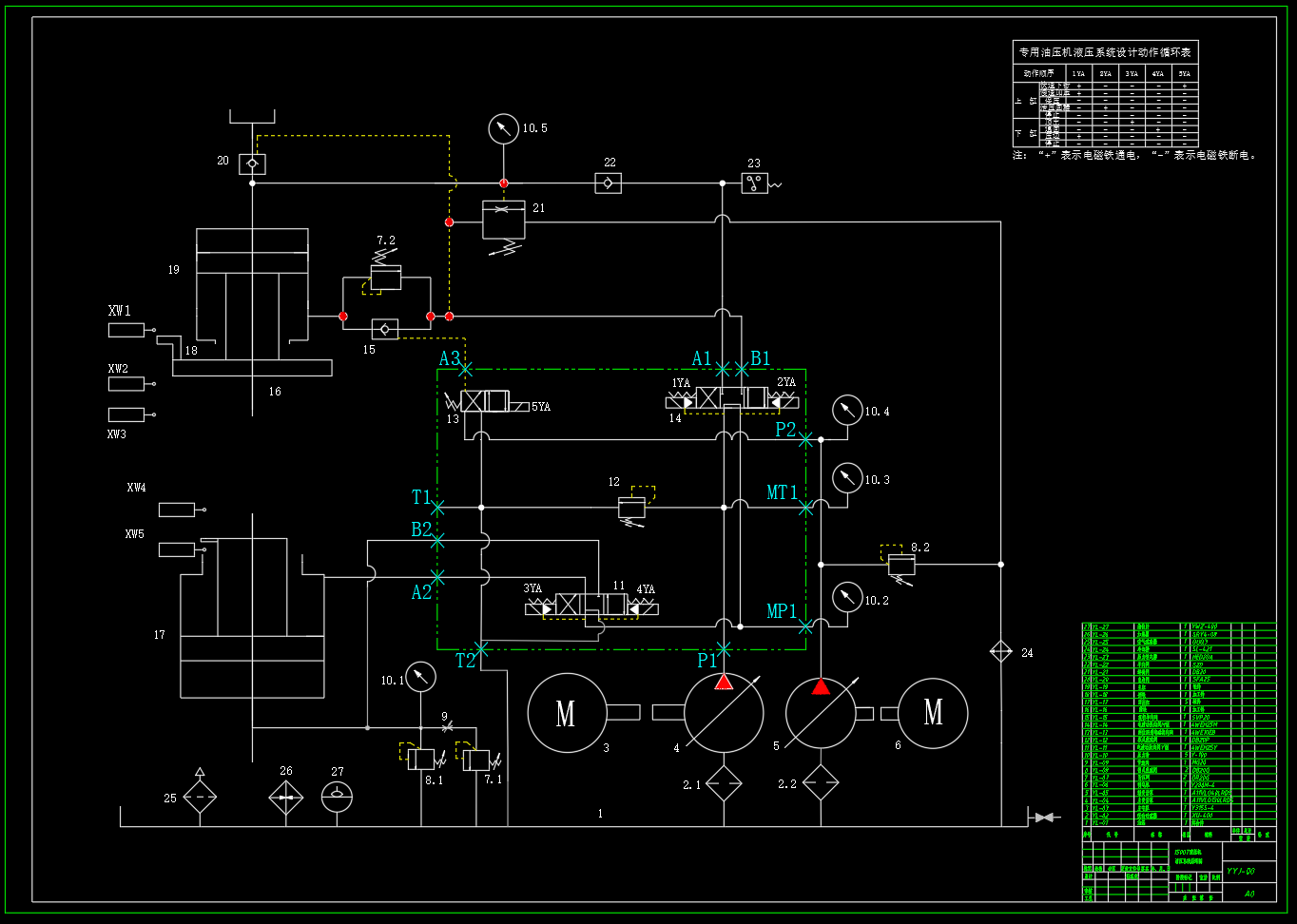
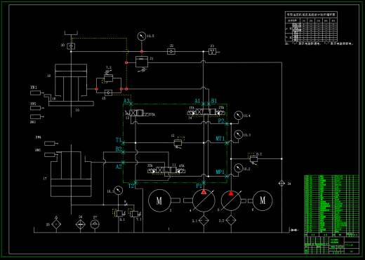
6. 1500T液压机液压系统原理图.dwg
235 KB
7. 1500T液压机阀块.SLDPRT
1.07 MB
8. 1CM-18-22WD6.SLDPRT
192 KB
9. 1CM-27-42WD公制螺纹胶垫密封柱端(旋入直通接头)(永华)-N.SLDPRT
265 KB
10. 1CM-30-27WD对丝.SLDPRT
221 KB
11. 1CM-36-33WD_6.SLDPRT
214 KB
12. 1DM-20-18WD6.SLDPRT
190 KB
13. 2.png
14.2 KB
14. 4MN-27WD胶垫内六角堵头(永华)N.SLDPRT
214 KB
15. 4MN-27WD胶垫内六角堵头01.SLDPRT
214 KB
16. 4WE10D 两位四通电磁换向阀N.SLDPRT
1.23 MB
17. 4WE10EB 两位三通电磁换向阀5.SLDPRT
1.23 MB
18. 4WEH25M 电液动换向阀11.SLDPRT
3.55 MB
19. 4WEH25Y 电液动换向阀11 - 副本.SLDPRT
3.55 MB
20. 4WH20EA 液动换向阀N.SLDPRT
1.54 MB
21. 4WSE3YE25-2X-300 电液伺服换向阀-01.SLDPRT
3.65 MB
22. 62_B35_Y3-250M-4N.SLDPRT
1.06 MB
23. A11VLO260LRDS.SLDPRT
1.7 MB
24. DB20P 溢流阀.SLDPRT
947 KB
25. DBD20P.SLDPRT
1000 KB
26. DBW10 先导式溢流阀N.SLDPRT
1.93 MB
27. DBW20 先导式溢流阀-01.SLDPRT
2.06 MB
28. DIN EN 1677-4 吊 耳M16.SLDPRT
1.48 MB
29. DZ20.SLDPRT
1000 KB
30. GB5625.1-1985扩口式端直通管接头32N.SLDPRT
222 KB
31. GB/T18615-2002焊接接头M30-N.SLDPRT
161 KB
32. GB/T5781-2000六角头螺栓全螺纹C级M16×401N.SLDPRT
145 KB
33. GB/T5781-2000六角头螺栓全螺纹C级M16×80N.SLDPRT
139 KB
34. GB/T5781-2000六角头螺栓全螺纹C级M16×90N.SLDPRT
141 KB
35. GB/T5781-2000六角头螺栓全螺纹C级M20×90N.SLDPRT
140 KB
36. GB/T6187-2000全金属六角法兰面锁紧螺母M16N.SLDPRT
116 KB
37. GB/T6187-2000全金属六角法兰面锁紧螺母M20N.SLDPRT
114 KB
38. GB/T70.1-2000内六角圆柱头螺钉(M14)×40N.SLDPRT
128 KB
39. GB/T70.1-2000内六角圆柱头螺钉M12×40N.SLDPRT
129 KB
40. GB/T70.1-2000内六角圆柱头螺钉M12×60-00.SLDPRT
110 KB
41. GB/T70.1-2000内六角圆柱头螺钉M16×200T.SLDPRT
99.7 KB
42. GB/T70.1-2000内六角圆柱头螺钉M16×45-5.SLDPRT
126 KB
43. GB/T70.1-2000内六角圆柱头螺钉M16×456.SLDPRT
115 KB
44. GB/T70.1-2000内六角圆柱头螺钉M16×50-00.SLDPRT
114 KB
45. GB/T70.1-2000内六角圆柱头螺钉M16×50N.SLDPRT
114 KB
46. GB/T70.1-2000内六角圆柱头螺钉M20×55N.SLDPRT
126 KB
47. GB/T70.1-2000内六角圆柱头螺钉M6×40-00.SLDPRT
108 KB
48. GB/T70.1-2000内六角圆柱头螺钉M6×40N.SLDPRT
118 KB
49. GB/T70.1-2000内六角圆柱头螺钉M8×120N.SLDPRT
99.5 KB
50. JB-ZQ-4450 油塞T.SLDPRT
150 KB
51. LK-10-105-40-50N.SLDPRT
480 KB
52. LK-10-105-40-55-N.SLDPRT
762 KB
53. M42焊接接头(永华)-N.SLDPRT
195 KB
54. N冷却器支座-5.SLDPRT
108 KB
55. N冷却器支座5.SLDPRT
116 KB
56. N吊 耳5.SLDPRT
73.7 KB
57. N回油过滤器凸台5.SLDPRT
80.5 KB
58. N大电机支座1.SLDPRT
128 KB
59. N底板.SLDPRT
53.6 KB
60. N放油孔焊接板5.SLDPRT
111 KB
61. N油箱前侧板5.SLDPRT
81.5 KB
62. N油箱加强板5.SLDPRT
63.6 KB
63. N油箱右侧板5.SLDPRT
105 KB
64. N油箱后侧板5.SLDPRT
65.8 KB
65. N油箱左侧板5.SLDPRT
97.4 KB
66. N油箱底板5.SLDPRT
62.2 KB
67. N油箱清洗孔法兰管5.SLDPRT
117 KB
68. N油箱焊合5.SLDASM
235 KB
69. N油箱焊合5.SLDDRW
376 KB
70. N油箱隔板5.SLDPRT
65.4 KB
71. N油箱顶板5.SLDPRT
139 KB
72. N液位计安装座5.SLDPRT
65.1 KB
73. N电机支座5.SLDPRT
125 KB
74. N空气滤清器底座5.SLDPRT
104 KB
75. N裙边5.SLDPRT
68.7 KB
76. N阀块垫板2-5.SLDPRT
87.9 KB
77. N阀块垫板5.SLDPRT
89 KB
78. QUQ 型液压空气滤清器 QUQN.SLDPRT
1.18 MB
79. S20单向阀N.SLDPRT
107 KB
80. SFA25 充液阀N.SLDPRT
127 KB
81. SL-421冷却器N.SLDPRT
1.18 MB
82. SVP液控单向阀N.SLDPRT
316 KB
83. XU-400 吸油过滤器 T.SLDPRT
309 KB
84. Y335M3-4.SLDPRT
1.1 MB
85. YB1-.SLDPRT
1.25 MB
86. 任务书.doc
130 KB
87. 企业微信截图_20231004183055.png
114 KB
88. 企业微信截图_20231004183126.png
191 KB
89. 企业微信截图_20231004183146.png
134 KB
90. 企业微信截图_20231004183200.png
170 KB
91. 企业微信截图_20231004183339.png
440 KB
92. 企业微信截图_20231004183349.png
180 KB
93. 企业微信截图_20231004183400.png
162 KB
94. 企业微信截图_20231004183412.png
310 KB
95. 吸油泵接头盖板1.SLDPRT
97.7 KB
96. 吸油管密封固定组件1.SLDPRT
116 KB
97. 回油过滤器N.SLDPRT
158 KB
98. 大钟形罩-N.SLDPRT
255 KB
99. 对丝11N.SLDPRT
211 KB
100. 小电机支座N.SLDPRT
126 KB
101. 小钟形罩N.SLDPRT
256 KB
102. 开题报告.doc
28.5 KB
103. 接头1.SLDPRT
199 KB
104. 接头2.SLDPRT
192 KB
105. 槽钢1N.SLDPRT
129 KB
106. 油箱盖N.SLDPRT
125 KB
107. 油路转换阀块1.SLDPRT
88.8 KB
108. 液位计N.SLDPRT
410 KB
109. 管子1.SLDPRT
92.3 KB
110. 管子10.SLDPRT
59.5 KB
111. 管子1T.SLDPRT
65.8 KB
112. 管子2.SLDPRT
75.4 KB
113. 管子2T.SLDPRT
77.8 KB
114. 管子3.SLDPRT
75.5 KB
115. 管子3T.SLDPRT
194 KB
116. 管子4.SLDPRT
62.3 KB
117. 管子4T.SLDPRT
120 KB
118. 管子5.SLDPRT
74.3 KB
119. 管子5T.SLDPRT
198 KB
120. 管子6.SLDPRT
67.1 KB
121. 管子7.SLDPRT
66.5 KB
122. 管子8.SLDPRT
90 KB
123. 管子9.SLDPRT
57.7 KB
124. 细管子1.SLDPRT
74.7 KB
125. 软管1N.SLDPRT
166 KB
126. 软管2N.SLDPRT
131 KB
127. 软管3N.SLDPRT
135 KB
128. 软管4N.SLDPRT
174 KB
129. 软管5N.SLDPRT
173 KB
130. 软管6N.SLDPRT
198 KB
131. 阀块-A0.DWG
197 KB
132. 阀块01.SLDPRT
741 KB
133. 阀块3.SLDPRT
284 KB
134. 阀块N.SLDPRT
604 KB
135. 集成块01.SLDASM
4.05 MB
136. 集成块01.SLDDRW
997 KB
137. 集成块1.SLDASM
4.72 MB
138. 集成块2N.SLDASM
1.76 MB
139. 集成块3.SLDASM
1.9 MB
140. (论文)1500T液压机液压系统设计.doc
1.31 MB
【1500T液压机液压系统(SW+CAD+说明书+开题+任务书)】相关作品
下载提示
×

下载该图档需要消耗800金币!

确认下载
-- 热门充值套餐 · 限时优惠 --
加载中