大台面液压机的液压系统设计(CAD+说明书)AutoCAD图档

CAD图档名称为:大台面液压机的液压系统设计(CAD+说明书),属于设备部件,液压气动元件分类,软件为AutoCAD, 图纸格式为dwg,可在线预览,可编辑,可供设计参考

加入收藏
模型参数

模型ID:10429762

模型大小:3.23M

软件版本: AutoCAD 2018

模型格式:dwg

是否可编辑:可修改,包括参数

上传时间:2026-04-26

图纸介绍:

下载模型
文件列表
1. 大台面液压机-油箱焊合-A1.dwg
112 KB
2. 大台面液压机主油缸装配-A2.dwg
184 KB
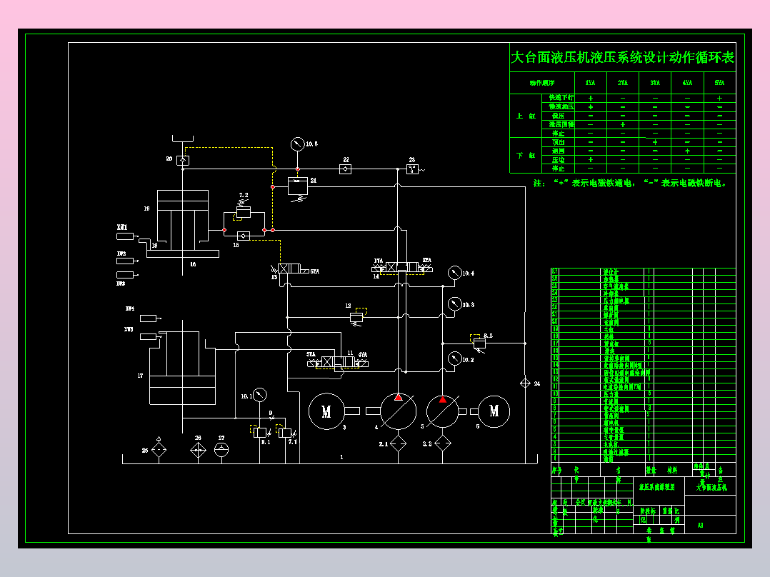
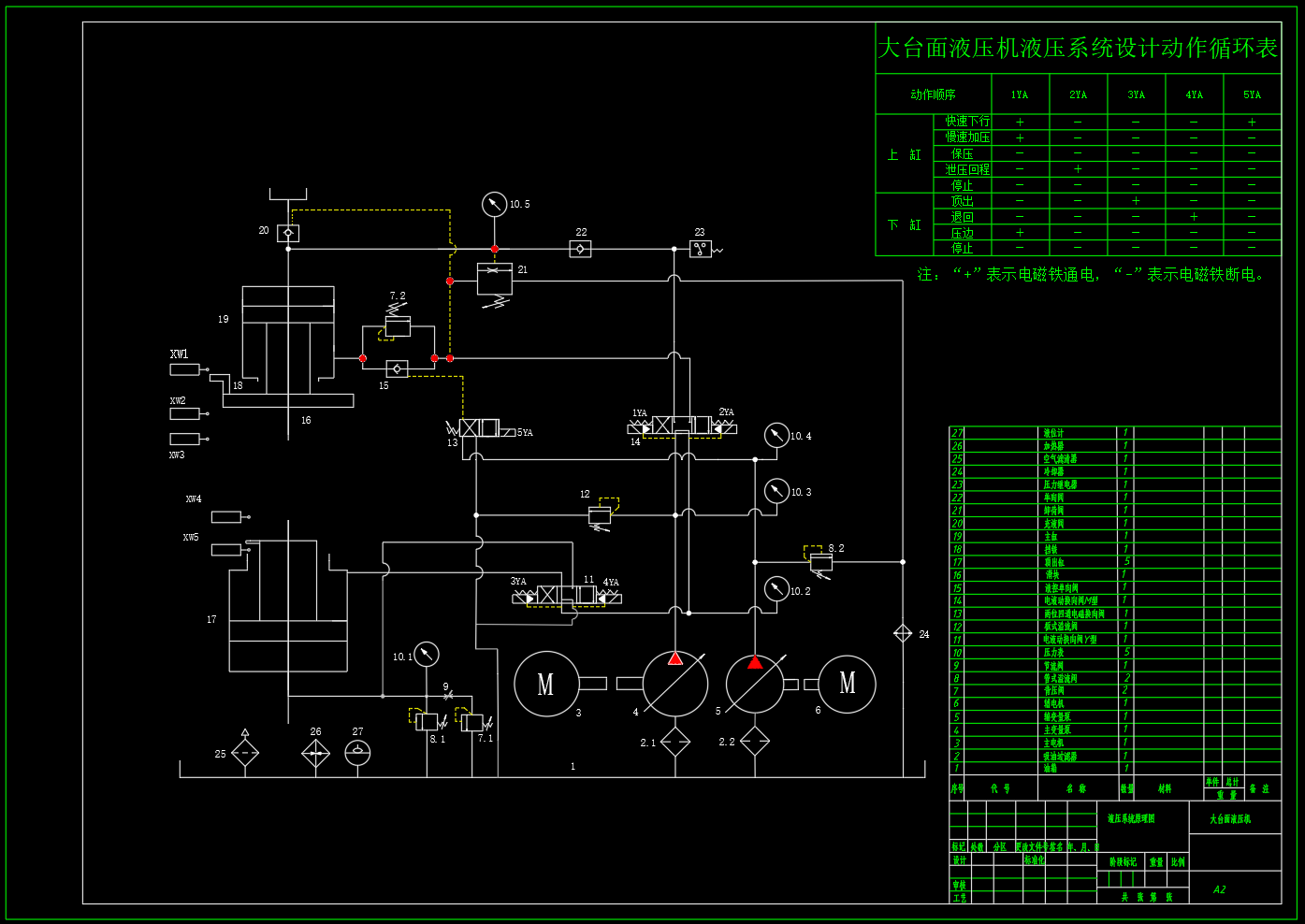
3. 大台面液压机液压系统原理图-A2.dwg
227 KB
4. 大台面液压机的液压系统设计说明书.doc
2.09 MB
5. 屏幕截图 2024-08-14 214224.png
153 KB
6. 屏幕截图 2024-08-14 214248.png
187 KB
7. 屏幕截图 2024-08-14 214309.png
189 KB
8. 屏幕截图 2024-08-14 214326.png
93.4 KB
9. 屏幕截图 2024-08-14 214343.png
34.6 KB
10. 屏幕截图 2024-08-14 214358.png
22.4 KB
11. 液压缸工况图-A3.dwg
172 KB
12. 电机与液压泵连接示意图-A2.DWG
192 KB
13. 负载图和速度图-A3.dwg
177 KB
【大台面液压机的液压系统设计(CAD+说明书)】相关作品
下载提示
×

下载该图档需要消耗600金币!

确认下载
-- 热门充值套餐 · 限时优惠 --
加载中