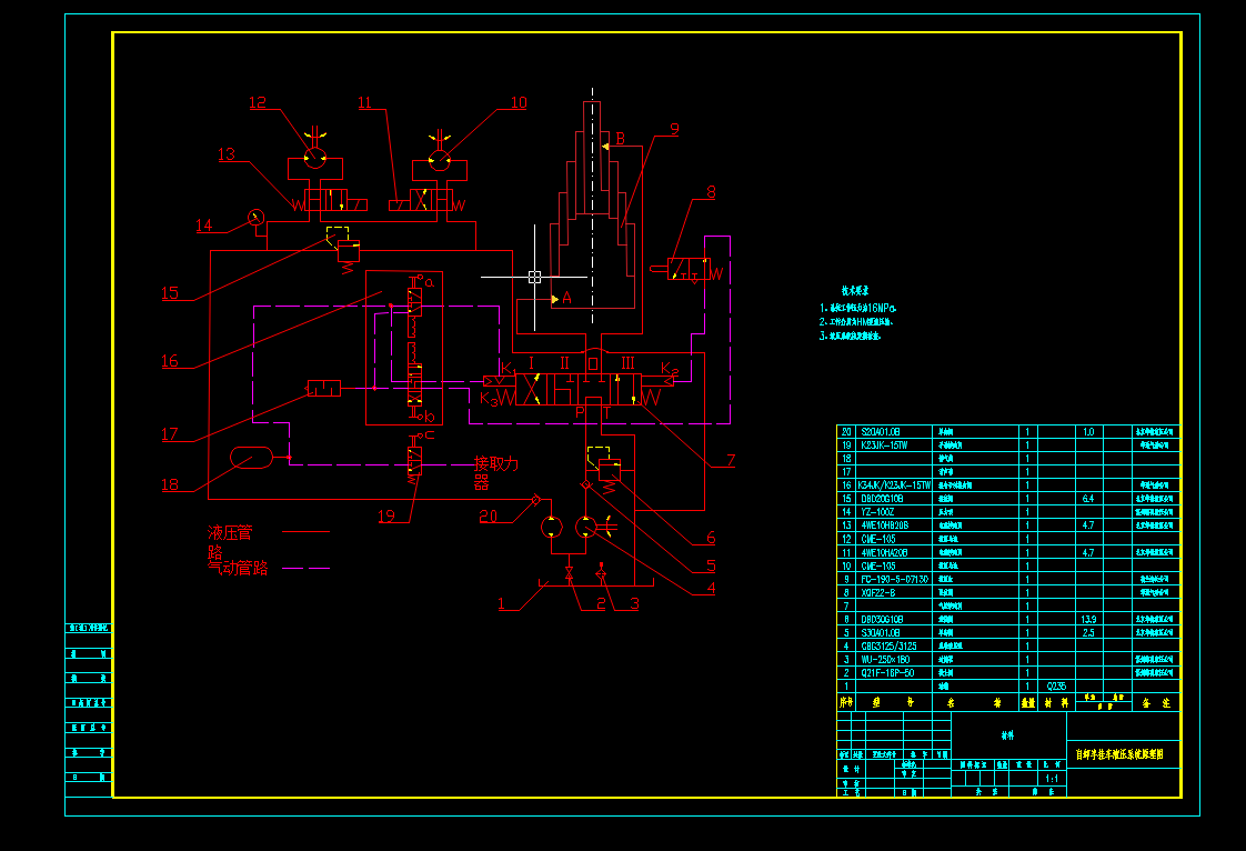
一种自卸半挂车液压系统设计(说明书10000字+二维图)AutoCAD图档

图档名称为:一种自卸半挂车液压系统设计(说明书10000字+二维图),属于设备部件,液压气动元件分类,软件为AutoCAD, 图纸格式为dwg,可在线预览,可编辑,可供设计参考

加入收藏
模型参数

模型ID:10375679

模型大小:971.73KB

软件版本: AutoCAD 2010

模型格式:dwg

是否可编辑:可修改,包括参数

上传时间:2026-02-23

图纸介绍:

下载模型
文件列表
1. 一种自卸半挂车液压系统设计.doc
2.02 MB
2. 原理图.PNG
64 KB
3. 油箱.dwg
166 KB
4. 液压泵站.PNG
60.4 KB
5. 液压泵站.dwg
215 KB
6. 自卸半挂车油箱.PNG
48.1 KB
7. 自卸半挂车液压系统原理图.dwg
144 KB
8. 集成块.PNG
39.6 KB
9. 集成块.dwg
134 KB
【一种自卸半挂车液压系统设计(说明书10000字+二维图)】相关作品
下载提示
×

下载该图档需要消耗10金币!

确认下载
-- 热门充值套餐 · 限时优惠 --
加载中