纵轴套零件的钻、攻6-M5-7H螺纹的夹具设计及加工工艺装备含4张CAD图AutoCAD图档

图档名称为:纵轴套零件的钻、攻6-M5-7H螺纹的夹具设计及加工工艺装备含4张CAD图,属于设备部件,工器具分类,软件为AutoCAD, 图纸格式为dwg,可在线预览,可编辑,可供设计参考

加入收藏
模型参数

模型ID:10329777

模型大小:1.75M

软件版本: AutoCAD 2004

模型格式:dwg

是否可编辑:可修改,包括参数

上传时间:2025-12-03

图纸介绍:

下载模型
作品: 273
粉丝: 0
文件列表
1. 夹具体零件图.dwg
23.2 KB
2. 夹具体零件图.gif
15.9 KB
3. 夹具装配图.dwg
59.4 KB
4. 夹具装配图.gif
19.2 KB
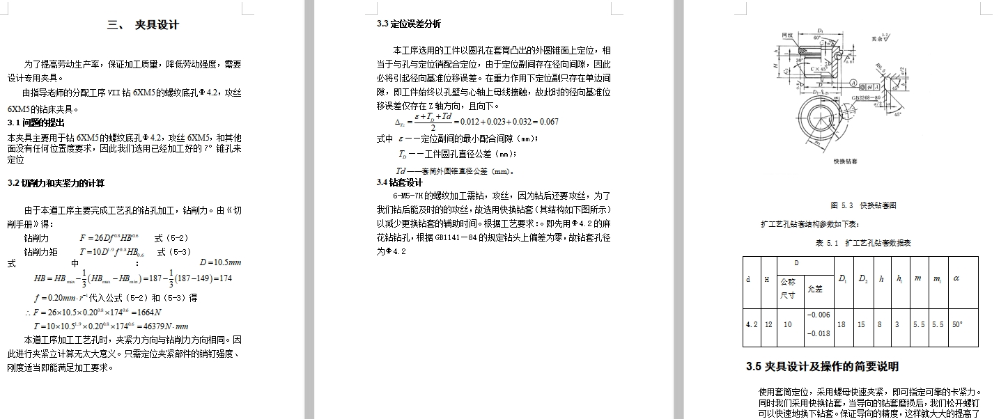
5. 夹具设计部分.JPG
363 KB
6. 字数.JPG
67.9 KB
7. 字数.JPG
67.9 KB
8. 工序卡.JPG
433 KB
9. 机械加工工序卡片.doc
240 KB
10. 机械加工工艺过程卡片.doc
57.5 KB
11. 毛坯图.dwg
73 KB
12. 毛坯图.gif
16.4 KB
13. 纵轴套.dwg
55.7 KB
14. 纵轴套.gif
12.9 KB
15. 设计所包含文件.JPG
25.9 KB
16. 说明书-纵轴套零件的加工工艺规程及钻、攻6-M5-7H螺纹夹具设计-工装.doc
442 KB
17. 说明书前三页.JPG
399 KB
18. 过程卡.JPG
188 KB
【纵轴套零件的钻、攻6-M5-7H螺纹的夹具设计及加工工艺装备含4张CAD图】相关作品
下载提示
×

下载该图档需要消耗20金币!

确认下载
-- 热门充值套餐 · 限时优惠 --
加载中