1315全液压钻机液压系统设计AutoCAD图档

图档名称为:1315全液压钻机液压系统设计,属于设备部件,液压气动元件分类,软件为AutoCAD, 图纸格式为pdf,dwg,可在线预览,可编辑,可供设计参考

加入收藏
模型参数

模型ID:10269416

模型大小:6.1M

软件版本: AutoCAD 2010

模型格式:pdf,dwg

是否可编辑:可修改,包括参数

上传时间:2025-07-13

图纸介绍:

下载模型
揽月入怀
作品: 0
粉丝: 0
文件列表
1. CBB-WDH-LWDB.pptx
530 KB
2. CBB-WDH-LWDG01.docx
1.55 MB
3. CBB-WDH-LWDG01.pdf
2.25 MB
4. PLC接线图 Model (1).pdf
107 KB
5. PLC接线图.dwg
76.8 KB
6. PLC接线图.png
13.5 KB
7. PLC接线图.png
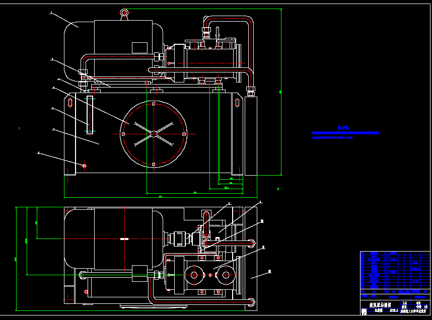
45.7 KB
8. Thumbs.db
12.5 KB
9. Thumbs.db
122 KB
10. Visio-钻进流程图.pdf
55 KB
11. cad图纸列表.png
23.2 KB
12. ppt.jpg
163 KB
13. 卡盘插图.png
25.3 KB
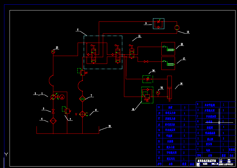
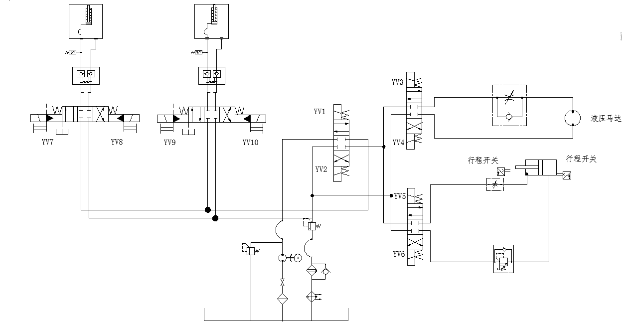
14. 原钻机液压系统原理图 Model (1).pdf
130 KB
15. 原钻机液压系统原理图.dwg
104 KB
16. 插图2(改进原理图).png
19.7 KB
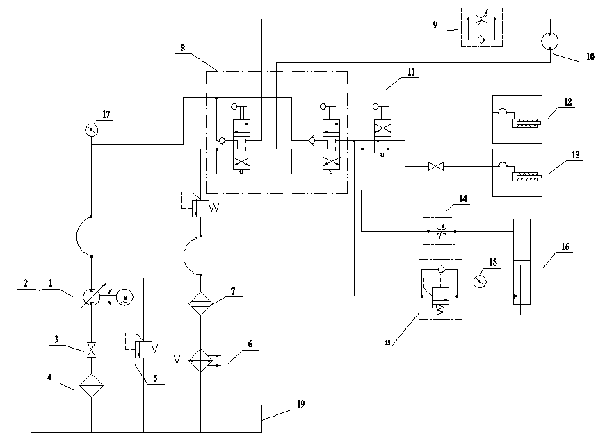
17. 改进后液压钻机原理图 Model (1).pdf
167 KB
18. 改进后液压钻机原理图.dwg
117 KB
19. 文本.txt
40 B
20. 油源回路.png
4.59 KB
21. 液压卡盘插图 Model (1).pdf
56.7 KB
22. 液压卡盘插图.dwg
107 KB
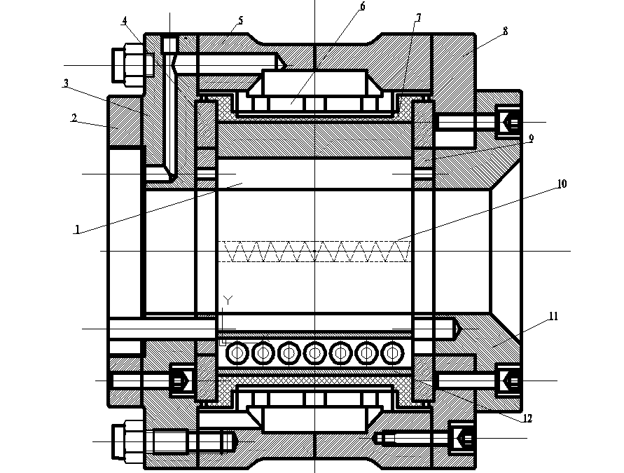
23. 液压夹持器 Model (1).pdf
148 KB
24. 液压夹持器.dwg
178 KB
25. 液压夹持器图.png
43.9 KB
26. 液压夹持器插图.png
18.2 KB
27. 液压泵站装配图 Model (1).pdf
168 KB
28. 液压泵站装配图.dwg
162 KB
29. 液压站装配图.png
26.6 KB
30. 液压系统图.png
17.6 KB
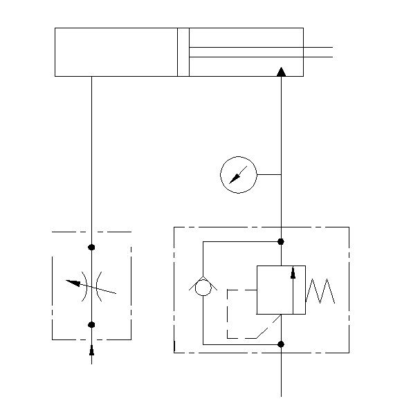
31. 液压缸调速回路.png
3.94 KB
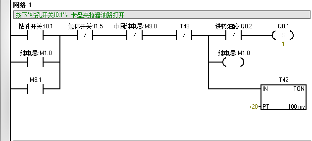
32. 网络1.png
4.71 KB
33. 网络2.png
3.56 KB
34. 网络3.png
3.33 KB
35. 网络4.png
4.79 KB
36. 网络5.png
5.54 KB
37. 论文插图.png
13.4 KB
38. 论文目录.png
101 KB
39. 论文结构.png
21.9 KB
40. 论文首页.png
105 KB
41. 钻进流程图.vsdx
51.6 KB
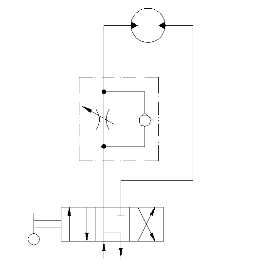
42. 马达换向回路.png
4.1 KB
43. 马达调速回路.png
2.79 KB
【1315全液压钻机液压系统设计】相关作品
下载提示
×

下载该图档需要消耗20金币!

确认下载
-- 热门充值套餐 · 限时优惠 --
加载中