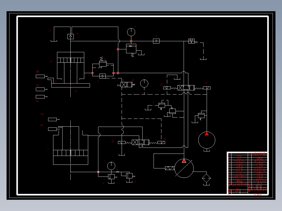
小型铣床液压驱动系统的设计AutoCAD图档

图档名称为:小型铣床液压驱动系统的设计,属于机械设备,机加工设备分类,软件为AutoCAD, 图纸格式为dwg,可在线预览,可编辑,可供设计参考

加入收藏
模型参数

模型ID:10347710

模型大小:167.25KB

软件版本: AutoCAD 2004

模型格式:dwg

是否可编辑:可修改,包括参数

上传时间:2025-12-20

图纸介绍:

下载模型
四野星辰
作品: 0
粉丝: 0
文件列表
1. 导向套.dwg
38.8 KB
2. 活塞.dwg
40.3 KB
3. 活塞杆.dwg
40.3 KB
4. 液压与气压传动说明书.doc
228 KB
5. 缸盖.dwg
52.4 KB
6. 装配图.dwg
69.5 KB
【小型铣床液压驱动系统的设计】相关作品
滚动更载更多~
提示
×

下载该图档需要消耗10金币!

确认下载
加载中