全液压钻机液压系统设计AutoCAD图档

图档名称为:全液压钻机液压系统设计,属于设备部件,液压气动元件分类,软件为AutoCAD, 图纸格式为pdf,dwg,可在线预览,可编辑,可供设计参考

加入收藏
模型参数

模型ID:10268300

模型大小:5.64M

软件版本: AutoCAD 2010

模型格式:pdf,dwg

是否可编辑:可修改,包括参数

上传时间:2025-07-10

图纸介绍:

下载模型
韶华
作品: 0
粉丝: 0
文件列表
1. CBB-WDH-LWDB.pptx
530 KB
2. CBB-WDH-LWDG01.docx
1.55 MB
3. CBB-WDH-LWDG01.pdf
2.25 MB
4. PLC接线图 Model (1).pdf
107 KB
5. PLC接线图.dwg
76.8 KB
6. PLC接线图.png
45.7 KB
7. Thumbs.db
12.5 KB
8. Thumbs.db
122 KB
9. Visio-钻进流程图.pdf
55 KB
10. 卡盘插图.png
25.3 KB
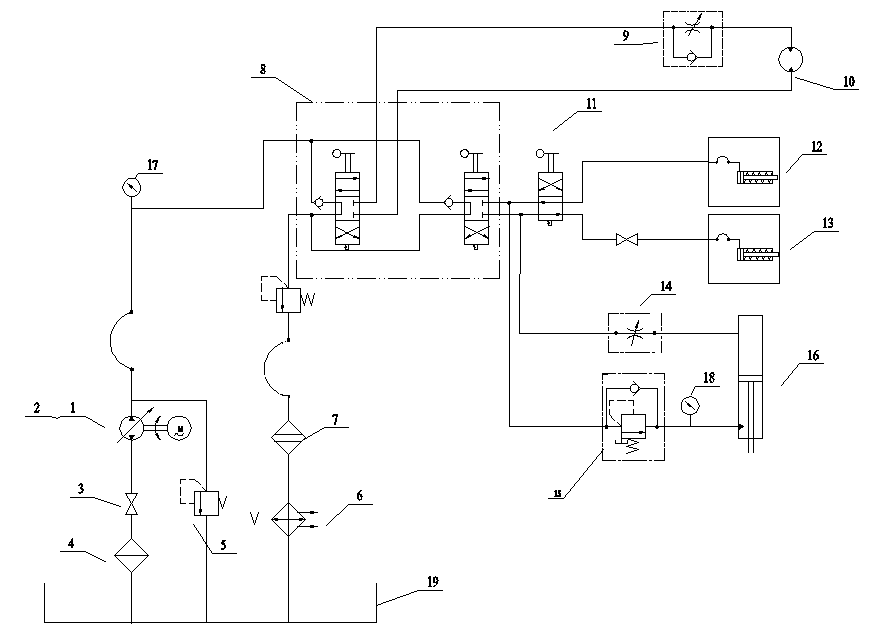
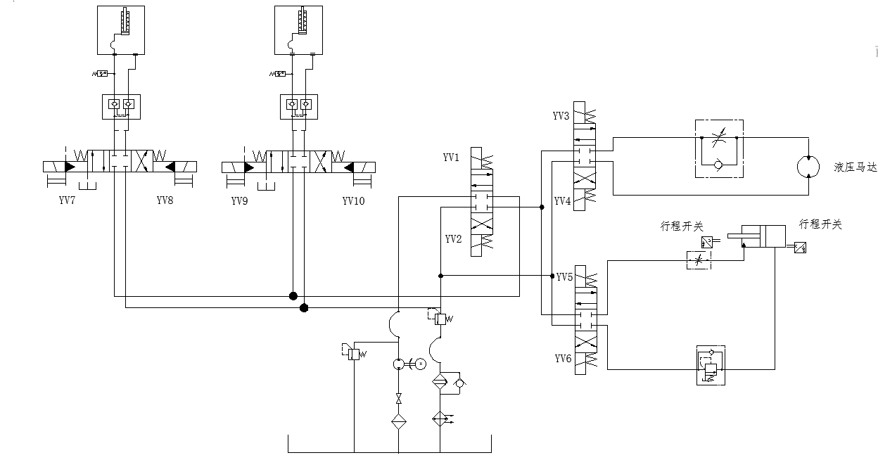
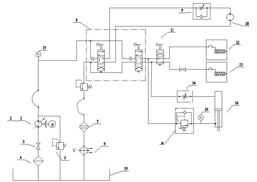
11. 原钻机液压系统原理图 Model (1).pdf
130 KB
12. 原钻机液压系统原理图.dwg
104 KB
13. 插图2(改进原理图).png
19.7 KB
14. 改进后液压钻机原理图 Model (1).pdf
167 KB
15. 改进后液压钻机原理图.dwg
117 KB
16. 文本.txt
40 B
17. 油源回路.png
4.59 KB
18. 液压卡盘插图 Model (1).pdf
56.7 KB
19. 液压卡盘插图.dwg
107 KB
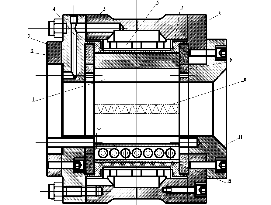
20. 液压夹持器 Model (1).pdf
148 KB
21. 液压夹持器.dwg
178 KB
22. 液压夹持器插图.png
18.2 KB
23. 液压泵站装配图 Model (1).pdf
168 KB
24. 液压泵站装配图.dwg
162 KB
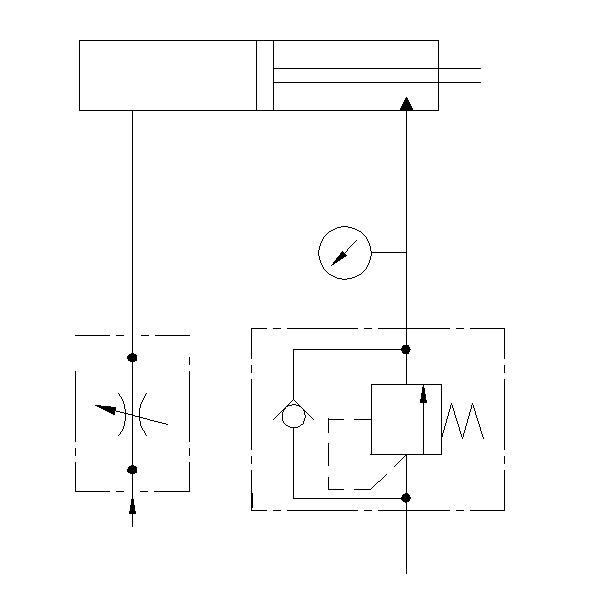
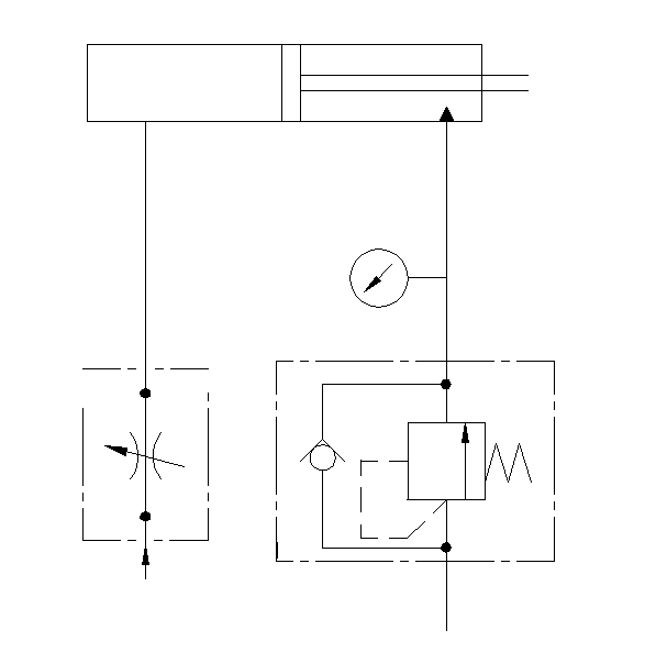
25. 液压缸调速回路.png
3.94 KB
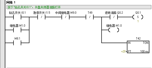
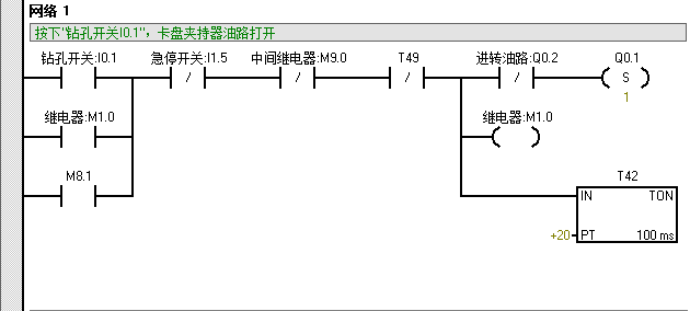
26. 网络1.png
4.71 KB
27. 网络2.png
3.56 KB
28. 网络3.png
3.33 KB
29. 网络4.png
4.79 KB
30. 网络5.png
5.54 KB
31. 论文插图.png
13.4 KB
32. 钻进流程图.vsdx
51.6 KB
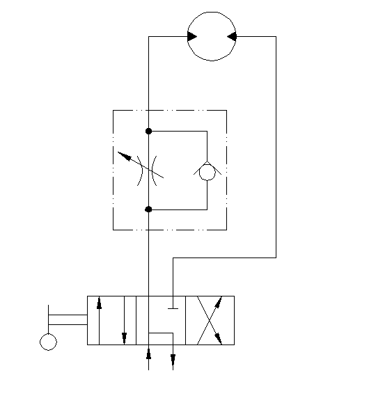
33. 马达换向回路.png
4.1 KB
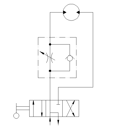
34. 马达调速回路.png
2.79 KB
【全液压钻机液压系统设计】相关作品
滚动更载更多~
提示
×

下载该图档需要消耗20金币!

确认下载
加载中