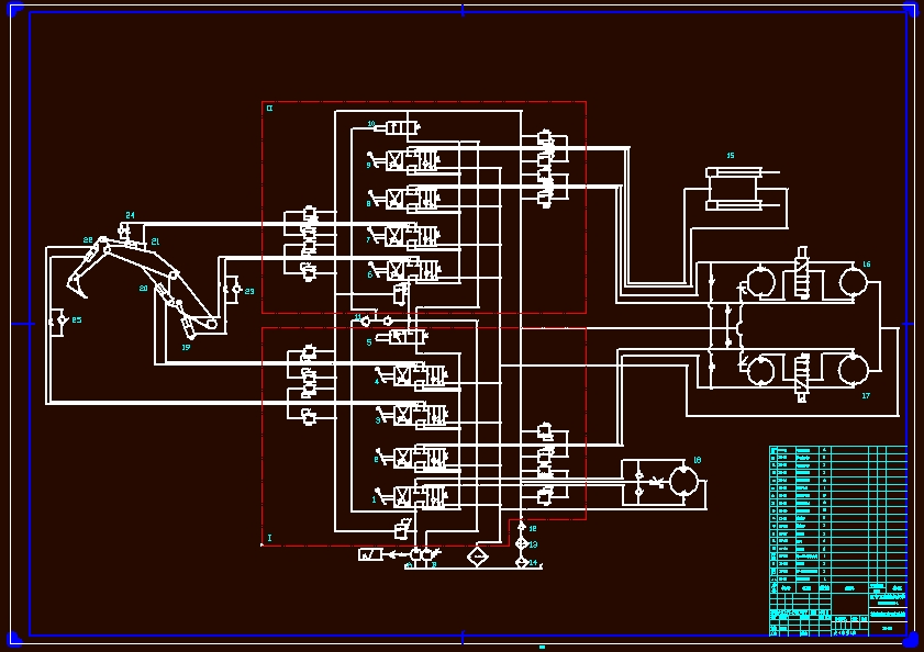
挖掘机液压系统设计AutoCAD图档

CAD图档名称为:挖掘机液压系统设计,属于机械设备,工程机械分类,软件为AutoCAD, 图纸格式为dwg,可在线预览,可编辑,可供设计参考

加入收藏
模型参数

模型ID:10247273

模型大小:1.41M

软件版本: AutoCAD 2004

模型格式:dwg

是否可编辑:可修改,包括参数

上传时间:2025-06-14

图纸介绍:

下载模型
文件列表
1. Y型先导式溢流阀.dwg
151 KB
2. Y型先导式溢流阀.jpg
229 KB
3. 挖掘机液压系统.dwg
150 KB
4. 挖掘机液压系统.jpg
232 KB
5. 挖掘机液压系统设计.doc
992 KB
6. 活塞杆.dwg
57.9 KB
7. 活塞杆.jpg
124 KB
8. 论文内容预览.png
335 KB
【挖掘机液压系统设计】相关作品
下载提示
×

下载该图档需要消耗10金币!

确认下载
-- 热门充值套餐 · 限时优惠 --
加载中