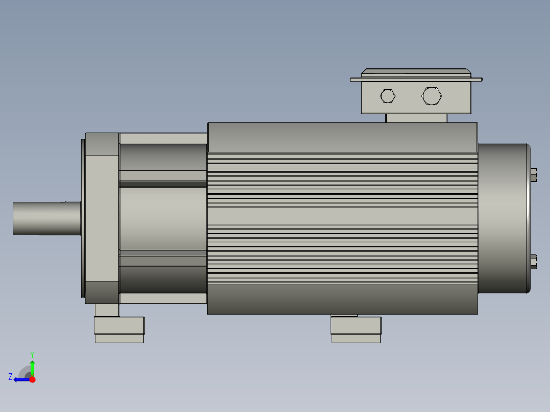
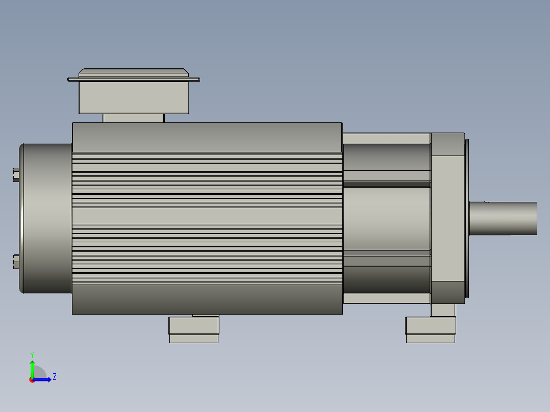
主轴伺服电机195ZST-X20015(2)-副本stp 3D模型

机械图纸名称为:主轴伺服电机195ZST-X20015(2)-副本,属于设备部件,机床附件分类,软件为stp, 三维模型格式为,可在线预览,可编辑,可供设计参考

加入收藏
模型参数

模型ID:10410130

模型大小:511.56KB

软件版本: stp

是否可编辑:可修改,包括参数

上传时间:2026-04-12

图纸介绍:

下载模型
作品: 281
粉丝: 0
文件列表
1. 主轴伺服电机195ZST-X20015(2)-副本.stp
2.78 MB
下载提示
×

下载该图档需要消耗10金币!

确认下载
-- 热门充值套餐 · 限时优惠 --
加载中