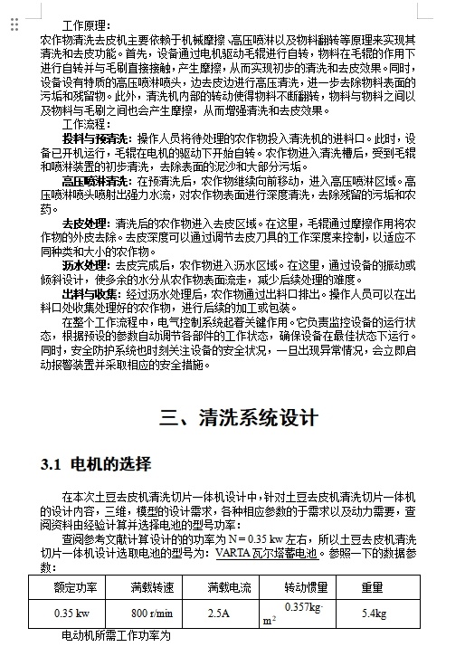
土豆去皮机清洗切片一体机设计-农作物清洗去皮机设计含SW三维及7张CAD图AutoCAD,step,SolidWorks 3D模型

机械图纸名称为:土豆去皮机清洗切片一体机设计-农作物清洗去皮机设计含SW三维及7张CAD图,属于机械设备,非标机械分类,软件为AutoCAD,step,SolidWorks, 三维模型格式为sldprt,dwg,step,sldasm,可在线预览,可编辑,可供设计参考

加入收藏
模型参数

模型ID:10365191

模型大小:21.07M

软件版本: AutoCAD 2016,step,SolidWorks

模型格式:sldprt,dwg,step,sldasm

是否可编辑:可修改,包括参数

上传时间:2026-01-10

图纸介绍:

下载模型
文件列表
1. 10输出轴.sldprt
113 KB
2. 13大V带轮.sldprt
60 KB
3. 14轴承端盖.sldprt
48.5 KB
4. 1电动机.sldprt
57.5 KB
5. 23.sldprt
49.5 KB
6. 6大V型带.sldprt
45 KB
7. 7大齿轮.sldprt
134 KB
8. 9输出轴小套筒.sldprt
42 KB
9. A三维总装四视图.JPG
322 KB
10. A三维总装四视图.JPG
322 KB
11. A三维总装图.JPG
188 KB
12. A三维总装图.JPG
188 KB
13. A型大V带轮180.sldprt
52.5 KB
14. A总装图.dwg
325 KB
15. A总装图.png
33.7 KB
16. GB/T41-20001型六角螺母C级M20.SLDPRT
102 KB
17. GB/T5780-2000六角头螺栓C级(M14)×100.SLDPRT
150 KB
18. GB/T5780-2000六角头螺栓C级(M14)×60.SLDPRT
151 KB
19. GB/T5780-2000六角头螺栓C级M16×45.SLDPRT
153 KB
20. GB/T5780-2000六角头螺栓C级M6×30.SLDPRT
147 KB
21. GB/T68-2000开槽沉头螺钉M10×12.SLDPRT
120 KB
22. GB/T70.1-2000内六角圆柱头螺钉M10×16.SLDPRT
113 KB
23. GB/T70.1-2000内六角圆柱头螺钉M6×16.SLDPRT
118 KB
24. cylindrical roller bearings gb(Rolling bearings NU1010 GB 283-94).sldprt
294 KB
25. swxJRNL.swj
2.18 KB
26. zongzhuangtu.STEP
14.2 MB
27. 中间轴承.sldprt
87.5 KB
28. 中间辊轴.sldprt
867 KB
29. 从动轴A3.dwg
83.2 KB
30. 从动轴A3.png
13.5 KB
31. 伺服电机MS-110ST-M05030-21P5.SLDPRT
443 KB
32. 入料框.SLDPRT
110 KB
33. 减速器右侧端盖.sldprt
46 KB
34. 减速器箱体右.sldprt
115 KB
35. 减速器箱体左.sldprt
28.8 KB
36. 出料孔.SLDPRT
127 KB
37. 刀.sldprt
43.5 KB
38. 刀筒.sldprt
51.5 KB
39. 切刀A1.dwg
106 KB
40. 切刀A1.png
16.3 KB
41. 切片箱A1.dwg
85.7 KB
42. 切片箱A1.png
11.7 KB
43. 切片部.SLDASM
682 KB
44. 刷子.sldprt
127 KB
45. 加厚垫圈.SLDPRT
85.7 KB
46. 去皮清洗部件.SLDASM
3.78 MB
47. 去皮箱.SLDPRT
137 KB
48. 右侧接轴.sldprt
100 KB
49. 右侧轴承.sldasm
25.2 KB
50. 右侧轴承.sldprt
46 KB
51. 右侧轴承球.sldprt
41 KB
52. 固定座A2 .dwg
103 KB
53. 固定座A2 .png
17.8 KB
54. 圆柱切刀.sldprt
50 KB
55. 土豆去皮机清洗切片一体机设计-农作物清洗去皮机设计说明书.docx
315 KB
56. 垫圈.sldprt
41.5 KB
57. 垫板3.sldprt
44 KB
58. 字数.JPG
130 KB
59. 字数.JPG
130 KB
60. 封板.SLDPRT
78 KB
61. 小V带轮.sldprt
47.5 KB
62. 小带轮键.sldprt
43 KB
63. 小轴2.sldprt
47.5 KB
64. 工作原理.JPG
318 KB
65. 工作原理.JPG
318 KB
66. 带.SLDPRT
96.1 KB
67. 带2.sldprt
45 KB
68. 总装图.SLDASM
4.5 MB
69. 把手拉钩.sldprt
44.5 KB
70. 挡板.SLDPRT
237 KB
71. 摘要.JPG
166 KB
72. 机架.SLDPRT
300 KB
73. 水器.sldprt
52 KB
74. 水管.sldprt
85 KB
75. 水路.sldprt
42 KB
76. 浇头.sldprt
43.5 KB
77. 滚刀.sldprt
247 KB
78. 滚筒.sldprt
50.5 KB
79. 滚筒A1.dwg
136 KB
80. 滚筒A1.png
17.8 KB
81. 电机支架.SLDPRT
90.2 KB
82. 盖板.SLDPRT
98.7 KB
83. 目录.JPG
181 KB
84. 箱体.SLDPRT
123 KB
85. 箱体右侧.sldprt
29.1 KB
86. 箱体右侧轴承端盖2.sldprt
50.5 KB
87. 箱体左侧.sldprt
235 KB
88. 罩壳.SLDPRT
121 KB
89. 螺丝.sldprt
72.5 KB
90. 设计所包含文件.JPG
147 KB
91. 轴侧挡圈.sldprt
43.5 KB
92. 轴盖A3.dwg
95.8 KB
93. 轴盖A3.png
22.1 KB
94. 输入轴.sldprt
80 KB
95. 输入轴套筒.sldprt
42.5 KB
96. 输入轴轴承.sldprt
52.5 KB
97. 输入轴轴承6009.sldasm
24.2 KB
98. 输入轴轴承球.sldprt
40.5 KB
99. 输入轴键.sldprt
43 KB
100. 输出轴2号套筒.sldprt
42 KB
101. 输出轴3号套筒.sldprt
41.5 KB
102. 输出轴4号套筒.sldprt
42.5 KB
103. 输出轴轴承.sldasm
23.7 KB
104. 输出轴轴承.sldprt
52.5 KB
105. 输出轴轴承球.sldprt
41 KB
106. 输出轴键.sldprt
43 KB
107. 进水管.SLDPRT
137 KB
108. 连接销^.SLDPRT
77.5 KB
109. 链接罩.SLDPRT
80.1 KB
110. 门板1.sldprt
46.5 KB
111. 门板2.sldprt
44.5 KB
112. 零件100.sldprt
43 KB
113. 零件11^.SLDPRT
122 KB
114. 零件12^.SLDPRT
109 KB
115. 零件200.sldprt
43 KB
116. 零件2001.sldprt
43 KB
117. 零件4^.SLDPRT
186 KB
【土豆去皮机清洗切片一体机设计-农作物清洗去皮机设计含SW三维及7张CAD图】相关作品
下载提示
×

下载该图档需要消耗100金币!

确认下载
-- 热门充值套餐 · 限时优惠 --
加载中