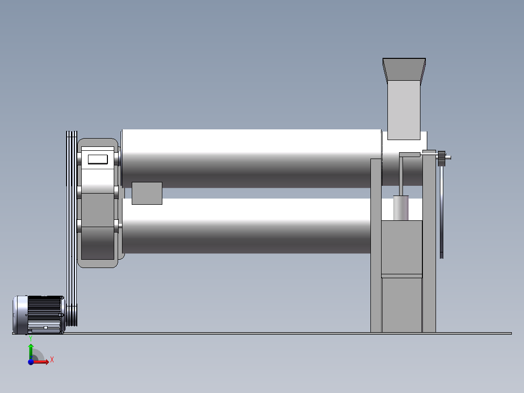
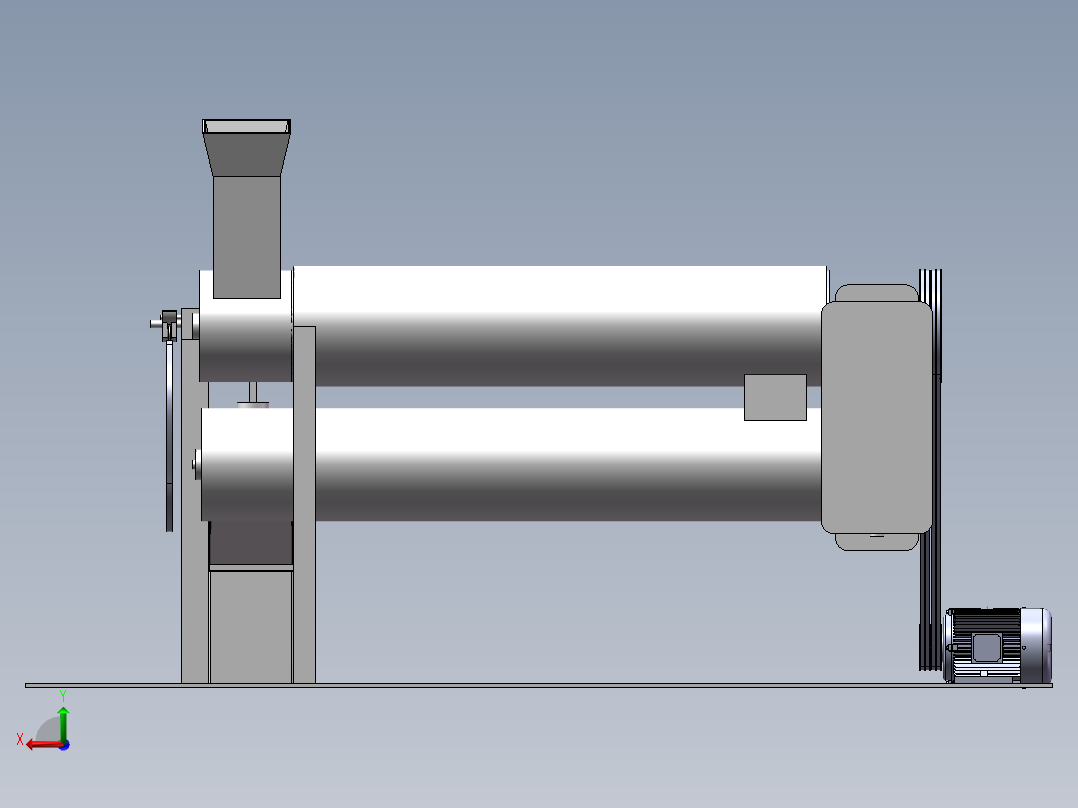
土豆去皮切片机SolidWorks,parasolid,AutoCAD 3D模型

3D模型名称为:土豆去皮切片机,属于机械设备,非标机械分类,软件为SolidWorks,parasolid,AutoCAD, 三维模型格式为sldprt,x_t,sldasm,dwg,可在线预览,可编辑,可供设计参考

加入收藏
模型参数

模型ID:10324248

模型大小:9.45M

软件版本: SolidWorks,parasolid,AutoCAD 2023

模型格式:sldprt,x_t,sldasm,dwg

是否可编辑:可修改,包括参数

上传时间:2025-11-27

图纸介绍:

下载模型
枕烟霞
作品: 0
粉丝: 0
文件列表
1. GB/T276-94深沟球轴承6203-2Z.SLDPRT
711 KB
2. GB/T276-94深沟球轴承6204-2Z.SLDPRT
718 KB
3. kk_皮带.SLDPRT
131 KB
4. makeProjectedPlanarWire.x_t
3.01 KB
5. 一体机.doc
1.1 MB
6. 下箱体.SLDPRT
1.04 MB
7. 凸轮150x01.SLDPRT
161 KB
8. 切片小推杆.SLDPRT
193 KB
9. 切片推杆.SLDPRT
165 KB
10. 变速箱外壳.SLDPRT
479 KB
11. 喂料口.SLDPRT
287 KB
12. 圆柱齿轮100×2.5(摩擦滚筒被).SLDPRT
681 KB
13. 圆柱齿轮107×2.5.SLDPRT
640 KB
14. 圆柱齿轮17×2.5.SLDPRT
252 KB
15. 圆柱齿轮17×2.51(摩擦滚筒主).SLDPRT
320 KB
16. 圆柱齿轮41×2.5(摩擦滚筒主2).SLDPRT
371 KB
17. 土豆去皮切片机整体装配.SLDASM
1.39 MB
18. 大带轮_孔板轮.SLDPRT
475 KB
19. 孔板轮_孔板轮.SLDASM
498 KB
20. 小带轮.SLDPRT
391 KB
21. 小带轮_孔板轮.SLDPRT
502 KB
22. 弹簧.SLDPRT
609 KB
23. 弹簧200.SLDPRT
626 KB
24. 摩擦滚筒.SLDPRT
160 KB
25. 机座.SLDPRT
514 KB
26. 杠杆.SLDPRT
211 KB
27. 滚子.SLDPRT
200 KB
28. 电动机.SLDPRT
1.64 MB
29. 电动机.dwg
50.1 KB
30. 螺纹输送杆.SLDPRT
459 KB
31. 轴20.SLDPRT
147 KB
【土豆去皮切片机】相关作品
滚动更载更多~
提示
×

下载该图档需要消耗30金币!

确认下载
加载中