椰子去皮机的设计含9张CAD图AutoCAD图档

图档名称为:椰子去皮机的设计含9张CAD图,属于机械设备,非标机械分类,软件为AutoCAD, 图纸格式为dwg,pdf,可在线预览,可编辑,可供设计参考

加入收藏
模型参数

模型ID:10402199

模型大小:2.41M

软件版本: AutoCAD 2004

模型格式:dwg,pdf

是否可编辑:可修改,包括参数

上传时间:2026-03-31

图纸介绍:

下载模型
文件列表
1. A0装配图.dwg
194 KB
2. A0装配图.png
16.1 KB
3. BZJ.0.1-1进料斗A3.dwg
56.7 KB
4. BZJ.0.1-2齿辊A2.dwg
56.7 KB
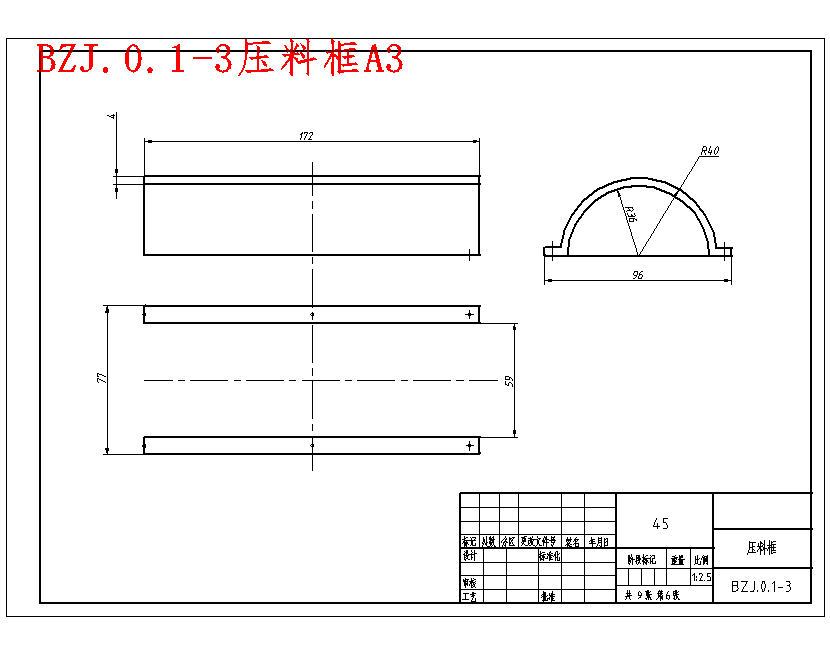
5. BZJ.0.1-3压料框A3.dwg
60.9 KB
6. BZJ.0.1-4挡板A2.dwg
59.2 KB
7. BZJ.0.1-5主动轴A3.dwg
69 KB
8. BZJ.0.1-6从动轴A3.dwg
67.7 KB
9. BZJ.0.1.1-1高速轴A3.dwg
67.7 KB
10. Y50简介-椰子去皮机的设计含9张CAD图.pdf
671 KB
11. 主动轴A3.png
11.4 KB
12. 从动轴A3.png
11.6 KB
13. 减速器A0.dwg
137 KB
14. 减速器A0.png
25.6 KB
15. 压料框A3.png
8.96 KB
16. 字数.JPG
83.8 KB
17. 字数.JPG
83.8 KB
18. 工作原理.JPG
50.2 KB
19. 工作原理.JPG
50.2 KB
20. 挡板A2.png
6.77 KB
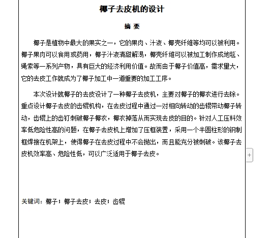
21. 摘要.JPG
132 KB
22. 椰子去皮机的设计说明书.docx
644 KB
23. 目录.JPG
185 KB
24. 设计所包含文件.jpg
115 KB
25. 进料斗A3.png
8.38 KB
26. 高速轴A3.png
11.1 KB
27. 齿辊A2.png
7.51 KB
【椰子去皮机的设计含9张CAD图】相关作品
下载提示
×

下载该图档需要消耗10金币!

确认下载
-- 热门充值套餐 · 限时优惠 --
加载中