Q435-自动化水泥砖制作系统设计AutoCAD 3D模型

3D模型名称为:Q435-自动化水泥砖制作系统设计,属于机械设备,智能装置分类,软件为AutoCAD, 三维模型格式为dwg,可在线预览,可编辑,可供设计参考

加入收藏
模型参数

模型ID:10327384

模型大小:1.07M

软件版本: AutoCAD

模型格式:dwg

是否可编辑:可修改,包括参数

上传时间:2025-12-01

图纸介绍:

下载模型
枫林向晚
作品: 0
粉丝: 0
文件列表
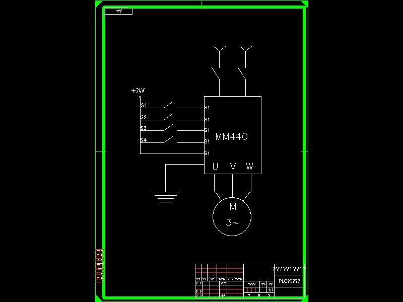
1. PLC控制接线图.DWG
187 KB
2. PLC控制接线图.jpg
46.8 KB
3. QQ截图20170217105009.jpg
79 KB
4. 主程序控制系统流程图.DWG
192 KB
5. 主程序控制系统流程图.jpg
46.4 KB
6. 自动制砖控制系统工作图.DWG
186 KB
7. 自动制砖控制系统工作图.jpg
51.7 KB
8. 自动化水泥砖制作系统设计说明书.doc
651 KB
【Q435-自动化水泥砖制作系统设计】相关作品
滚动更载更多~
提示
×

下载该图档需要消耗10金币!

确认下载
加载中