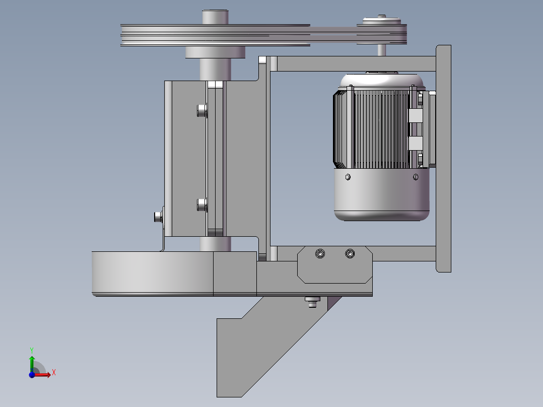
土豆切片机设计资料含三维SW二维说明书AutoCAD,SolidWorks,stp图档

图档名称为:土豆切片机设计资料含三维SW二维说明书,属于机械设备,非标机械分类,软件为AutoCAD,SolidWorks,stp, 图纸格式为dwg,sldprt,sldasm,可在线预览,可编辑,可供设计参考

加入收藏
模型参数

模型ID:10314977

模型大小:3.97M

软件版本: AutoCAD 2023,SolidWorks,stp

模型格式:dwg,sldprt,sldasm

是否可编辑:可修改,包括参数

上传时间:2025-11-19

图纸介绍:

下载模型
作品: 302
粉丝: 1
文件列表
1. 2004.dwg
383 KB
2. CAD.dwg
419 KB
3. M10.SLDPRT
33.4 KB
4. M6.SLDPRT
32.6 KB
5. M8.SLDPRT
33.6 KB
6. M8X16_step.SLDPRT
29.7 KB
7. Y2_B3_FL-1.SLDPRT
78.3 KB
8. Y2_CMJXH-1.SLDPRT
51.8 KB
9. Y2_DJ-1.SLDPRT
55 KB
10. Y2_FZ-1.SLDPRT
59 KB
11. Y2_JZ-1.SLDPRT
337 KB
12. Y2_SCZ-1.SLDPRT
24.9 KB
13. _X2_4E0989D25E26_X0_.SLDPRT
87.5 KB
14. _X2_4E3B52A88F6E_X0_.SLDPRT
26 KB
15. _X2_4ECE52A88F6E_X0_.SLDPRT
39 KB
16. _X2_516565996597_X0_.SLDPRT
32.5 KB
17. _X2_51FA65996597_X0_.SLDPRT
36.2 KB
18. _X2_520051777EC45408_X0_.SLDASM
39.8 KB
19. _X2_52007247_X0_.SLDPRT
26 KB
20. _X2_520076D8_X0__stp.SLDPRT
35.6 KB
21. _X2_63215708_X0_.SLDPRT
21.7 KB
22. _X2_652F67B6_X0_.SLDPRT
41.9 KB
23. _X2_673A5EA7_X0_.SLDPRT
39.9 KB
24. _X2_753552A8673A88C5914D56FE_X0__step.SLDASM
36.3 KB
25. _X2_7BB14F53_X0_.SLDPRT
41.1 KB
26. _X2_7BB176D6_X0_.SLDPRT
38.6 KB
27. _X2_8F74627F_X0_-1.SLDPRT
23.4 KB
28. _X2_8F74627F_X0_-2.SLDPRT
22.8 KB
29. _X2_8F74_X0_.SLDPRT
30.9 KB
30. _X2_952E_X0_.SLDPRT
25.1 KB
31. _X2_963262A47F69_X0__stp.SLDPRT
35.6 KB
32. 切片机.SLDASM
1.42 MB
33. 切片机.stp
3.28 MB
34. 土豆切片机的设计.doc
340 KB
【土豆切片机设计资料含三维SW二维说明书】相关作品
下载提示
×

下载该图档需要消耗20金币!

确认下载
-- 热门充值套餐 · 限时优惠 --
加载中