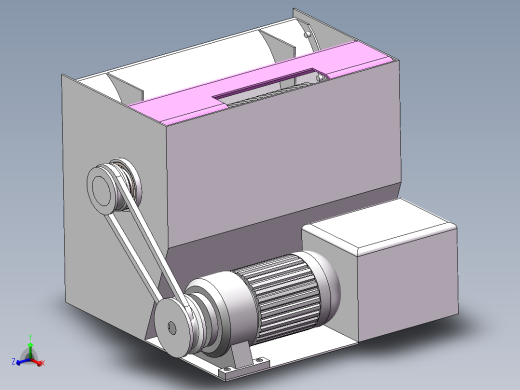
多功能切片切丝机结构设计资料含三维二维说明书SolidWorks,AutoCAD 3D模型

机械图纸名称为:多功能切片切丝机结构设计资料含三维二维说明书,属于机械设备,钢结构支架分类,软件为SolidWorks,AutoCAD, 三维模型格式为sldprt,dwg,sldasm,可在线预览,可编辑,可供设计参考

加入收藏
模型参数

模型ID:10321910

模型大小:5.02M

软件版本: SolidWorks,AutoCAD 2023

模型格式:sldprt,dwg,sldasm

是否可编辑:可修改,包括参数

上传时间:2025-11-25

图纸介绍:

下载模型
作品: 285
粉丝: 0
文件列表
1. GB/T68-2000开槽沉头螺钉M10×12.SLDPRT
119 KB
2. GB/T70.1-2000内六角圆柱头螺钉M10×16.SLDPRT
113 KB
3. GB/T70.1-2000内六角圆柱头螺钉M6×16.SLDPRT
118 KB
4. cylindrical roller bearings gb(Rolling bearings NU1010 GB 283-94).sldprt
104 KB
5. 从动轴A2.dwg
97.7 KB
6. 从动轴A3.dwg
97.2 KB
7. 伺服电机MS-110ST-M05030-21P5.SLDPRT
440 KB
8. 出料孔.SLDPRT
130 KB
9. 固定板.SLDPRT
84.7 KB
10. 固定板A2.dwg
95.2 KB
11. 固定板A3.dwg
94.9 KB
12. 备料框.SLDPRT
107 KB
13. 多功能切片切丝机结构设计.SLDASM
1020 KB
14. 多功能切片切丝机结构设计.docx
332 KB
15. 多功能切片切丝机结构设计A0.dwg
174 KB
16. 带.SLDPRT
102 KB
17. 带1A2.dwg
99.2 KB
18. 带1A3.dwg
98.7 KB
19. 底板.SLDPRT
52 KB
20. 底板A2.dwg
92.9 KB
21. 底板A3.dwg
92.2 KB
22. 开题报告.doc
344 KB
23. 手柄.SLDPRT
108 KB
24. 手柄A2.dwg
95.9 KB
25. 挡板.SLDPRT
230 KB
26. 支架.SLDPRT
136 KB
27. 支架A1.dwg
103 KB
28. 支架A2.dwg
103 KB
29. 料仓支架.SLDPRT
152 KB
30. 料仓支架A1.dwg
96.7 KB
31. 料仓支架A2.dwg
97.4 KB
32. 滚刀.sldprt
63.9 KB
33. 滚刀A2.dwg
115 KB
34. 电机支架.SLDPRT
86.8 KB
35. 电机轴A3.dwg
95.9 KB
36. 盖板.SLDPRT
92.9 KB
37. 盖板A1.dwg
106 KB
38. 盖板A2.dwg
106 KB
39. 箱体.SLDPRT
121 KB
40. 连接销^瓜果机.sldprt
30.1 KB
41. 零件11^瓜果机.sldprt
23.8 KB
42. 零件12^瓜果机.sldprt
110 KB
43. 零件4^瓜果机.sldprt
185 KB
【多功能切片切丝机结构设计资料含三维二维说明书】相关作品
下载提示
×

下载该图档需要消耗20金币!

确认下载
-- 热门充值套餐 · 限时优惠 --
加载中