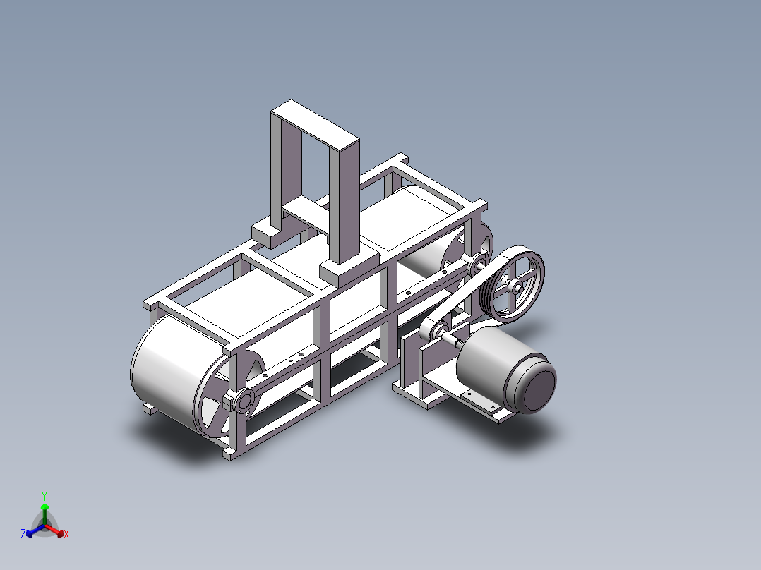
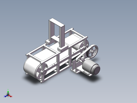
玉竹切片机的设计(二维+三维+说明书)AutoCAD,SolidWorks 3D模型

机械图纸名称为:玉竹切片机的设计(二维+三维+说明书),属于机械设备,非标机械分类,软件为AutoCAD,SolidWorks, 三维模型格式为sldprt,dwg,sldasm,可在线预览,可编辑,可供设计参考

加入收藏
模型参数

模型ID:10390972

模型大小:3.88M

软件版本: AutoCAD 2014,SolidWorks

模型格式:sldprt,dwg,sldasm

是否可编辑:可修改,包括参数

上传时间:2026-03-19

图纸介绍:

下载模型
文件列表
1. 4中文摘要.doc
27 KB
2. 5英文摘要.doc
27 KB
3. V带.SLDPRT
178 KB
4. Y132S电机.SLDPRT
334 KB
5. 三维图纸明细.jpg
12.8 KB
6. 三维模型.jpg
118 KB
7. 加强板.SLDPRT
149 KB
8. 大V带轮-A2.dwg
68.2 KB
9. 大V带轮.SLDPRT
320 KB
10. 大V带轮.jpg
108 KB
11. 大V带轮轴-A4.dwg
62.5 KB
12. 大V带轮轴.SLDPRT
228 KB
13. 大平带轮-A3.dwg
60.5 KB
14. 大平带轮.SLDPRT
238 KB
15. 大平带轮轴-A3.dwg
56.8 KB
16. 大平带轮轴.SLDPRT
212 KB
17. 大平带轮轴.jpg
63.5 KB
18. 字数统计.jpg
182 KB
19. 小V带轮-A4.dwg
63 KB
20. 小V带轮.SLDPRT
290 KB
21. 小V带轮轴-A3.dwg
64.3 KB
22. 小V带轮轴.SLDPRT
238 KB
23. 小V带轮轴.jpg
91.1 KB
24. 小平带轮-A3.dwg
60.5 KB
25. 小平带轮.SLDPRT
241 KB
26. 小平带轮.jpg
115 KB
27. 小平带轮轴-A3.dwg
64.5 KB
28. 小平带轮轴.SLDPRT
250 KB
29. 小平带轮轴.jpg
80.5 KB
30. 平带基架-A1.dwg
78.4 KB
31. 平带基架.SLDPRT
474 KB
32. 平皮带.SLDPRT
188 KB
33. 总装图.jpg
132 KB
34. 支架.SLDPRT
160 KB
35. 玉竹切片机.SLDASM
757 KB
36. 玉竹切片机的设计.doc
955 KB
37. 电机支架.SLDPRT
222 KB
38. 装配图A0.dwg
162 KB
39. 连接板.SLDPRT
139 KB
40. 透盖-A4.dwg
59.3 KB
41. 透盖.SLDPRT
275 KB
42. 闷盖-A4.dwg
54 KB
43. 闷盖.SLDPRT
231 KB
【玉竹切片机的设计(二维+三维+说明书)】相关作品
下载提示
×

下载该图档需要消耗10金币!

确认下载
-- 热门充值套餐 · 限时优惠 --
加载中