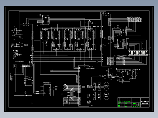
CW6163车床数控改造PLC控制系统设计AutoCAD图档

图档名称为:CW6163车床数控改造PLC控制系统设计,属于机械设备,机加工设备分类,软件为AutoCAD, 图纸格式为dwg,可在线预览,可编辑,可供设计参考

加入收藏
模型参数

模型ID:10311602

模型大小:1.66M

软件版本: AutoCAD 2007

模型格式:dwg

是否可编辑:可修改,包括参数

上传时间:2025-11-16

图纸介绍:

下载模型
作品: 296
粉丝: 0
文件列表
1. CW6163卧式车床主电路.dwg
131 KB
2. CW6163卧式车床数控改造之PLC控制系统设计说明书.docx
1.24 MB
3. PLC控制原理电路图.dwg
130 KB
4. PLC硬件结构框图.dwg
127 KB
5. 主电动机的正反转控制梯形图.dwg
126 KB
6. 主电动机的正反转控制流程图.dwg
124 KB
7. 车床电气控制电路图.dwg
170 KB
【CW6163车床数控改造PLC控制系统设计】相关作品
下载提示
×

下载该图档需要消耗10金币!

确认下载
-- 热门充值套餐 · 限时优惠 --
加载中