车床-CA6150普通车床的数控技术改造课程设计AutoCAD图档

图档名称为:车床-CA6150普通车床的数控技术改造课程设计,属于机械设备,机加工设备分类,软件为AutoCAD, 图纸格式为dwg,可在线预览,可编辑,可供设计参考

加入收藏
模型参数

模型ID:10268550

模型大小:1.18M

软件版本: AutoCAD 2004

模型格式:dwg

是否可编辑:可修改,包括参数

上传时间:2025-07-10

图纸介绍:

下载模型
曲径通幽
作品: 0
粉丝: 0
文件列表
1. 1.png
24.2 KB
2. 2.png
16.4 KB
3. 3.png
28.3 KB
4. 内容.png
57.1 KB
5. 刘志林毕业设计论文.doc
1020 KB
6. 刘志林毕业设计论文.doc
1020 KB
7. 横向装配图.dwg
123 KB
8. 横向装配图.dwg
123 KB
9. 目录.png
31.2 KB
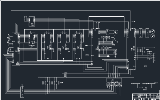
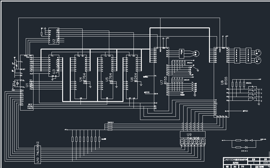
10. 硬件电路图.dwg
80.3 KB
11. 硬件电路图.dwg
80.3 KB
12. 纵向装配图.dwg
82.8 KB
13. 纵向装配图.dwg
82.8 KB
14. 说明.txt
377 B
15. 说明.txt
377 B
【车床-CA6150普通车床的数控技术改造课程设计】相关作品
滚动更载更多~
提示
×

下载该图档需要消耗10金币!

确认下载
加载中