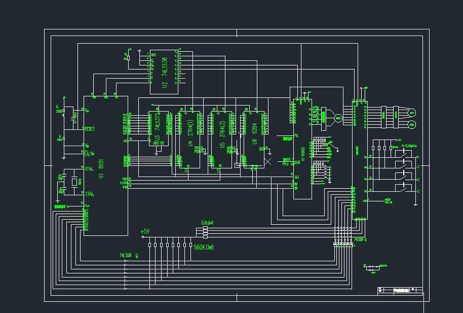
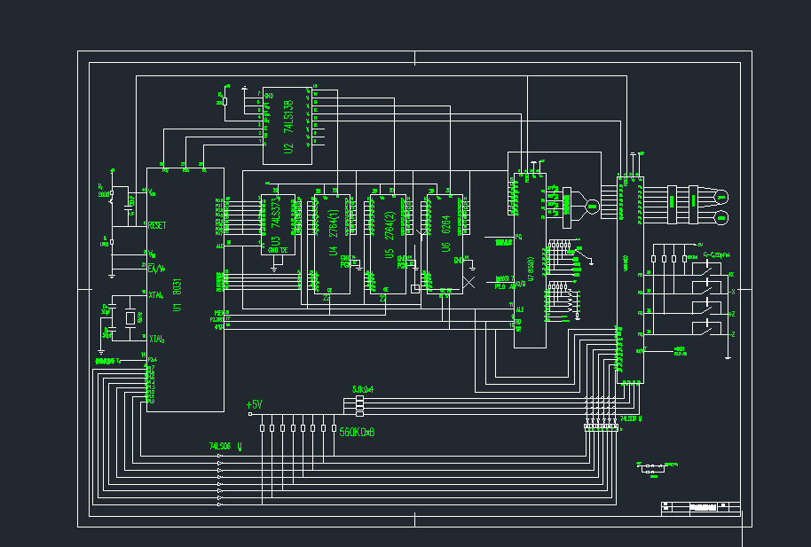
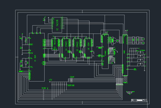
车床-CA6140车床主传动系统的数控化改造设计AutoCAD图档

图档名称为:车床-CA6140车床主传动系统的数控化改造设计,属于机械设备,机加工设备分类,软件为AutoCAD, 图纸格式为pdf,dwg,可在线预览,可编辑,可供设计参考

加入收藏
模型参数

模型ID:10268411

模型大小:3.38M

软件版本: AutoCAD 2004

模型格式:pdf,dwg

是否可编辑:可修改,包括参数

上传时间:2025-07-10

图纸介绍:

下载模型
葛屦
作品: 0
粉丝: 0
文件列表
1. 1.png
15.5 KB
2. 2.png
8.33 KB
3. 3.png
18.4 KB
4. CA6140型卧式车床的数控化改造.pdf
280 KB
5. CA6140数控化改造毕业设计ok.doc
1.13 MB
6. CA6140普通车床数控化改造设计.doc
129 KB
7. CA6140车床主轴箱的数控化改造.doc
835 KB
8. CA6140车床传动系统的数控化改造.doc
487 KB
9. 主轴零件图2004.dwg
76.5 KB
10. 内容.png
88.2 KB
11. 开题报告.doc
22.5 KB
12. 总体装配图.dwg
140 KB
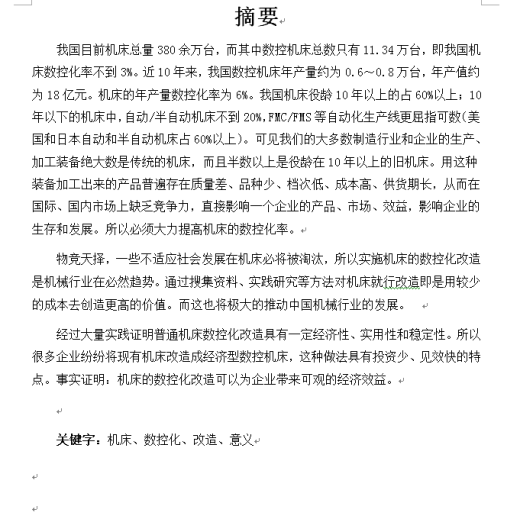
13. 摘要.png
29.3 KB
14. 数控改造总方案示意图.dwg
46.1 KB
15. 正文.doc
970 KB
16. 毕业设 计封面.doc
22.5 KB
17. 电路图.dwg
127 KB
18. 目录.png
21 KB
19. 论文模版.doc
165 KB
20. 设计说明书jide.doc
1010 KB
【车床-CA6140车床主传动系统的数控化改造设计】相关作品
滚动更载更多~
提示
×

下载该图档需要消耗10金币!

确认下载
加载中