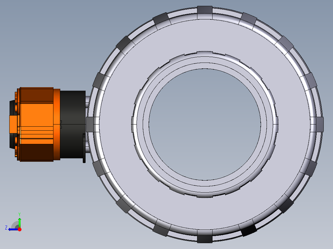
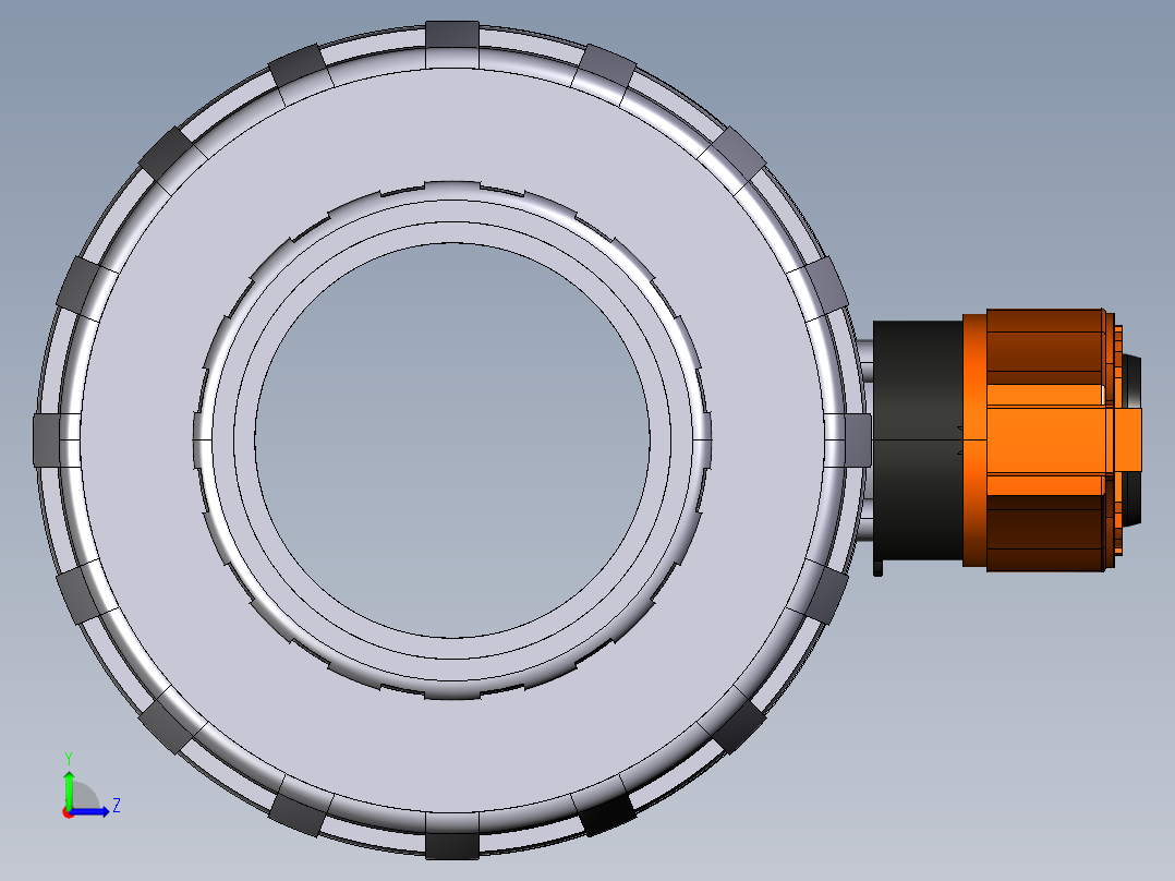
2VXEFC EasyFit双向球阀BSP螺纹母端igs 3D模型

机械图纸名称为:2VXEFC EasyFit双向球阀BSP螺纹母端,属于设备部件,管道附件分类,软件为igs, 三维模型格式为igs,可在线预览,可编辑,可供设计参考

加入收藏
模型参数

模型ID:10309738

模型大小:4.26M

软件版本: igs

模型格式:igs

是否可编辑:可修改,不包括参数

上传时间:2025-11-14

图纸介绍:

下载模型
作品: 287
粉丝: 0
文件列表
1. 70-09032016-109584L.gif
27.7 KB
2. vxefc212e.igs
7.3 MB
3. vxefc212e.txt
624 B
4. vxefc212f.igs
7.3 MB
5. vxefc212f.txt
624 B
6. vxefc300e.igs
7.27 MB
7. vxefc300e.txt
624 B
8. vxefc300f.igs
7.27 MB
9. vxefc300f.txt
624 B
10. vxefc400e.igs
7.79 MB
11. vxefc400e.txt
624 B
12. vxefc400f.igs
7.79 MB
13. vxefc400f.txt
624 B
14. 新建 Microsoft Office Word 文档.docx
19.1 KB
【2VXEFC EasyFit双向球阀BSP螺纹母端】相关作品
下载提示
×

下载该图档需要消耗10金币!

确认下载
-- 热门充值套餐 · 限时优惠 --
加载中