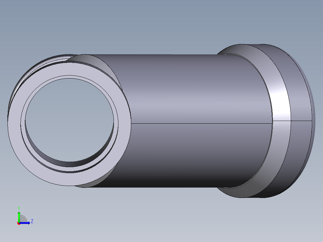
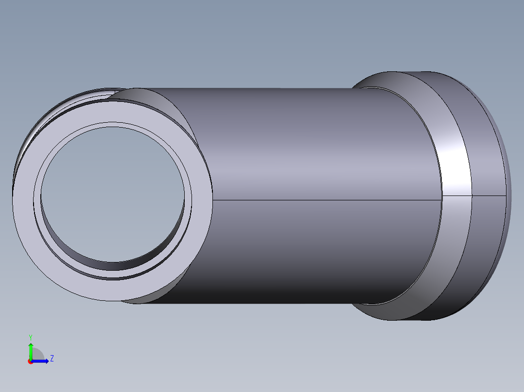
4VRFV 止回阀与BSP螺纹母端igs 3D模型

机械图纸名称为:4VRFV 止回阀与BSP螺纹母端,属于设备部件,管道附件分类,软件为igs, 三维模型格式为igs,可在线预览,可编辑,可供设计参考

加入收藏
模型参数

模型ID:10355848

模型大小:236.38KB

软件版本: igs

模型格式:igs

是否可编辑:可修改,不包括参数

上传时间:2025-12-27

图纸介绍:

下载模型
作品: 280
粉丝: 0
文件列表
1. 10-17072015-119470L.gif
45.6 KB
2. vrfv212e.igs
268 KB
3. vrfv212f.igs
268 KB
4. vrfv300e.igs
248 KB
5. vrfv300f.igs
248 KB
6. vrfv400e.igs
292 KB
7. vrfv400f.igs
292 KB
8. 结构尺寸与属性.xlsx
15.2 KB
【4VRFV 止回阀与BSP螺纹母端】相关作品
下载提示
×

下载该图档需要消耗10金币!

确认下载
-- 热门充值套餐 · 限时优惠 --
加载中