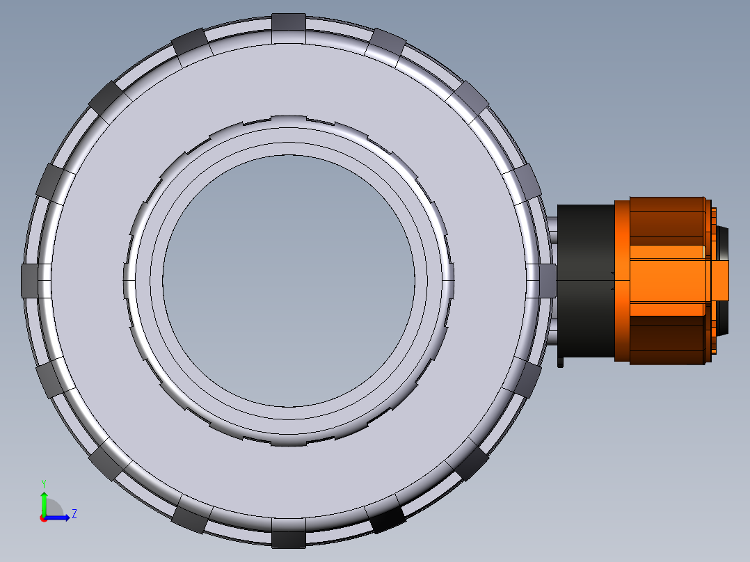
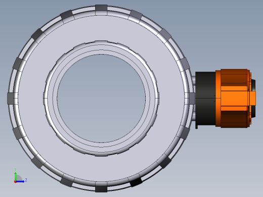
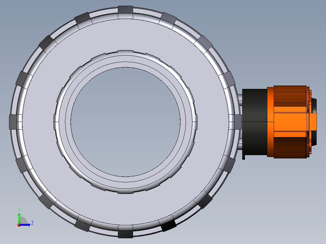
1VXEIC EasyFit双向球阀母端溶剂焊接,公制系列igs 3D模型

机械图纸名称为:1VXEIC EasyFit双向球阀母端溶剂焊接,公制系列,属于设备部件,管道附件分类,软件为igs, 三维模型格式为igs,可在线预览,可编辑,可供设计参考

加入收藏
模型参数

模型ID:10324620

模型大小:3.73M

软件版本: igs

模型格式:igs

是否可编辑:可修改,不包括参数

上传时间:2025-11-28

图纸介绍:

下载模型
作品: 283
粉丝: 0
文件列表
1. 70-09032016-109581L.gif
29.7 KB
2. vxeic075e.igs
7.56 MB
3. vxeic075e.txt
646 B
4. vxeic075f.igs
7.56 MB
5. vxeic075f.txt
646 B
6. vxeic090e.igs
7.59 MB
7. vxeic090e.txt
646 B
8. vxeic090f.igs
7.59 MB
9. vxeic090f.txt
646 B
10. vxeic110e.igs
8.43 MB
11. vxeic110e.txt
646 B
12. 新建 Microsoft Office Word 文档.docx
19.2 KB
【1VXEIC EasyFit双向球阀母端溶剂焊接,公制系列】相关作品
下载提示
×

下载该图档需要消耗10金币!

确认下载
-- 热门充值套餐 · 限时优惠 --
加载中