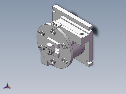
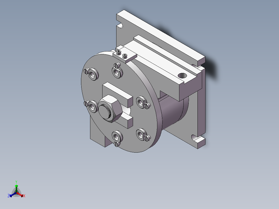
角形轴承箱【轴承座】加工工艺及钻6-φ13孔夹具设计【含UG三维】AutoCAD,stp,SolidWorks,ug 3D模型

机械图纸名称为:角形轴承箱【轴承座】加工工艺及钻6-φ13孔夹具设计【含UG三维】,属于设备部件,传动部件分类,软件为AutoCAD,stp,SolidWorks,ug, 三维模型格式为dwg,sldasm,prt,sldprt,可在线预览,可编辑,可供设计参考

加入收藏
模型参数

模型ID:10304820

模型大小:3.92M

软件版本: AutoCAD 2016,stp,SolidWorks,ug

模型格式:dwg,sldasm,prt,sldprt

是否可编辑:可修改,包括参数

上传时间:2025-11-09

图纸介绍:

下载模型
作品: 308
粉丝: 0
文件列表
1. 3D.DWG
356 KB
2. 3D.DWG
356 KB
3. 3D.SLDASM
539 KB
4. 3D.stp
595 KB
5. chentao.prt
108 KB
6. chentao.sldprt
53.5 KB
7. dangban.prt
148 KB
8. dangban.sldprt
56 KB
9. dizuo.prt
252 KB
10. dizuo.sldprt
64 KB
11. dizuoM10X25.prt
140 KB
12. dizuoM10X25.sldprt
61.5 KB
13. lingjian.prt
418 KB
14. lingjian.sldprt
69 KB
15. luomu.prt
132 KB
16. luomu.sldprt
59 KB
17. xinzhou.prt
432 KB
18. xinzhou.sldprt
194 KB
19. yaban.prt
140 KB
20. yaban.sldprt
56 KB
21. zhuangpei.prt
1.06 MB
22. zuanmuban.prt
336 KB
23. zuanmuban.sldprt
63 KB
24. zuantao.prt
204 KB
25. zuantao.sldprt
56.5 KB
26. zuantaoM8.prt
236 KB
27. zuantaoM8.sldprt
61 KB
28. zuomubanM8x25.prt
148 KB
29. zuomubanM8x25.sldprt
61.5 KB
30. 三维.jpg
54.3 KB
31. 夹具.exb
186 KB
32. 工艺说明书.doc
1.6 MB
33. 底座.dwg
108 KB
34. 心轴.dwg
101 KB
35. 挡板.dwg
108 KB
36. 装配.dwg
142 KB
37. 装配【cad打开】.bak
117 KB
38. 装配【cad打开】.dwg
120 KB
39. 装配图夹具.dwg
148 KB
40. 角形轴承器工序卡片.doc
568 KB
41. 角形轴承器工艺过程卡.doc
122 KB
42. 角形轴承箱钻6-Ф13孔钻床夹具.doc
198 KB
43. 钻模板.dwg
128 KB
【角形轴承箱【轴承座】加工工艺及钻6-φ13孔夹具设计【含UG三维】】相关作品
下载提示
×

下载该图档需要消耗10金币!

确认下载
-- 热门充值套餐 · 限时优惠 --
加载中