C618数控车床的主传动系统设计(论文+DWG图纸)AutoCAD图档

图档名称为:C618数控车床的主传动系统设计(论文+DWG图纸),属于机械设备,机加工设备分类,软件为AutoCAD, 图纸格式为dwg,可在线预览,可编辑,可供设计参考

加入收藏
模型参数

模型ID:10268432

模型大小:2.07M

软件版本: AutoCAD 2000

模型格式:dwg

是否可编辑:可修改,包括参数

上传时间:2025-07-10

图纸介绍:

下载模型
听松吟
作品: 0
粉丝: 0
文件列表
1. C618数控车床的主传动系统设计.doc
339 KB
2. C618车床数控改造后的传动系统图(A0).dwg
82 KB
3. PWM变频器.dwg
36.9 KB
4. QQ截图20160709084235.png
59.8 KB
5. QQ截图20160709084248.png
8.7 KB
6. QQ截图20160709084253.png
7.88 KB
7. QQ截图20160709084303.png
13.6 KB
8. QQ截图20160709084315.png
33 KB
9. QQ截图20160709084320.png
25 KB
10. 主轴变频调速原理图.dwg
36.5 KB
11. 主轴的功率转矩特性.dwg
52.5 KB
12. 传动系统及功率特性.dwg
34.9 KB
13. 典型数控车床CNC装置图.dwg
31 KB
14. 变频器的基本构成.dwg
29.9 KB
15. 数控改造的总体方案示意图(A1).dwg
40.6 KB
16. 横向进给机构(A0).dwg
89.8 KB
17. 横向进给系统简图.dwg
27.9 KB
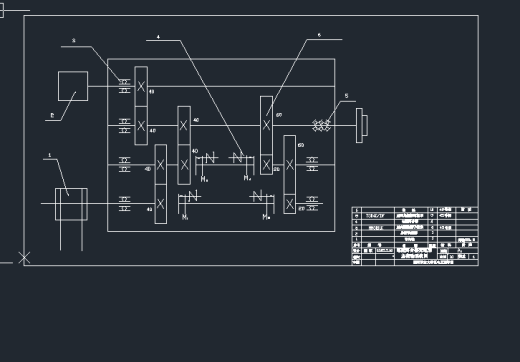
18. 电磁离合器变速的主传动系统图(A1)dwg.dwg
46.7 KB
19. 电磁离合器变速的主传动系统图.dwg
56.3 KB
20. 第一章.doc
32.5 KB
21. 第三章.doc
40.5 KB
22. 第九章.doc
52.5 KB
23. 第二章.doc
35 KB
24. 第五章.doc
461 KB
25. 第八章.doc
100 KB
26. 第六、七章.doc
44.5 KB
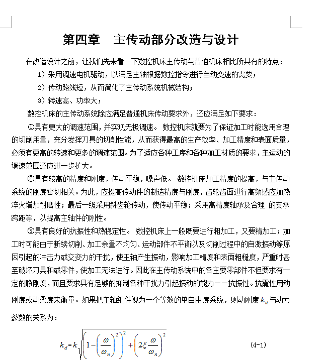
27. 第四章.doc
619 KB
28. 纵向进给系统简图.dwg
27.5 KB
29. 说明书.doc
1.28 MB
【C618数控车床的主传动系统设计(论文+DWG图纸)】相关作品
滚动更载更多~
提示
×

下载该图档需要消耗10金币!

确认下载
加载中