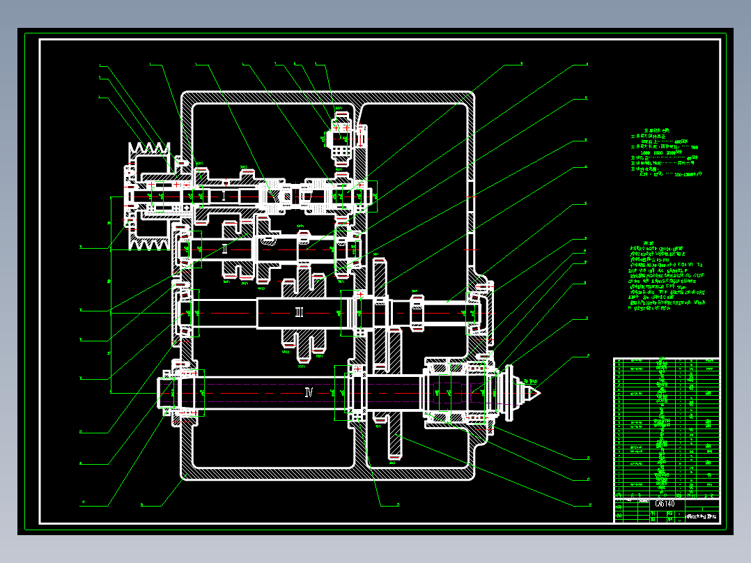
CA6140车床主轴箱的设计AutoCAD图档
图档名称为:CA6140车床主轴箱的设计,属于机械设备,机加工设备分类,软件为AutoCAD, 图纸格式为dwg,可在线预览,可编辑,可供设计参考
模型参数
模型ID:10168956
模型大小:1.9M
软件版本: AutoCAD 2004
模型格式:dwg
是否可编辑:可修改,包括参数
上传时间:2024-03-03
图纸介绍:

花间酒
作品: 0
粉丝: 0

文件列表
提示
×
下载该图档需要消耗100金币!
确认下载