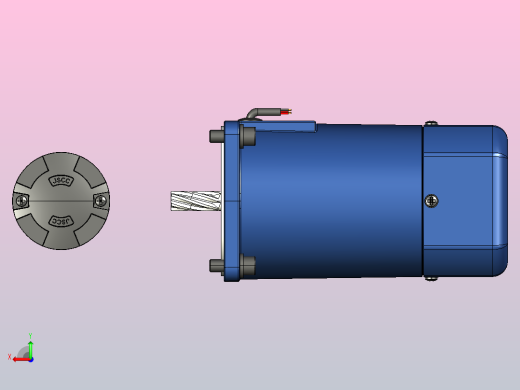
YB电磁制动电机200YB03stp 三维模型

三维机械图纸名称为:YB电磁制动电机200YB03,属于交通运输,车辆相关分类,软件为stp, 三维模型格式为,可在线预览,可编辑,可供设计参考

加入收藏
模型参数

模型ID:10429515

模型大小:2.55M

软件版本: stp

是否可编辑:可修改,包括参数

上传时间:2026-04-26

图纸介绍:

免费下载
文件列表
1. 200YB03.STP
11.3 MB
【YB电磁制动电机200YB03】相关作品
下载提示
×

下载该图档需要消耗0金币!

确认下载
-- 热门充值套餐 · 限时优惠 --
加载中