接头套零件冲压成形工艺及模具设计-拉深模含6张CAD图AutoCAD图档

图档名称为:接头套零件冲压成形工艺及模具设计-拉深模含6张CAD图,属于设备部件,管道附件分类,软件为AutoCAD, 图纸格式为dwg,pdf,可在线预览,可编辑,可供设计参考

加入收藏
模型参数

模型ID:10401393

模型大小:2.5M

软件版本: AutoCAD 2004

模型格式:dwg,pdf

是否可编辑:可修改,包括参数

上传时间:2026-03-30

图纸介绍:

下载模型
文件列表
1. 1字数.JPG
54.1 KB
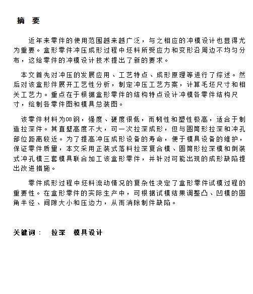
2. 2摘要.JPG
189 KB
3. 3设计所包含文件.jpg
130 KB
4. 4目录.JPG
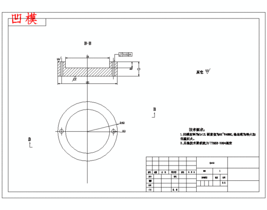
258 KB
5. 5工艺卡.JPG
188 KB
6. 6工艺分析.JPG
121 KB
7. A装配图.dwg
78.5 KB
8. A装配图.gif
14.9 KB
9. Y50简介-接头套零件冲压成形工艺及模具设计-拉深模含6张CAD图.pdf
1000 KB
10. 上垫板.dwg
50.9 KB
11. 上垫板.gif
9.82 KB
12. 上模板.dwg
80.3 KB
13. 上模板.gif
17.2 KB
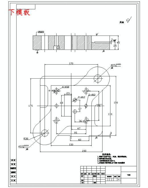
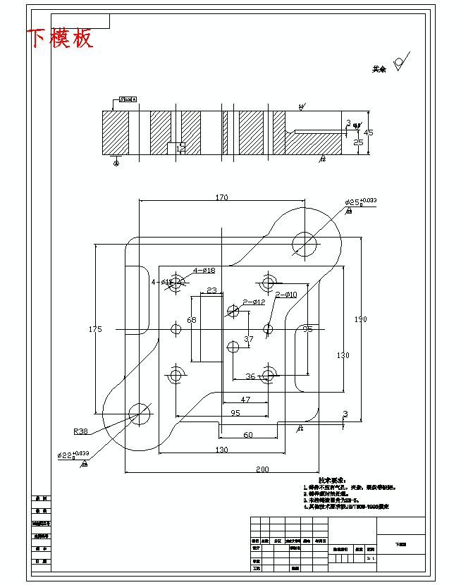
14. 下模板.dwg
73.4 KB
15. 下模板.gif
17.9 KB
16. 中期检查表.doc
23.5 KB
17. 任务书.doc
34.5 KB
18. 凸模固定板.dwg
50.5 KB
19. 凸模固定板.gif
11.1 KB
20. 凹模.dwg
50.6 KB
21. 凹模.gif
10.4 KB
22. 图纸汇总.dwg
189 KB
23. 字数.JPG
54.1 KB
24. 封面.doc
13.5 KB
25. 工艺分析.JPG
121 KB
26. 机械加工工艺过程卡.doc
33 KB
27. 评语.doc
17 KB
28. 说明书-接头套零件冲压成形工艺及模具设计.doc
630 KB
【接头套零件冲压成形工艺及模具设计-拉深模含6张CAD图】相关作品
下载提示
×

下载该图档需要消耗20金币!

确认下载
-- 热门充值套餐 · 限时优惠 --
加载中