四孔托架的冲压模具设计-级进模含23张CAD图AutoCAD图档

图档名称为:四孔托架的冲压模具设计-级进模含23张CAD图,属于设备部件,模具类分类,软件为AutoCAD, 图纸格式为dwg,pdf,可在线预览,可编辑,可供设计参考

加入收藏
模型参数

模型ID:10400412

模型大小:3.3M

软件版本: AutoCAD 2007

模型格式:dwg,pdf

是否可编辑:可修改,包括参数

上传时间:2026-03-29

图纸介绍:

下载模型
文件列表
1. A0-模具装配图.dwg
125 KB
2. A0-模具装配图.png
22.8 KB
3. A3-上固定板.dwg
78.7 KB
4. A3-上固定板.png
13.3 KB
5. A3-上垫板.dwg
71.6 KB
6. A3-上垫板.png
11 KB
7. A3-上模座.dwg
92.9 KB
8. A3-上模座.png
15.7 KB
9. A3-下固定板.dwg
82.2 KB
10. A3-下固定板.png
13.1 KB
11. A3-下垫板.dwg
80.7 KB
12. A3-下垫板.png
12.8 KB
13. A3-下模座.dwg
73 KB
14. A3-下模座.png
17.1 KB
15. A3-卸料板.dwg
78.7 KB
16. A3-卸料板.png
10.7 KB
17. A3-落料凹模.dwg
90.7 KB
18. A3-落料凹模.png
14.5 KB
19. A4-上顶杆.dwg
58.5 KB
20. A4-上顶杆.png
11 KB
21. A4-下顶杆.dwg
60 KB
22. A4-下顶杆.png
10.5 KB
23. A4-冲孔凸模.dwg
66.2 KB
24. A4-冲孔凸模.png
12 KB
25. A4-凸凹模.dwg
78.2 KB
26. A4-凸凹模.png
15.3 KB
27. A4-压入式模柄.dwg
65.5 KB
28. A4-压入式模柄.png
12.8 KB
29. A4-工件图.dwg
62.9 KB
30. A4-工件图.png
12.5 KB
31. A4-弯曲凸模.dwg
79.7 KB
32. A4-弯曲凸模.png
14.9 KB
33. A4-弹簧.dwg
65 KB
34. A4-弹簧.png
9.93 KB
35. A4-打杆.dwg
55.5 KB
36. A4-打杆.png
9.06 KB
37. A4-挡料销.dwg
62 KB
38. A4-挡料销.png
10.1 KB
39. A4-橡胶(大).dwg
71.3 KB
40. A4-橡胶(大).png
11.5 KB
41. A4-橡胶(小).dwg
71.1 KB
42. A4-橡胶(小).png
11.3 KB
43. A4-滑动导套.dwg
75 KB
44. A4-滑动导套.png
13.6 KB
45. A4-滑动导拄.dwg
60.5 KB
46. A4-滑动导拄.png
9.97 KB
47. X50简介-四孔托架的冲压模具设计-级进模含23张CAD图.pdf
1.26 MB
48. 四孔托架的冲压模具设计-级进模说明书.doc
578 KB
49. 字数.JPG
55.5 KB
50. 字数.JPG
55.5 KB
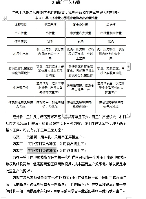
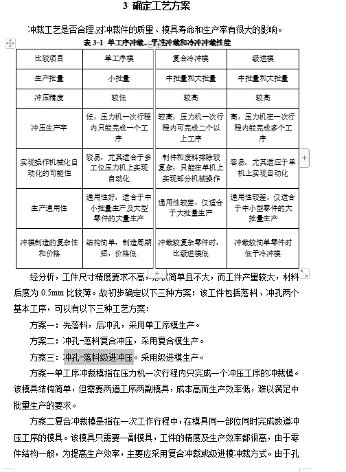
51. 工艺方案.JPG
265 KB
52. 摘要.JPG
95.1 KB
53. 目录.JPG
353 KB
54. 设计所包含文件.JPG
236 KB
【四孔托架的冲压模具设计-级进模含23张CAD图】相关作品
下载提示
×

下载该图档需要消耗20金币!

确认下载
-- 热门充值套餐 · 限时优惠 --
加载中