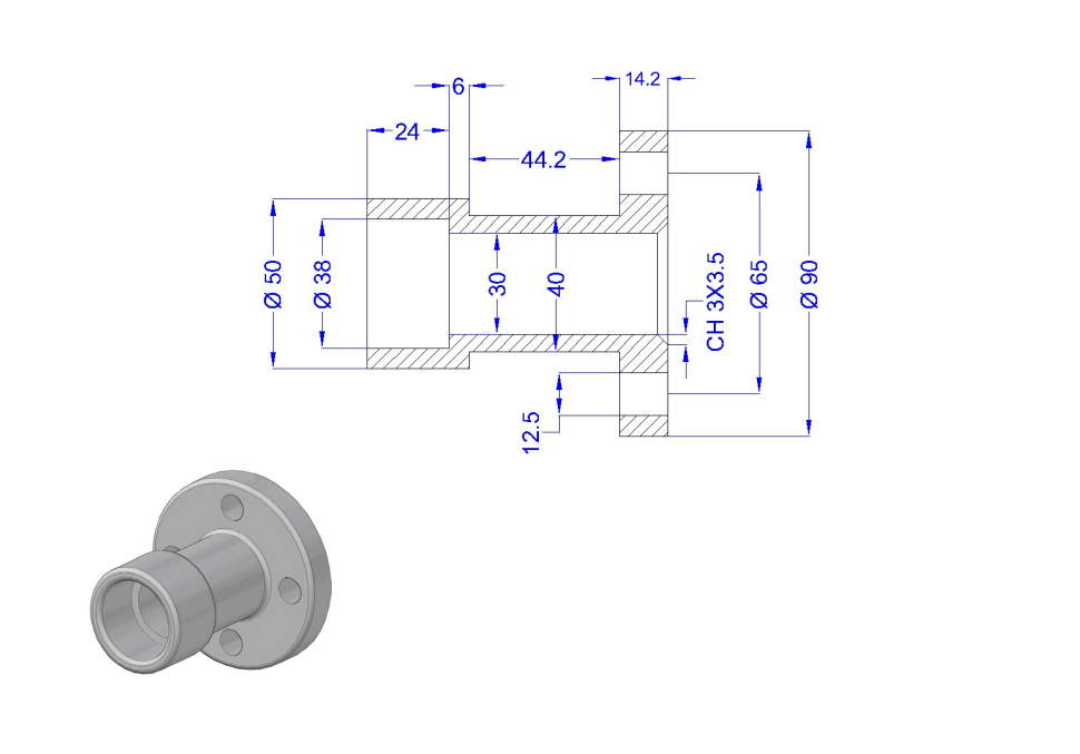
法兰联轴器(半联轴器)catia 3D模型

机械图纸名称为:法兰联轴器(半联轴器),属于设备部件,传动部件分类,软件为catia, 三维模型格式为,可在线预览,可编辑,可供设计参考

加入收藏
模型参数

模型ID:10391078

模型大小:295.89KB

软件版本: catia

是否可编辑:可修改,包括参数

上传时间:2026-03-19

图纸介绍:

下载模型
文件列表
1. dia.png
127 KB
2. flange coupling half.CATPart
124 KB
3. image.png
38 KB
下载提示
×

下载该图档需要消耗10金币!

确认下载
-- 热门充值套餐 · 限时优惠 --
加载中