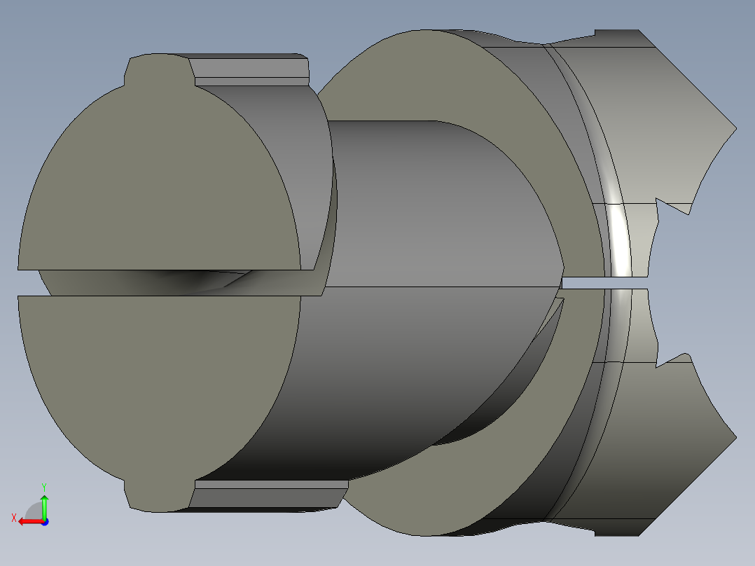
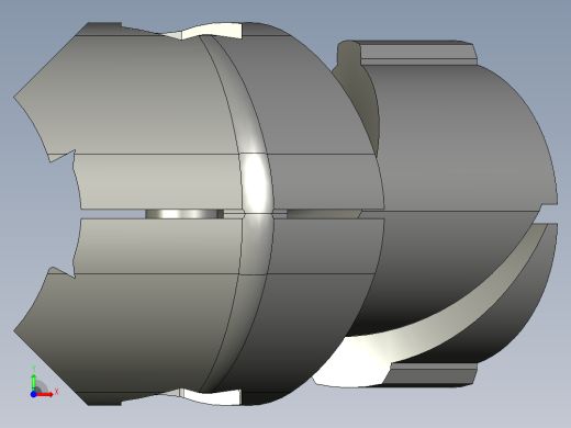
43系列45度内接头.STEPstep 3D模型

机械图纸名称为:43系列45度内接头.STEP,属于设备部件,管道附件分类,软件为step, 三维模型格式为step,可在线预览,可编辑,可供设计参考

加入收藏
模型参数

模型ID:10376985

模型大小:662.86KB

软件版本: step

模型格式:step

是否可编辑:可修改,不包括参数

上传时间:2026-02-27

图纸介绍:

下载模型
文件列表
1. 43系列45度内接头.STEP
2.33 MB
下载提示
×

下载该图档需要消耗10金币!

确认下载
-- 热门充值套餐 · 限时优惠 --
加载中