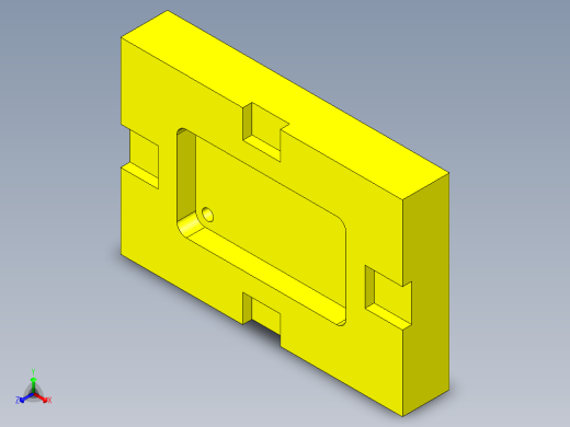
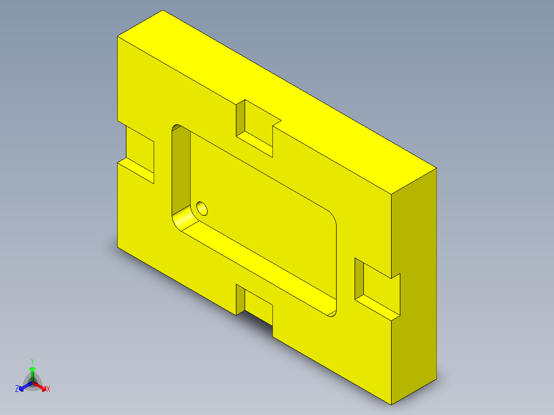
平面铣UG程序编程刀路-ug 3D模型

机械图纸名称为:平面铣UG程序编程刀路-,属于机械设备,非标机械分类,软件为ug, 三维模型格式为prt,可在线预览,可编辑,可供设计参考

加入收藏
模型参数

模型ID:10364969

模型大小:123.92KB

软件版本: ug

模型格式:prt

是否可编辑:可修改,包括参数

上传时间:2026-01-10

图纸介绍:

下载模型
文件列表
1. 平面铣UG程序编程刀路-.prt
418 KB
【平面铣UG程序编程刀路-】相关作品
下载提示
×

下载该图档需要消耗10金币!

确认下载
-- 热门充值套餐 · 限时优惠 --
加载中