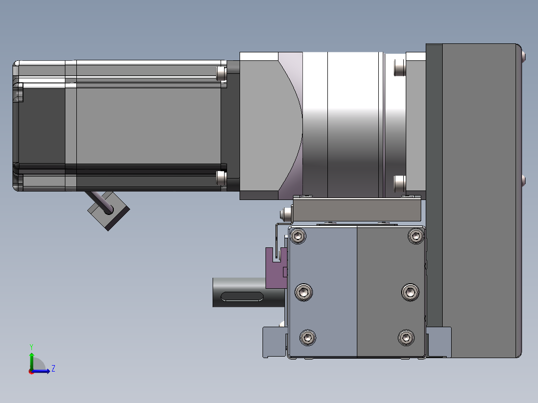
欧规同步带GTB85-LUT-750WSolidWorks 3D模型

机械图纸名称为:欧规同步带GTB85-LUT-750W,属于机械设备,非标机械分类,软件为SolidWorks, 三维模型格式为sldasm,可在线预览,可编辑,可供设计参考

加入收藏
模型参数

模型ID:10356590

模型大小:5.05M

软件版本: SolidWorks

模型格式:sldasm

是否可编辑:可修改,包括参数

上传时间:2025-12-28

图纸介绍:

下载模型
作品: 315
粉丝: 0
文件列表
1. GTB85-LUT-750W.SLDASM
4.99 MB
下载提示
×

下载该图档需要消耗10金币!

确认下载
-- 热门充值套餐 · 限时优惠 --
加载中