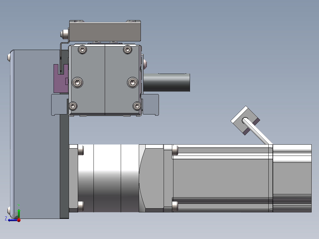
欧规同步带GTB65-RDT-400WSolidWorks 3D模型

3D模型名称为:欧规同步带GTB65-RDT-400W,属于机械设备,非标机械分类,软件为SolidWorks, 三维模型格式为sldasm,可在线预览,可编辑,可供设计参考

加入收藏
模型参数

模型ID:10302138

模型大小:4.86M

软件版本: SolidWorks

模型格式:sldasm

是否可编辑:可修改,包括参数

上传时间:2025-11-06

图纸介绍:

下载模型
采芑
作品: 0
粉丝: 0
文件列表
1. GTB65-RDT-400W.SLDASM
4.78 MB
【欧规同步带GTB65-RDT-400W】相关作品
滚动更载更多~
提示
×

下载该图档需要消耗10金币!

确认下载
加载中