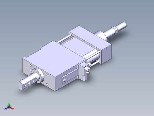
德克斯TUNKERS气缸数模KS 160.2 A03 T12 135catia 3D模型

机械图纸名称为:德克斯TUNKERS气缸数模KS 160.2 A03 T12 135,属于设备部件,液压气动元件分类,软件为catia, 三维模型格式为,可在线预览,可编辑,可供设计参考

加入收藏
模型参数

模型ID:10356229

模型大小:6.49KB

软件版本: catia

是否可编辑:可修改,包括参数

上传时间:2025-12-27

图纸介绍:

下载模型
作品: 260
粉丝: 0
文件列表
1. KS 160.2 A03 T12 135.CATProduct
22.6 KB
【德克斯TUNKERS气缸数模KS 160.2 A03 T12 135】相关作品
下载提示
×

下载该图档需要消耗10金币!

确认下载
-- 热门充值套餐 · 限时优惠 --
加载中