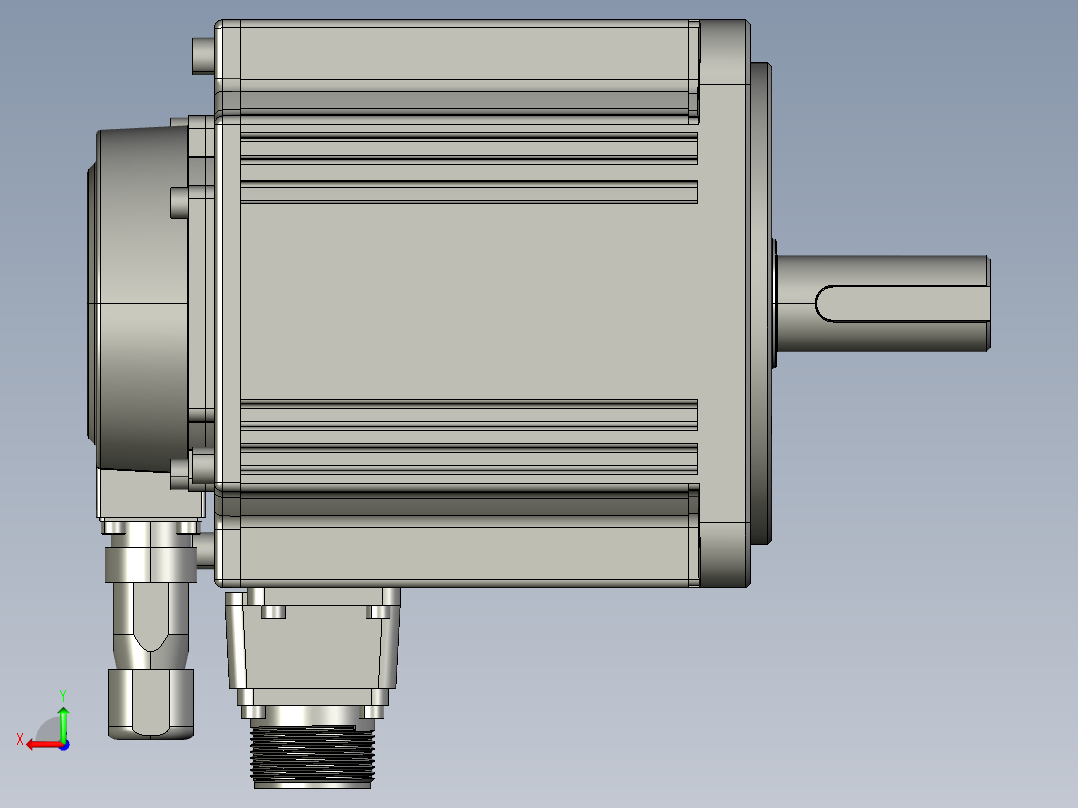
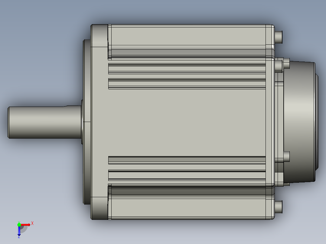
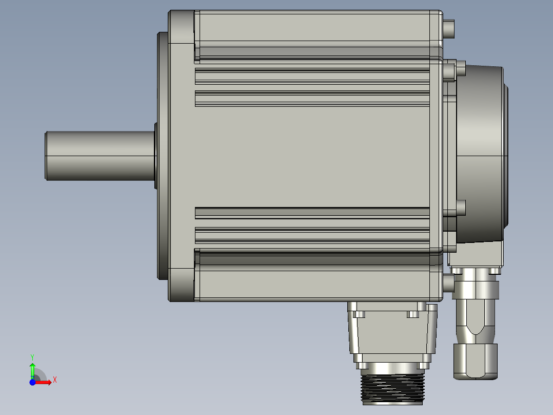
电机MS6G-130CS15B2-41P5step 3D模型

3D模型名称为:电机MS6G-130CS15B2-41P5,属于设备部件,电机减速机分类,软件为step, 三维模型格式为step,可在线预览,可编辑,可供设计参考

加入收藏
模型参数

模型ID:10350434

模型大小:762.86KB

软件版本: step

模型格式:step

是否可编辑:可修改,不包括参数

上传时间:2025-12-22

图纸介绍:

下载模型
折红药
作品: 0
粉丝: 0
文件列表
1. MS6G-130CS15B2-41P5.STEP
3.68 MB
【电机MS6G-130CS15B2-41P5】相关作品
滚动更载更多~
提示
×

下载该图档需要消耗10金币!

确认下载
加载中