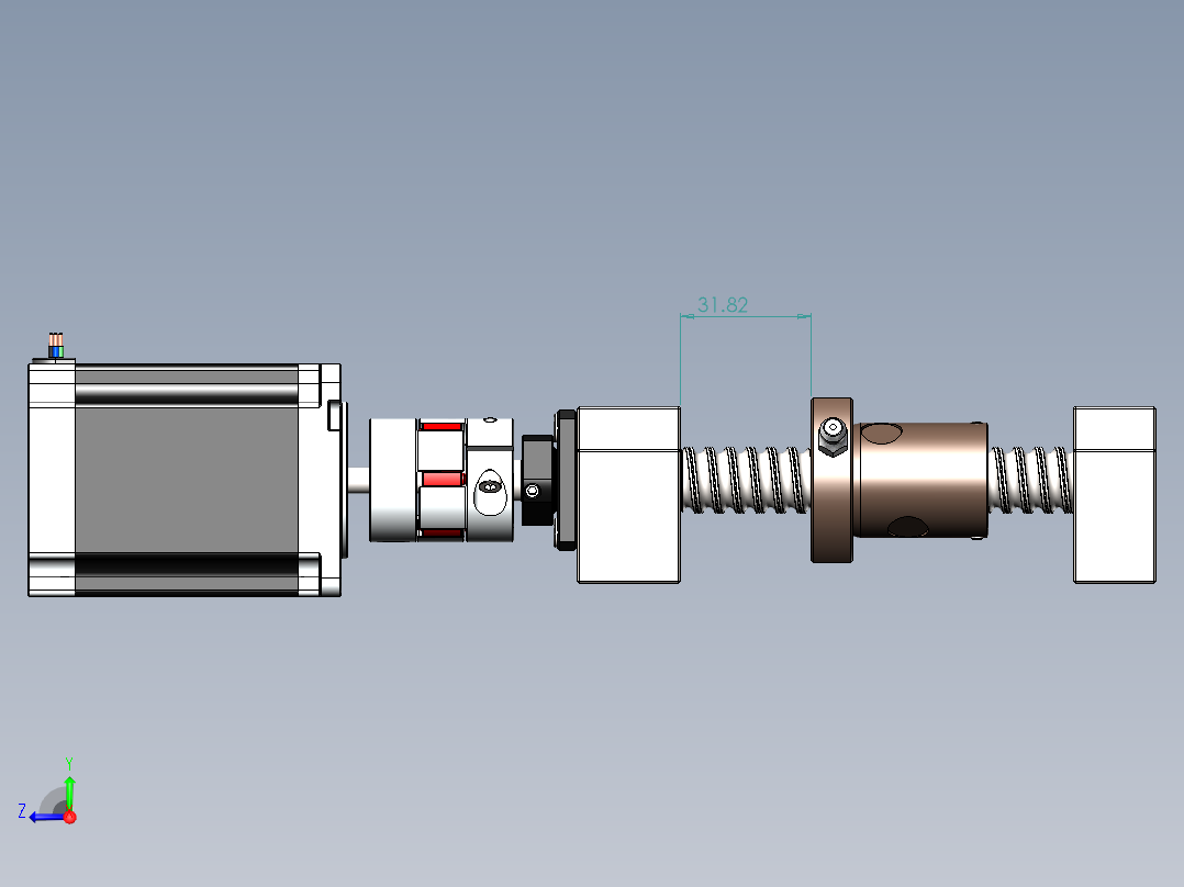
滚珠丝杠套装组合(直径16mm 行程50mm)SolidWorks,stp 3D模型

3D模型名称为:滚珠丝杠套装组合(直径16mm 行程50mm),属于设备部件,传动部件分类,软件为SolidWorks,stp, 三维模型格式为sldasm,sldprt,可在线预览,可编辑,可供设计参考

加入收藏
模型参数

模型ID:10348962

模型大小:33.67M

软件版本: SolidWorks,stp

模型格式:sldasm,sldprt

是否可编辑:可修改,包括参数

上传时间:2025-12-21

图纸介绍:

下载模型
月下独酌
作品: 0
粉丝: 0
文件列表
1. 0总装配-行程50.SLDASM
7.12 MB
2. 0总装配-行程50.stp
9.32 MB
3. 6000-2RSH.sldasm
386 KB
4. 6000-2RSH_PART1.sldprt
222 KB
5. 6000-2RSH_PART2.sldprt
260 KB
6. 6000-2RSH_PART3.sldprt
163 KB
7. 7001 CE_P4A.sldasm
293 KB
8. 7001 CE_P4A_PART1.sldprt
188 KB
9. 7001 CE_P4A_PART2.sldprt
190 KB
10. 7001 CE_P4A_PART3.sldprt
163 KB
11. BF Body.SLDPRT
431 KB
12. BF12 Unit.SLDASM
643 KB
13. BK Body.SLDPRT
786 KB
14. BK Collar.SLDPRT
426 KB
15. BK Flange.SLDPRT
584 KB
16. BK Lock Nut.SLDPRT
1.14 MB
17. BK12 Unit.SLDASM
1.25 MB
18. Coupler D30L35-6.35-10.0.SLDASM
437 KB
19. Coupler Jaw.SLDPRT
945 KB
20. Coupler Spider.SLDPRT
474 KB
21. Grease Nipple A M6x1.00.SLDASM
1.16 MB
22. Grease Nipple A.SLDPRT
1.78 MB
23. NEMA23 57BYGH627.SLDASM
377 KB
24. NEMA23 Stepper.SLDPRT
1.91 MB
25. SFU Ball Nut.SLDPRT
1.34 MB
26. SFU1605 Washer Back.SLDPRT
1.1 MB
27. SFU1605 Washer Front.SLDPRT
1.11 MB
28. SFU1605 Washer Screw.SLDPRT
2 MB
29. SFU1605-160.SLDPRT
3.85 MB
30. SFU1605-3.SLDASM
1.2 MB
31. Seal AOP.SLDPRT
514 KB
32. Steel Ball.SLDPRT
217 KB
【滚珠丝杠套装组合(直径16mm 行程50mm)】相关作品
滚动更载更多~
提示
×

下载该图档需要消耗200金币!

确认下载
加载中