机床上下料机械手设计【含三维SW+CAD图纸+说明书】AutoCAD,SolidWorks图档
图档名称为:机床上下料机械手设计【含三维SW+CAD图纸+说明书】,属于机械设备,智能装置分类,软件为AutoCAD,SolidWorks, 图纸格式为dwg,sldprt,sldasm,可在线预览,可编辑,可供设计参考
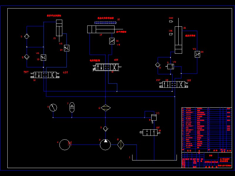
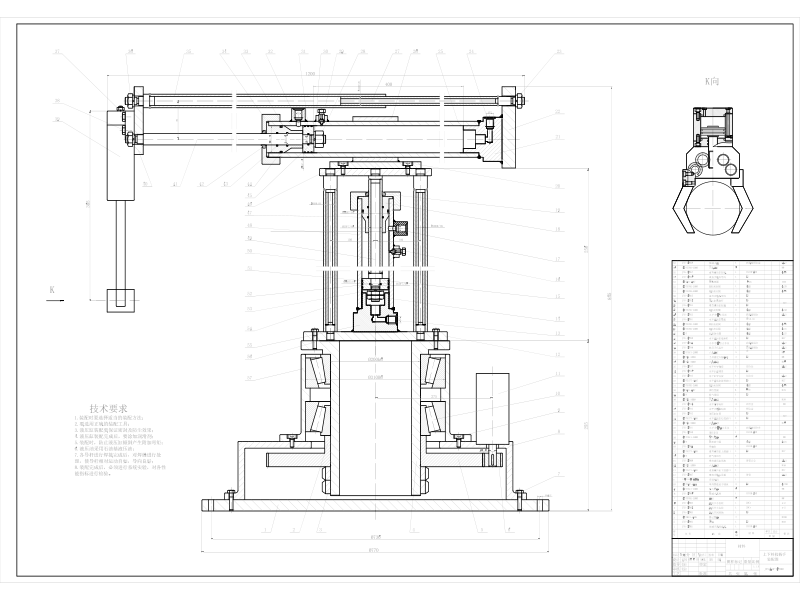
平面图
3D视图
加入收藏
模型参数
模型ID:10347324
模型大小:20.91M
软件版本: AutoCAD 2021,SolidWorks
模型格式:dwg,sldprt,sldasm
是否可编辑:可修改,包括参数
上传时间:2025-12-20
图纸介绍:
烟波浩渺
+
关注
作品: 0
粉丝: 0
文件列表
1. 00_上下料机械手.asm.sldprt.baiduyun.uploading.cfg
2.12 KB
2. PLC接线图-1号.dwg
66.1 KB
3. PLC接线图-1号.jpg
112 KB
4. 三维1.jpg
311 KB
5. 三维3.jpg
140 KB
6. 内六角螺钉m8x20.prt.sldprt
437 KB
7. 内六角螺钉m8x20.prt.sldprt
873 KB
8. 内六角螺钉m8x20.prt.sldprt.baiduyun.uploading.cfg
2.12 KB
9. 圆螺母m200.prt.sldprt
147 KB
10. 圆螺母m200.prt.sldprt
67 KB
11. 圆螺母m200.prt.sldprt.baiduyun.uploading.cfg
2.12 KB
12. 圆锥滚子轴承32040.prt.sldprt
239 KB
13. 圆锥滚子轴承32040.prt.sldprt
505 KB
14. 圆锥滚子轴承32040.prt.sldprt.baiduyun.uploading.cfg
2.12 KB
15. 垂直手臂内导向杆.prt.sldprt
49.5 KB
16. 垂直手臂内导向杆.prt.sldprt
79 KB
17. 垂直手臂内导向杆.prt.sldprt.baiduyun.uploading.cfg
2.12 KB
18. 垂直手臂外导向套.prt.sldprt
40.5 KB
19. 垂直手臂外导向套.prt.sldprt
54 KB
20. 垂直手臂外导向套.prt.sldprt.baiduyun.uploading.cfg
2.12 KB
21. 垂直手臂支撑板.prt.sldprt
105 KB
22. 垂直手臂支撑板.prt.sldprt
51 KB
23. 垂直手臂支撑板.prt.sldprt.baiduyun.uploading.cfg
2.12 KB
24. 垂直液压缸缸体.prt.sldprt
45 KB
25. 垂直液压缸缸体.prt.sldprt
84.1 KB
26. 垂直液压缸缸体.prt.sldprt.baiduyun.uploading.cfg
2.12 KB
27. 夹爪.prt.sldprt
172 KB
28. 夹爪.prt.sldprt
322 KB
29. 夹爪.prt.sldprt.baiduyun.uploading.cfg
2.12 KB
30. 夹爪安装板.prt.sldprt
47 KB
31. 夹爪安装板.prt.sldprt
75.3 KB
32. 夹爪安装板.prt.sldprt.baiduyun.uploading.cfg
2.12 KB
33. 套筒.prt.sldprt
40.5 KB
34. 套筒.prt.sldprt
82.2 KB
35. 套筒.prt.sldprt.baiduyun.uploading.cfg
2.12 KB
36. 弹簧垫片d16.prt.sldprt
45 KB
37. 弹簧垫片d16.prt.sldprt
89.7 KB
38. 弹簧垫片d16.prt.sldprt.baiduyun.uploading.cfg
2.12 KB
39. 总装配图.sldasm
1.05 MB
40. 总装配图.sldasm
3.1 MB
41. 手爪-2号.dwg
103 KB
42. 手爪-2号.jpg
111 KB
43. 手爪转轴.prt.sldprt
41 KB
44. 手爪转轴.prt.sldprt
59 KB
45. 手爪转轴.prt.sldprt.baiduyun.uploading.cfg
2.12 KB
46. 手爪齿轮.prt.sldprt
206 KB
47. 手爪齿轮.prt.sldprt
434 KB
48. 手爪齿轮.prt.sldprt.baiduyun.uploading.cfg
2.12 KB
49. 执行手爪.asm.sldasm
407 KB
50. 执行手爪.asm.sldasm
69.1 KB
51. 执行手爪.asm.sldasm.baiduyun.uploading.cfg
2.12 KB
52. 执行手爪安装板.prt.sldprt
49.5 KB
53. 执行手爪安装板.prt.sldprt
76.6 KB
54. 执行手爪安装板.prt.sldprt.baiduyun.uploading.cfg
2.12 KB
55. 摘要+目录2.doc
38 KB
56. 整体装配图-0号.dwg
208 KB
57. 整体装配图-0号.jpg
153 KB
58. 机械手基座.prt.sldprt
199 KB
59. 机械手基座.prt.sldprt
77 KB
60. 机械手基座.prt.sldprt.baiduyun.uploading.cfg
2.12 KB
61. 机械手基座底板.prt.sldprt
130 KB
62. 机械手基座底板.prt.sldprt
60 KB
63. 机械手基座底板.prt.sldprt.baiduyun.uploading.cfg
2.12 KB
64. 机械手腰.prt.sldprt
162 KB
65. 机械手腰.prt.sldprt
71.5 KB
66. 机械手腰.prt.sldprt.baiduyun.uploading.cfg
2.12 KB
67. 柱塞杆.prt.sldprt
112 KB
68. 柱塞杆.prt.sldprt
50.5 KB
69. 柱塞杆.prt.sldprt.baiduyun.uploading.cfg
2.12 KB
70. 柱塞缸.prt.sldprt
126 KB
71. 柱塞缸.prt.sldprt
54.5 KB
72. 柱塞缸.prt.sldprt.baiduyun.uploading.cfg
2.12 KB
73. 柱塞缸前端盖.prt.sldprt
125 KB
74. 柱塞缸前端盖.prt.sldprt
56 KB
75. 柱塞缸前端盖.prt.sldprt.baiduyun.uploading.cfg
2.12 KB
76. 柱塞缸缸底.prt.sldprt
135 KB
77. 柱塞缸缸底.prt.sldprt
60 KB
78. 柱塞缸缸底.prt.sldprt.baiduyun.uploading.cfg
2.12 KB
79. 步进电机.prt.sldprt
44.5 KB
80. 步进电机.prt.sldprt
69.1 KB
81. 步进电机.prt.sldprt.baiduyun.uploading.cfg
2.12 KB
82. 水平内导向杆.prt.sldprt
43 KB
83. 水平内导向杆.prt.sldprt
77.1 KB
84. 水平内导向杆.prt.sldprt.baiduyun.uploading.cfg
2.12 KB
85. 水平外导向套.prt.sldprt
46.5 KB
86. 水平外导向套.prt.sldprt
84.7 KB
87. 水平外导向套.prt.sldprt.baiduyun.uploading.cfg
2.12 KB
88. 水平手臂前支撑板.prt.sldprt
48.5 KB
89. 水平手臂前支撑板.prt.sldprt
90.4 KB
90. 水平手臂前支撑板.prt.sldprt.baiduyun.uploading.cfg
2.12 KB
91. 水平手臂后支撑板.prt.sldprt
43 KB
92. 水平手臂后支撑板.prt.sldprt
71 KB
93. 水平手臂后支撑板.prt.sldprt.baiduyun.uploading.cfg
2.12 KB
94. 水平手臂支撑板.prt.sldprt
100 KB
95. 水平手臂支撑板.prt.sldprt
49.5 KB
96. 水平手臂支撑板.prt.sldprt.baiduyun.uploading.cfg
2.12 KB
97. 水平手臂联接座.prt.sldprt
225 KB
98. 水平手臂联接座.prt.sldprt
96 KB
99. 水平手臂联接座.prt.sldprt.baiduyun.uploading.cfg
2.12 KB
100. 水平液压缸活塞杆.prt.sldprt
45 KB
101. 水平液压缸活塞杆.prt.sldprt
65.3 KB
102. 水平液压缸活塞杆.prt.sldprt.baiduyun.uploading.cfg
2.12 KB
103. 水平液压缸缸体.prt.sldprt
44.5 KB
104. 水平液压缸缸体.prt.sldprt
65.7 KB
105. 水平液压缸缸体.prt.sldprt.baiduyun.uploading.cfg
2.12 KB
106. 液压系统图-1号.dwg
97.2 KB
107. 液压系统图-1号.jpg
79.4 KB
108. 液压缸活塞杆.prt.sldprt
44 KB
109. 液压缸活塞杆.prt.sldprt
63.4 KB
110. 液压缸活塞杆.prt.sldprt.baiduyun.uploading.cfg
2.12 KB
111. 腰关节回转轴.prt.sldprt
107 KB
112. 腰关节回转轴.prt.sldprt
54.5 KB
113. 腰关节回转轴.prt.sldprt.baiduyun.uploading.cfg
2.12 KB
114. 腰关节大齿轮.prt.sldprt
2.07 MB
115. 腰关节大齿轮.prt.sldprt
3.88 MB
116. 腰关节大齿轮.prt.sldprt.baiduyun.uploading.cfg
2.12 KB
117. 腰关节小齿轮.prt.sldprt
208 KB
118. 腰关节小齿轮.prt.sldprt
431 KB
119. 腰关节小齿轮.prt.sldprt.baiduyun.uploading.cfg
2.12 KB
120. 腰部结构图-1号.dwg
105 KB
121. 腰部结构图-1号.jpg
111 KB
122. 螺母m16.prt.sldprt
159 KB
123. 螺母m16.prt.sldprt
331 KB
124. 螺母m16.prt.sldprt.baiduyun.uploading.cfg
2.12 KB
125. 螺钉m8x40.prt.sldprt
1.11 MB
126. 螺钉m8x40.prt.sldprt
690 KB
127. 螺钉m8x40.prt.sldprt.baiduyun.uploading.cfg
2.12 KB
128. 装配图.png
110 KB
129. 说明书.jpg
240 KB
130. 说明书正文.doc
1.21 MB
131. 连接座零件图-2号.dwg
95.2 KB
132. 连接座零件图-2号.jpg
102 KB
133. 零件图纸合集0号【共含8张零件图】.dwg
155 KB
134. 零件图纸合集0号【共含8张零件图】.jpg
128 KB
举报/反馈
免责申明:
本网站模型由用户自行上传,如权利人发现存在误传其作品情形,请及时与本站联系。
【机床上下料机械手设计【含三维SW+CAD图纸+说明书】】相关作品
滚动更载更多~
模型报错
模型报错类型:
分类错误
版本错误
雷同或版权问题,重复ID
图片与模型不一致
文件不完整
解压文件打不开或有问题
模型报错描述:
联系方式
提交报错
提示
×
下载该图档需要消耗100金币!
确认下载
我和会话