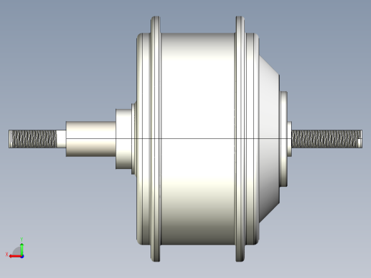
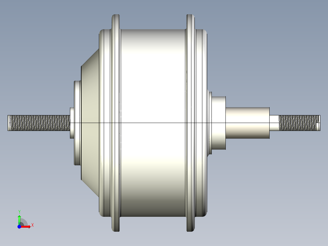
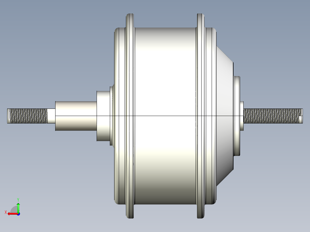
电动自行车BLDC轮毂电机--IGS SWigs,SolidWorks 3D模型

3D模型名称为:电动自行车BLDC轮毂电机--IGS SW,属于交通运输,车辆工程分类,软件为igs,SolidWorks, 三维模型格式为igs,sldprt,可在线预览,可编辑,可供设计参考

加入收藏
模型参数

模型ID:10346563

模型大小:1.47M

软件版本: igs,SolidWorks

模型格式:igs,sldprt

是否可编辑:可修改,包括参数

上传时间:2025-12-19

图纸介绍:

下载模型
扶苏
作品: 0
粉丝: 0
文件列表
1. bicycle_hub_motor cad.IGS
4.88 MB
2. hub motor cad.SLDPRT
897 KB
【电动自行车BLDC轮毂电机--IGS SW】相关作品
滚动更载更多~
提示
×

下载该图档需要消耗10金币!

确认下载
加载中