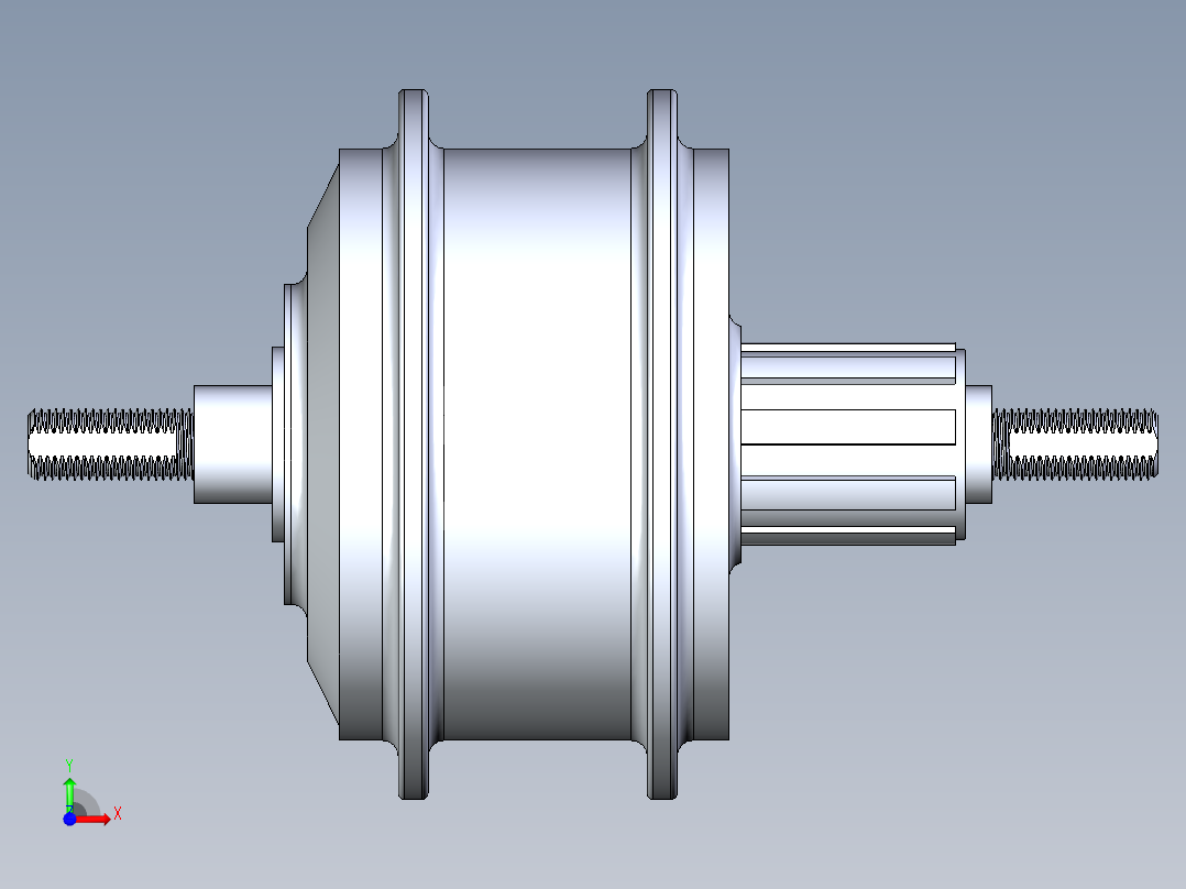
电动助力车轮毂电机--SW STPSolidWorks,step 3D模型

机械图纸名称为:电动助力车轮毂电机--SW STP,属于交通运输,车辆相关分类,软件为SolidWorks,step, 三维模型格式为step,sldprt,可在线预览,可编辑,可供设计参考

加入收藏
模型参数

模型ID:10309506

模型大小:6.36M

软件版本: SolidWorks,step

模型格式:step,sldprt

是否可编辑:可修改,包括参数

上传时间:2025-11-14

图纸介绍:

下载模型
文件列表
1. Motor RM 5.4 Ansmann.STEP
32.7 MB
2. Motor RM 5.4 Ansmann.sldprt
1.33 MB
下载提示
×

下载该图档需要消耗20金币!

确认下载
-- 热门充值套餐 · 限时优惠 --
加载中