黄瓜采摘机器人的结构设计与研究含三维SW模型620580===700AutoCAD,SolidWorks,igs 3D模型

3D模型名称为:黄瓜采摘机器人的结构设计与研究含三维SW模型620580===700,属于机械设备,智能装置分类,软件为AutoCAD,SolidWorks,igs, 三维模型格式为sldprt,dwg,igs,sldasm,可在线预览,可编辑,可供设计参考

加入收藏
模型参数

模型ID:10345689

模型大小:10.74M

软件版本: AutoCAD 2014,SolidWorks,igs

模型格式:sldprt,dwg,igs,sldasm

是否可编辑:可修改,包括参数

上传时间:2025-12-18

图纸介绍:

下载模型
八荒归客
作品: 0
粉丝: 0
文件列表
1. 三维模型.JPG
149 KB
2. 二维装配图.JPG
119 KB
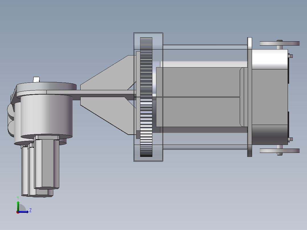
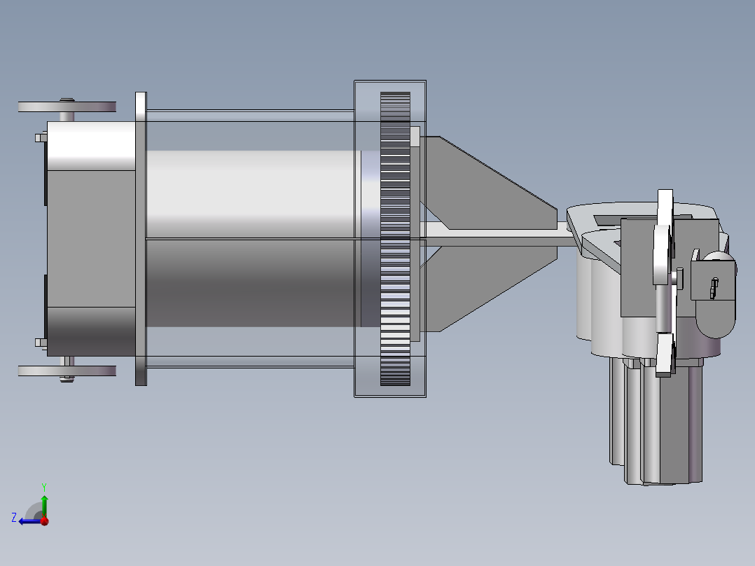
3. 传动结构图.JPG
65.2 KB
4. 减速器主体结构.JPG
185 KB
5. 减速器装配图.JPG
134 KB
6. 减速机.sldprt
65.5 KB
7. 减速机替代.sldprt
50.5 KB
8. 减速机装配体.dwg
239 KB
9. 切刀.sldprt
56.5 KB
10. 动爪.sldprt
62 KB
11. 圆柱齿轮17×3.sldprt
112 KB
12. 圆柱齿轮98×3.sldprt
333 KB
13. 大臂.sldprt
55.5 KB
14. 安川伺服电机200w.sldprt
64.5 KB
15. 小减速机.sldprt
50.5 KB
16. 小臂.sldprt
55 KB
17. 手抓气缸1.sldprt
52.5 KB
18. 手抓气缸2.sldprt
53 KB
19. 抓手主体.sldprt
81.5 KB
20. 抓手装配体.dwg
141 KB
21. 抓手装配图.JPG
162 KB
22. 模型树.JPG
147 KB
23. 毕业答辩ppt.pptx
4.98 MB
24. 渲染图.JPG
40.9 KB
25. 移动车体.sldprt
73.5 KB
26. 装配体.IGS
8.96 MB
27. 装配体.SLDASM
606 KB
28. 躯干.sldprt
67 KB
29. 车壳体.sldprt
98 KB
30. 转向电机.sldprt
68 KB
31. 转向电机座.sldprt
62.5 KB
32. 黄瓜采摘机器人的结构设计与研究-说明书.docx
1.88 MB
33. 黄瓜采摘机器人的结构设计与研究总图.dwg
398 KB
【黄瓜采摘机器人的结构设计与研究含三维SW模型620580===700】相关作品
下载提示
×

下载该图档需要消耗50金币!

确认下载
-- 热门充值套餐 · 限时优惠 --
加载中