太原实验中学规划及建筑设计文本(含文本效果图 CAD)AutoCAD图档

图档名称为:太原实验中学规划及建筑设计文本(含文本效果图 CAD),属于机械设备,实验测试设备分类,软件为AutoCAD, 图纸格式为dwg,可在线预览,可编辑,可供设计参考

加入收藏
模型参数

模型ID:10333999

模型大小:69.83M

软件版本: AutoCAD 2004

模型格式:dwg

是否可编辑:可修改,包括参数

上传时间:2025-12-07

图纸介绍:

下载模型
采蓝
作品: 0
粉丝: 0
文件列表
1. 00封面.JPG
535 KB
2. 01鸟瞰透视.JPG
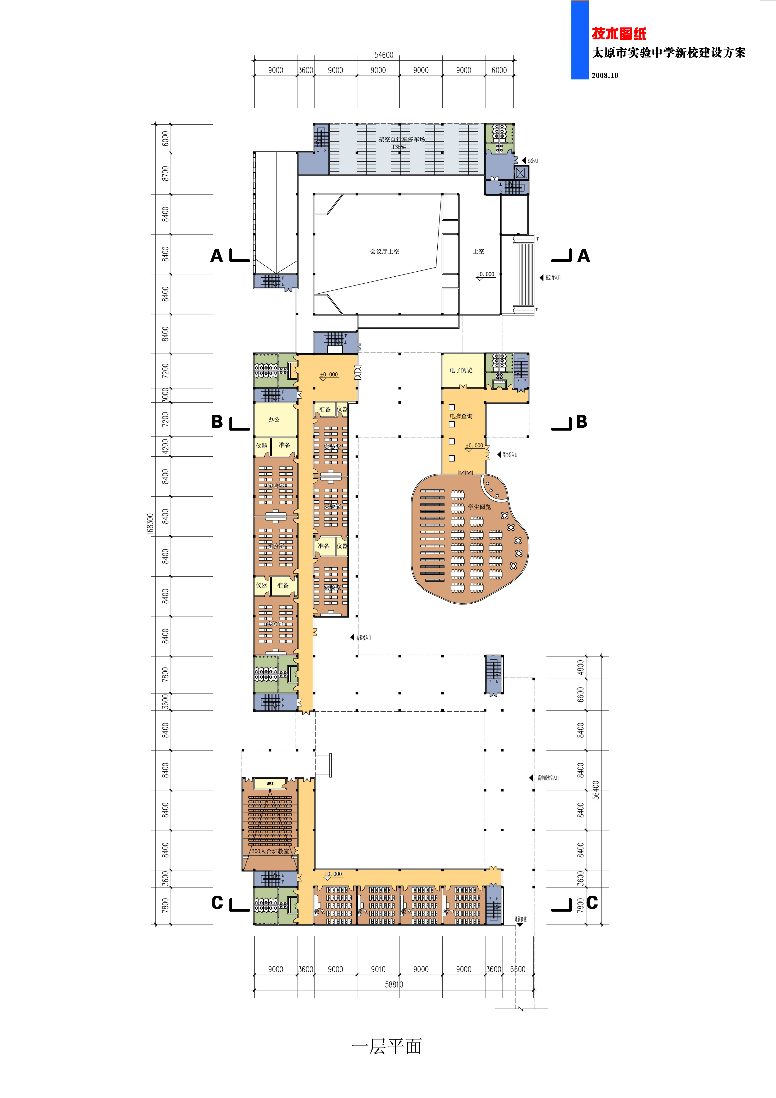
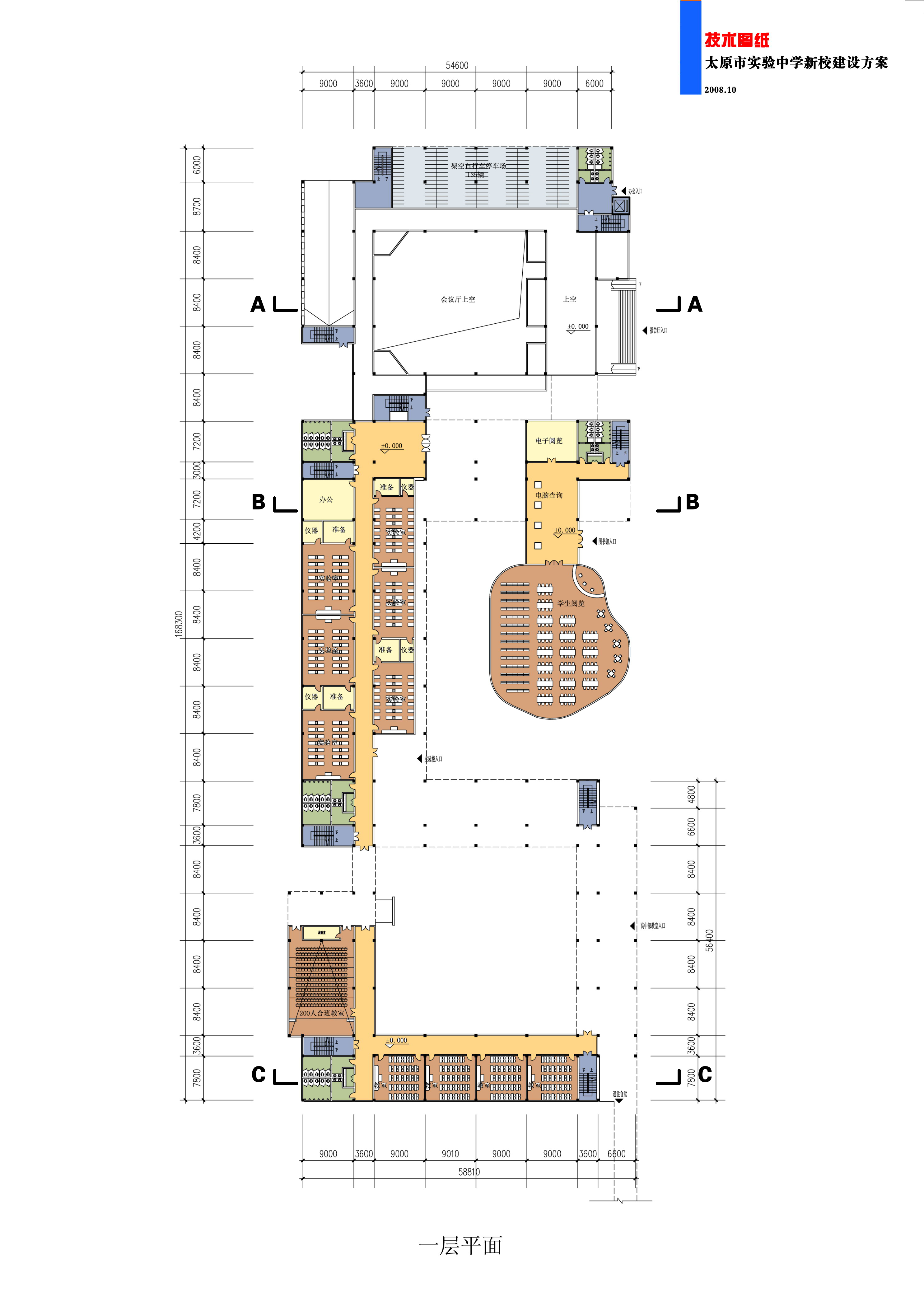
2.95 MB
3. 01鸟瞰透视.JPG
2.95 MB
4. 02教学楼组团透视1.JPG
2.34 MB
5. 02教学楼组团透视1.JPG
2.34 MB
6. 03教学楼组团透视2.JPG
2.53 MB
7. 03教学楼组团透视2.JPG
2.53 MB
8. 04教学楼组团透视3.JPG
1.8 MB
9. 04教学楼组团透视3.JPG
1.8 MB
10. 05办公楼入口透视.JPG
1.57 MB
11. 05办公楼入口透视.JPG
1.57 MB
12. 06-1体育馆透视.JPG
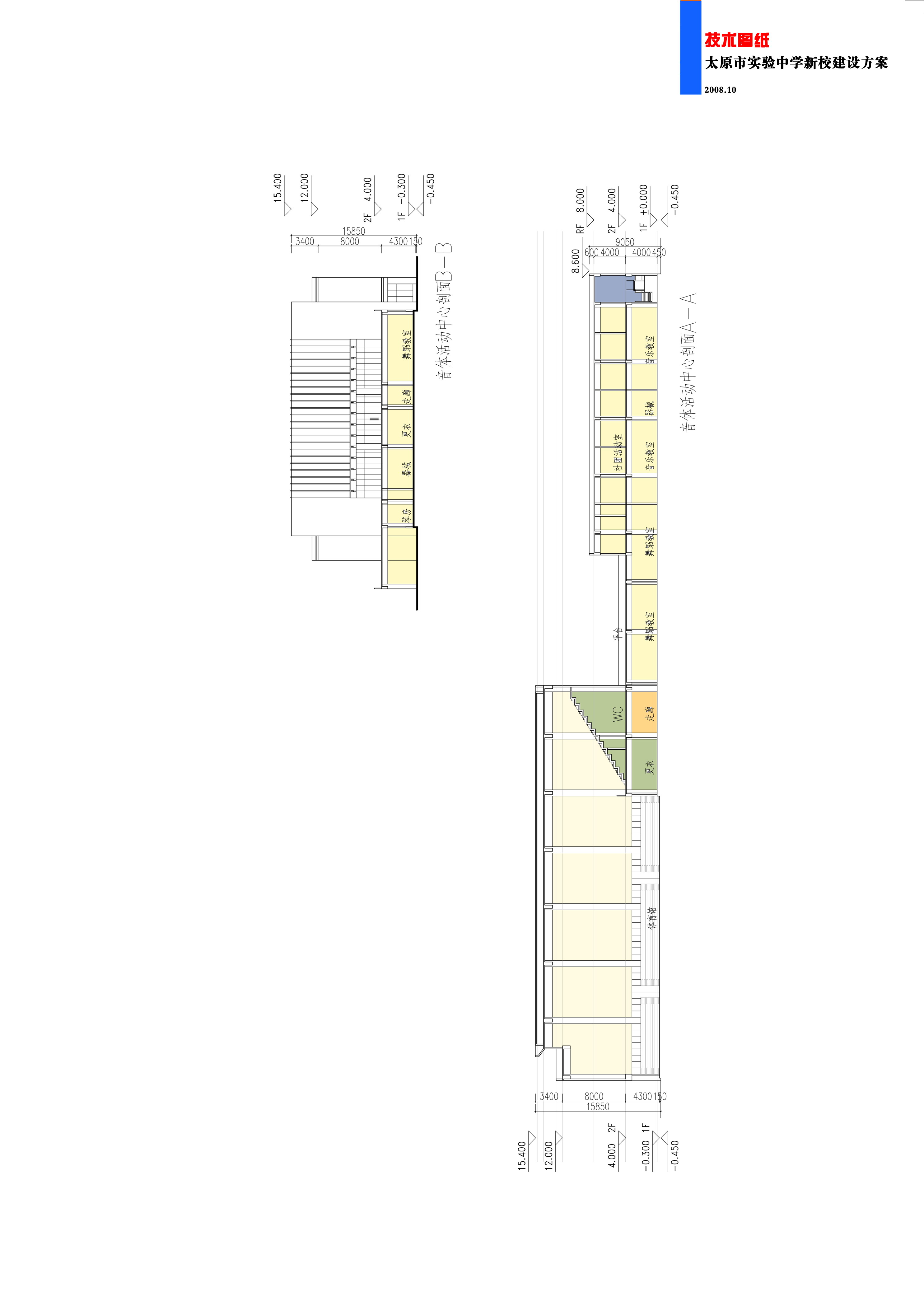
2.02 MB
13. 06-1体育馆透视.JPG
2.02 MB
14. 06-2局部透视图.JPG
1.63 MB
15. 06-2局部透视图.JPG
1.63 MB
16. 06-3zp2.JPG
2.6 MB
17. 07zp1.JPG
2.91 MB
18. 07zp1.JPG
2.91 MB
19. 08一层总图.JPG
1.42 MB
20. 09sm01.JPG
2.34 MB
21. 12sm04.JPG
1.51 MB
22. 13sm05.JPG
1.69 MB
23. 14sm06.JPG
1.38 MB
24. 15sm07.JPG
414 KB
25. 16sm08.JPG
1.26 MB
26. 17sm09.JPG
766 KB
27. 18sm10.JPG
1.34 MB
28. 19sm11.JPG
1.15 MB
29. 20sm12.JPG
868 KB
30. 21菲页1.JPG
182 KB
31. 22教学楼00.JPG
619 KB
32. 23教学楼01.JPG
1.06 MB
33. 24教学楼02.JPG
893 KB
34. 25教学楼03.JPG
764 KB
35. 26教学楼04.JPG
712 KB
36. 27教学楼05.JPG
630 KB
37. 28教学楼pm.JPG
646 KB
38. 29菲页2.JPG
150 KB
39. 30音体活动中心01.JPG
718 KB
40. 31音体活动中心02.JPG
796 KB
41. 32音体活动中心03.JPG
586 KB
42. 33音体活动中心3304.JPG
426 KB
43. 34音体活动中心pm.JPG
388 KB
44. 35菲页3.JPG
140 KB
45. 36宿舍01.JPG
736 KB
46. 37宿舍02.JPG
717 KB
47. 38宿舍03.JPG
512 KB
48. 39宿舍04.JPG
676 KB
49. 40宿舍05.JPG
402 KB
50. 41宿舍pm.JPG
331 KB
51. 42教学楼limian .JPG
1.03 MB
52. 43因体楼imian .JPG
987 KB
53. descript.ion
286 B
54. 体育馆、宿舍.dwg
7.67 MB
55. 剖面.dwg
85.6 KB
56. 太原实验中学说明9-27.doc
49.5 KB
57. 太原市实验中学投资估算.xls
26 KB
58. 教学楼改.dwg
1.03 MB
59. 第二章 太原实验中学.doc
29 KB
【太原实验中学规划及建筑设计文本(含文本效果图 CAD)】相关作品
滚动更载更多~
提示
×

下载该图档需要消耗300金币!

确认下载
加载中