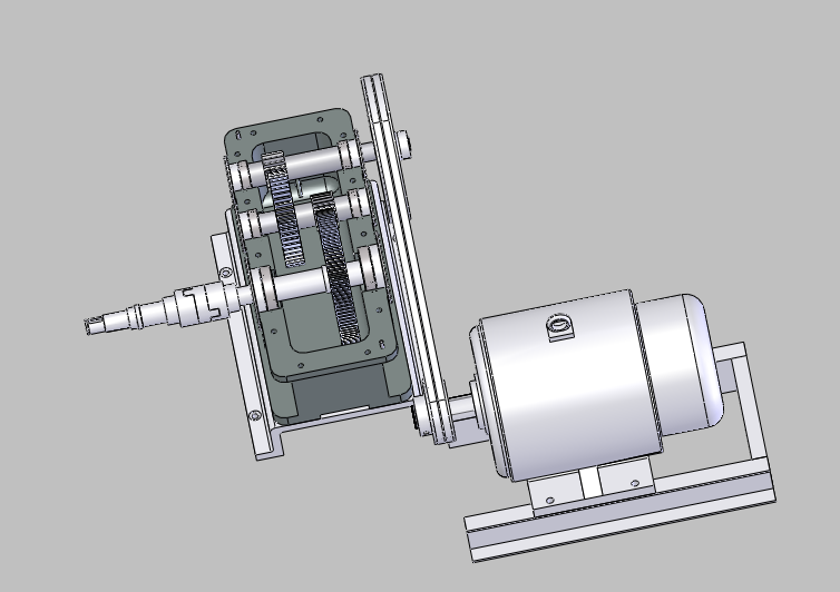
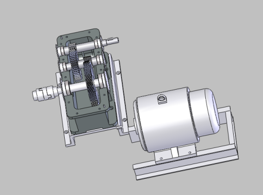
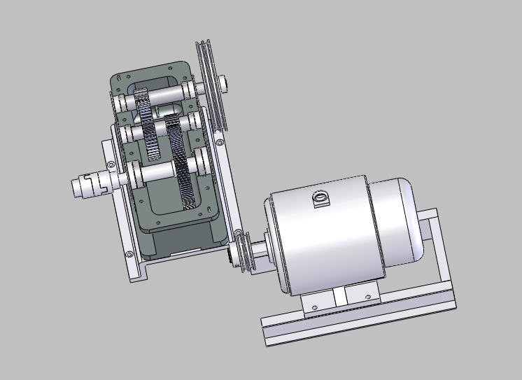
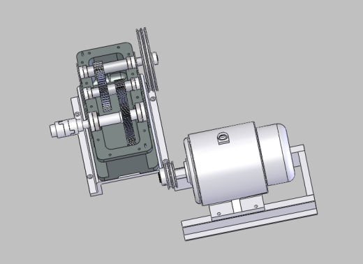
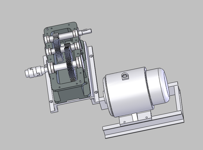
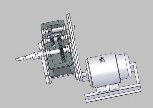
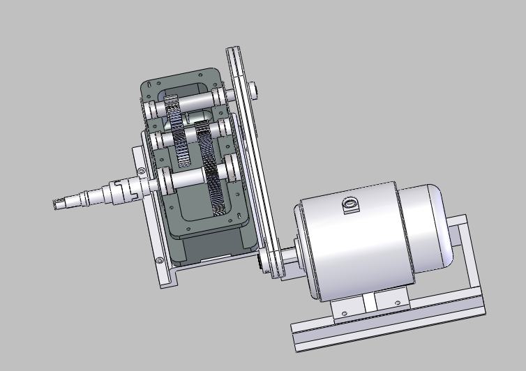
步进送料机传动系统设计(带三维图及仿真)143052SolidWorks 3D模型

机械图纸名称为:步进送料机传动系统设计(带三维图及仿真)143052,属于机械设备,输送提升设备分类,软件为SolidWorks, 三维模型格式为sldprt,sldasm,可在线预览,可编辑,可供设计参考

加入收藏
模型参数

模型ID:10333636

模型大小:35.62M

软件版本: SolidWorks

模型格式:sldprt,sldasm

是否可编辑:可修改,包括参数

上传时间:2025-12-07

图纸介绍:

下载模型
文件列表
1. QQ截图20140509231124.png
65 KB
2. QQ截图20140509231212.png
46.8 KB
3. QQ截图20140510111504.png
43 KB
4. QQ截图20140510111617.png
29.1 KB
5. QQ截图20140510111700.png
29 KB
6. QQ截图20140510111727.png
34.4 KB
7. QQ截图20140510130000.png
41.1 KB
8. QQ截图20140510141913.png
124 KB
9. QQ截图20140511123257.png
35.4 KB
10. QQ截图20140511123402.png
75.3 KB
11. QQ截图20140511123442.png
92.8 KB
12. QQ截图20140511123522.png
83.2 KB
13. QQ截图20140609212417.png
18.9 KB
14. QQ截图20140610154332.png
95.8 KB
15. QQ截图20140610163149.png
47.6 KB
16. QQ截图20140612162729.png
27.7 KB
17. QQ截图20140612162749.png
24.7 KB
18. QQ截图20140612162831.png
24.5 KB
19. QQ截图20140612162855.png
22 KB
20. QQ截图20140612163046.png
50.5 KB
21. QQ截图20140612163106.png
30.3 KB
22. QQ截图20140612163150.png
39.1 KB
23. QQ截图20140612163217.png
71.6 KB
24. QQ截图20140612163246.png
34.3 KB
25. QQ截图20140612163333.png
43.6 KB
26. QQ截图20140612163356.png
27.6 KB
27. QQ截图20140612163422.png
44 KB
28. QQ截图20140612163527.png
32.3 KB
29. QQ截图20140612163546.png
28.8 KB
30. QQ截图20140612164133.png
40.5 KB
31. QQ截图20140612164226.png
31.4 KB
32. QQ截图20140612224043.png
90.9 KB
33. QQ截图20140612224103.png
68.9 KB
34. QQ截图20140612224130.png
105 KB
35. QQ截图20140612224226.png
114 KB
36. adams.bin
6.11 MB
37. bs4 20圆螺母.SLDPRT
115 KB
38. bs4 25轴用弹性挡圈.SLDPRT
92 KB
39. bs4 35轴用挡圈.SLDPRT
90.5 KB
40. bs4 4挡销.SLDPRT
100 KB
41. bs4 4轴用挡圈.SLDPRT
84.5 KB
42. bs4 52孔用弹性挡圈.SLDPRT
89.5 KB
43. bs4 矩形料.SLDPRT
97 KB
44. bs4减速器中间齿轮轴.SLDPRT
411 KB
45. bs4减速器中间齿轮轴.SLDPRT
478 KB
46. bs4减速器座.SLDPRT
211 KB
47. bs4减速器座.SLDPRT
220 KB
48. bs4减速器输入齿轮轴.SLDPRT
428 KB
49. bs4减速器输入齿轮轴.SLDPRT
428 KB
50. bs4减速器输出轴.SLDPRT
131 KB
51. bs4减速器输出轴.SLDPRT
136 KB
52. bs4大带轮.SLDPRT
155 KB
53. bs4大带轮.SLDPRT
194 KB
54. bs4小带轮.SLDPRT
152 KB
55. bs4小带轮.SLDPRT
162 KB
56. bs4平台.SLDPRT
50 KB
57. bs4平键1.SLDPRT
102 KB
58. bs4平键10×30.SLDPRT
81 KB
59. bs4平键10×30.SLDPRT
83 KB
60. bs4平键6×17.SLDPRT
79 KB
61. bs4平键8×20.SLDPRT
77 KB
62. bs4挂轮.SLDPRT
519 KB
63. bs4挂轮轴.SLDPRT
97 KB
64. bs4支架4.SLDPRT
830 KB
65. bs4机架1.SLDASM
305 KB
66. bs4杆AB.SLDPRT
166 KB
67. bs4杆CBE.SLDPRT
144 KB
68. bs4杆CD.SLDPRT
112 KB
69. bs4槽钢02.SLDPRT
81.5 KB
70. bs4槽钢03.SLDPRT
85 KB
71. bs4槽钢1.SLDPRT
135 KB
72. bs4槽钢2.SLDPRT
90 KB
73. bs4槽钢3-2.SLDPRT
140 KB
74. bs4槽钢3.SLDPRT
124 KB
75. bs4槽钢4.SLDPRT
91 KB
76. bs4滑块.SLDPRT
111 KB
77. bs4电机.SLDPRT
238 KB
78. bs4电机.SLDPRT
242 KB
79. bs4电机座槽钢.SLDPRT
87 KB
80. bs4电机座槽钢.SLDPRT
97.5 KB
81. bs4电机轴.SLDPRT
111 KB
82. bs4电机轴.SLDPRT
116 KB
83. bs4矩形料.SLDPRT
91 KB
84. bs4轴承上座.SLDPRT
158 KB
85. bs4轴承上座2.SLDPRT
151 KB
86. bs4辅架.SLDPRT
141 KB
87. bs4辅架销.SLDPRT
110 KB
88. bs4连杆销.SLDPRT
117 KB
89. bs4连轴器1.SLDPRT
152 KB
90. bs4连轴器1.SLDPRT
152 KB
91. bs4连轴器2.SLDPRT
120 KB
92. bs4连轴器2.SLDPRT
122 KB
93. bs4送料爪.SLDPRT
137 KB
94. bs4送料爪轴.SLDPRT
98.5 KB
95. bs4销挡环.SLDPRT
129 KB
96. bs4齿轮轴.SLDPRT
266 KB
97. bs4齿轮轴2.SLDPRT
190 KB
98. bs4齿轮轴3.SLDPRT
176 KB
99. bs偏心套.SLDPRT
92.5 KB
100. bs偏心套.SLDPRT
92.5 KB
101. bs外隔套55.SLDPRT
57 KB
102. bs外隔套55.SLDPRT
57 KB
103. bs外隔套60.SLDPRT
57.5 KB
104. bs外隔套60.SLDPRT
57.5 KB
105. bs外隔套85.SLDPRT
95 KB
106. bs外隔套85.SLDPRT
95 KB
107. bs孔用档圈160.SLDPRT
143 KB
108. bs孔用档圈160.SLDPRT
143 KB
109. bs定位销10.SLDPRT
82.5 KB
110. bs定位销10.SLDPRT
83.5 KB
111. bs密封垫.SLDPRT
146 KB
112. bs密封垫.SLDPRT
146 KB
113. bs总装配体.SLDASM
1.03 MB
114. bs挡油环55.SLDPRT
66.5 KB
115. bs挡油环55.SLDPRT
66.5 KB
116. bs挡油环85.SLDPRT
106 KB
117. bs挡油环85.SLDPRT
106 KB
118. bs支承轴.SLDPRT
310 KB
119. bs支承轴.SLDPRT
310 KB
120. bs油塞10.SLDPRT
100 KB
121. bs油塞10.SLDPRT
102 KB
122. bs油标.SLDPRT
157 KB
123. bs油标.SLDPRT
158 KB
124. bs窥视孔盖.SLDPRT
153 KB
125. bs窥视孔盖.SLDPRT
154 KB
126. bs箱体4.7.SLDPRT
836 KB
127. bs箱体4.7.SLDPRT
854 KB
128. bs箱体4.7.SLDPRT
920 KB
129. bs箱盖.SLDPRT
885 KB
130. bs箱盖.SLDPRT
886 KB
131. bs螺栓12×140.SLDPRT
124 KB
132. bs螺栓12×140.SLDPRT
124 KB
133. bs螺栓12×25.SLDPRT
127 KB
134. bs螺栓12×25.SLDPRT
127 KB
135. bs螺栓12×45.SLDPRT
115 KB
136. bs螺栓12×45.SLDPRT
115 KB
137. bs螺栓6.SLDPRT
95 KB
138. bs螺栓6.SLDPRT
95 KB
139. bs螺母12.SLDPRT
103 KB
140. bs螺母12.SLDPRT
103 KB
141. bs螺母8.SLDPRT
124 KB
142. bs螺母8.SLDPRT
124 KB
143. bs轴用档圈.SLDPRT
253 KB
144. bs轴用档圈.SLDPRT
253 KB
145. bs轴用档圈90.SLDPRT
128 KB
146. bs轴用档圈90.SLDPRT
128 KB
147. bs输入轴.SLDPRT
229 KB
148. bs输入轴.SLDPRT
340 KB
149. bs输出轴.SLDPRT
169 KB
150. bs输出轴.SLDPRT
169 KB
151. bs透气塞16.SLDPRT
118 KB
152. bs透气塞16.SLDPRT
121 KB
153. bs透盖.SLDPRT
179 KB
154. bs透盖2.SLDPRT
179 KB
155. bs透盖3.SLDPRT
179 KB
156. bs透盖4.SLDPRT
179 KB
157. bs透盖55.SLDPRT
173 KB
158. bs透盖55.SLDPRT
174 KB
159. bs透盖85.SLDPRT
191 KB
160. bs透盖85.SLDPRT
192 KB
161. bs键.SLDPRT
268 KB
162. bs键.SLDPRT
268 KB
163. bs键18×11×48.SLDPRT
82 KB
164. bs键18×11×48.SLDPRT
82 KB
165. bs键18×11×48.SLDPRT
82 KB
166. bs键25×14×140.SLDPRT
52.5 KB
167. bs键25×14×140.SLDPRT
52.5 KB
168. bs键25×14×140.SLDPRT
52.5 KB
169. bs闷盖.SLDPRT
132 KB
170. bs闷盖55.SLDPRT
140 KB
171. bs闷盖55.SLDPRT
142 KB
172. bs闷盖85.SLDPRT
151 KB
173. bs闷盖85.SLDPRT
151 KB
174. file1000.jpg
39.5 KB
175. file1001.jpg
67.9 KB
176. file1002.jpg
60.4 KB
177. file3000.jpg
45.7 KB
178. file3001.jpg
45.7 KB
179. luoshuang.SLDPRT
114 KB
180. z3.SLDPRT
320 KB
181. z4.SLDPRT
900 KB
182. zhuangpeiti.SLDASM
1.59 MB
183. zhuangpeiti.SLDASM
1.79 MB
184. zhuangpeiti.SLDASM
1.87 MB
185. zhuangpeiti.SLDDRW
2.62 MB
186. ~$槽钢1.SLDPRT
5 B
187. ~$槽钢2.sldprt
5 B
188. ~$槽钢3.SLDPRT
5 B
189. ~$电机.SLDPRT
5 B
190. 三维.jpg
207 KB
191. 三维结构.png
313 KB
192. 三维装配.png
115 KB
193. 三维装配图.png
362 KB
194. 上轴承座2.SLDPRT
147 KB
195. 中文.doc
28.5 KB
196. 圆螺母.SLDPRT
109 KB
197. 建模.SLDASM
1.41 MB
198. 拆装动画.avi
8.87 MB
199. 方案1建模.SLDASM
2.36 MB
200. 方案wu 建模.SLDASM
1.92 MB
201. 方案wu 建模.SLDASM
1.92 MB
202. 方案一动画1.avi
796 KB
203. 方案一动画2.avi
623 KB
204. 方案三动画.avi
1.38 MB
205. 方案二动画.avi
7.16 MB
206. 方案四建模.SLDASM
1.48 MB
207. 方案四建模.SLDASM
1.92 MB
208. 方案四建模.SLDASM
1.93 MB
209. 板上V带.SLDPRT
106 KB
210. 板上V带.SLDPRT
97 KB
211. 步进送料机传动系统设计.doc
2.37 MB
212. 步进送料机综合1.ppt
3.64 MB
213. 结构三维.png
51.5 KB
214. 绪论及方案.jpg
371 KB
215. 英文.doc
35.5 KB
216. 装配体1.SLDASM
504 KB
217. 装配体2.SLDASM
490 KB
218. 计算坐标.nb
107 KB
219. 计算速度、加速度.nb
168 KB
220. 设计说明书.doc
2.37 MB
221. 设计说明书目录.jpg
290 KB
222. 课程设计说明书.doc
2.51 MB
223. 零件1.SLDPRT
581 KB
【步进送料机传动系统设计(带三维图及仿真)143052】相关作品
下载提示
×

下载该图档需要消耗200金币!

确认下载
-- 热门充值套餐 · 限时优惠 --
加载中