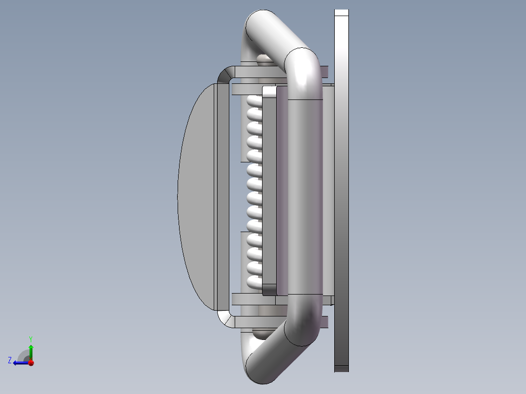
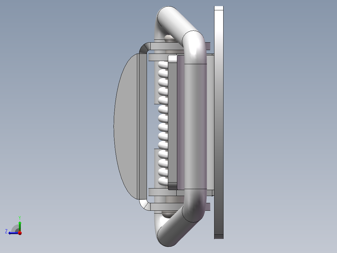
搭扣锁SolidWorks 3D模型

3D模型名称为:搭扣锁,属于机械设备,非标机械分类,软件为SolidWorks, 三维模型格式为sldprt,sldasm,可在线预览,可编辑,可供设计参考

加入收藏
模型参数

模型ID:10323507

模型大小:2.32M

软件版本: SolidWorks

模型格式:sldprt,sldasm

是否可编辑:可修改,包括参数

上传时间:2025-11-27

图纸介绍:

下载模型
拂梅香
作品: 0
粉丝: 0
文件列表
1. 扭力弹簧.SLDPRT
696 KB
2. 搭扣.SLDPRT
249 KB
3. 搭扣固定基座.SLDPRT
268 KB
4. 搭扣固定钩.SLDPRT
280 KB
5. 搭扣手柄.SLDPRT
382 KB
6. 搭扣销轴.SLDPRT
246 KB
7. 搭扣锁.SLDASM
710 KB
8. 搭扣锁.SLDPRT
805 KB
【搭扣锁】相关作品
滚动更载更多~
提示
×

下载该图档需要消耗10金币!

确认下载
加载中