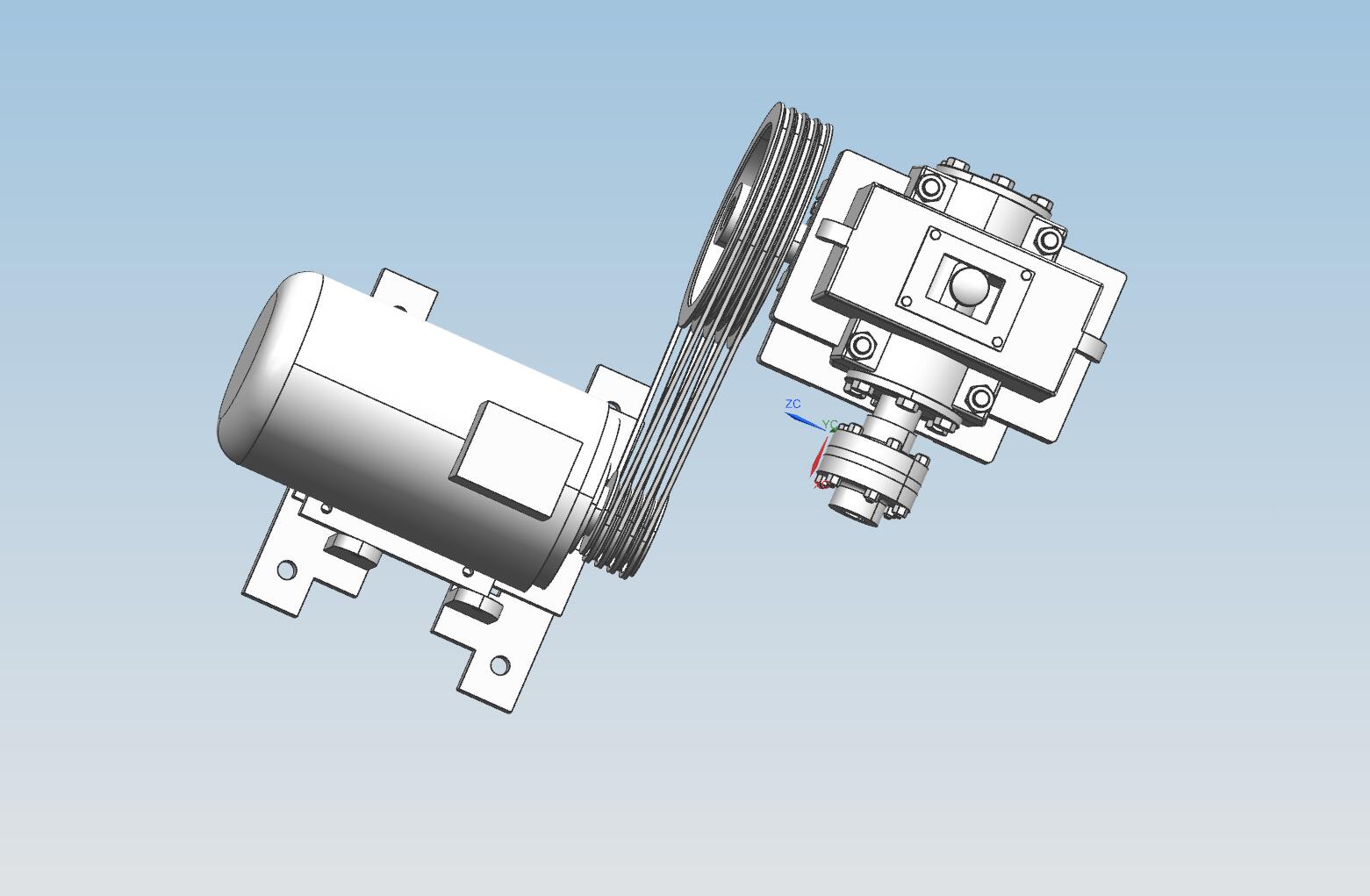
变压器线圈绕线机设计【含三维图+CAD图+文档】AutoCAD,stp,ug图档

图档名称为:变压器线圈绕线机设计【含三维图+CAD图+文档】,属于电力仪表,电力设备分类,软件为AutoCAD,stp,ug, 图纸格式为dwg,prt,可在线预览,可编辑,可供设计参考

加入收藏
模型参数

模型ID:10305292

模型大小:26.11M

软件版本: AutoCAD 2007,stp,ug

模型格式:dwg,prt

是否可编辑:可修改,包括参数

上传时间:2025-11-09

图纸介绍:

下载模型
作品: 305
粉丝: 0
文件列表
1. 6张绕线机的设计CAD 图集合.dwg
1.56 MB
2. 9张蜗杆减速器图集合.dwg
571 KB
3. BAOCHIJIA.prt
188 KB
4. BAOCHIJIA79074.prt
188 KB
5. DAILUN1.prt
152 KB
6. DAILUN1113389.prt
152 KB
7. DAILUN2.prt
224 KB
8. DAILUN249202.prt
224 KB
9. DANGYOUBAN.prt
128 KB
10. DANGYOUBAN224675.prt
128 KB
11. DISUZHOU.prt
136 KB
12. DISUZHOU44673.prt
136 KB
13. GUNDONGTI.prt
88 KB
14. GUNDONGTI288837.prt
88 KB
15. KUISHIKONGGAI.prt
76 KB
16. KUISHIKONGGAI27547.prt
76 KB
17. KUISHIKONGGAILUODING.prt
284 KB
18. KUISHIKONGGAILUODING237403.prt
284 KB
19. M12LUOSHUAN.prt
320 KB
20. M12LUOSHUAN301556.prt
320 KB
21. M16LUOMU.prt
116 KB
22. M16LUOMU10388.prt
116 KB
23. M16LUOSHUAN.prt
408 KB
24. M16LUOSHUAN155990.prt
408 KB
25. NONE31961.prt
484 KB
26. NONE3196131961.prt
484 KB
27. PINGJIAN1.prt
92 KB
28. PINGJIAN1190362.prt
92 KB
29. SHANGXAINGTI.prt
304 KB
30. SHANGXAINGTI271718.prt
304 KB
31. TAOTONG.prt
96 KB
32. TAOTONG254574.prt
96 KB
33. TONGQIQI.prt
8.23 MB
34. V.prt
104 KB
35. V177670.prt
104 KB
36. WOGANZHOU.prt
252 KB
37. WOGANZHOU14836.prt
252 KB
38. WOGANZHUANGPEI_ASM.prt
96 KB
39. WOLUN.prt
76 KB
40. WOLUN335776.prt
76 KB
41. WOLUNZHUANGPEI_ASM.prt
96 KB
42. XIAXIANGTI.prt
448 KB
43. XIAXIANGTI305963.prt
448 KB
44. YOUBIAO.prt
7.09 MB
45. YOUBIAO126094.prt
7.09 MB
46. YOUSAI.prt
244 KB
47. YOUSAI61890.prt
244 KB
48. ZHICHENJIA.prt
200 KB
49. ZHICHENJIA96239.prt
200 KB
50. ZHOUCHENGDUANGAI.prt
148 KB
51. ZHOUCHENGDUANGAI2.prt
148 KB
52. ZHOUCHENGDUANGAI2173190.prt
148 KB
53. ZHOUCHENGDUANGAI3.prt
144 KB
54. ZHOUCHENGDUANGAI3160446.prt
144 KB
55. ZHOUCHENGDUANGAI318593.prt
148 KB
56. ZHOUCHENGNEIWAIHUAN.prt
124 KB
57. ZHOUCHENGNEIWAIHUAN143274.prt
124 KB
58. ZHOUCHENGZHUANGPEI_ASM.prt
92 KB
59. ZONGZHUANGPEITU_ASM.prt
148 KB
60. asm.STP
36.5 MB
61. asm.log
40.6 KB
62. asm_stp.prt
148 KB
63. juantongjigou.prt
76 KB
64. juantongjigou241894.prt
76 KB
65. ys7124.prt
148 KB
66. ys7124323049.prt
148 KB
67. 三维截图.jpg
84.6 KB
68. 中英文翻译文献.doc
292 KB
69. 绕线机装配图及零件.png
29.9 KB
70. 蜗杆减速器装配图及零件.png
34.6 KB
71. 装配图.png
19.5 KB
72. 说明书.doc
3.83 MB
73. 说明书3.png
66.5 KB
【变压器线圈绕线机设计【含三维图+CAD图+文档】】相关作品
下载提示
×

下载该图档需要消耗100金币!

确认下载
-- 热门充值套餐 · 限时优惠 --
加载中