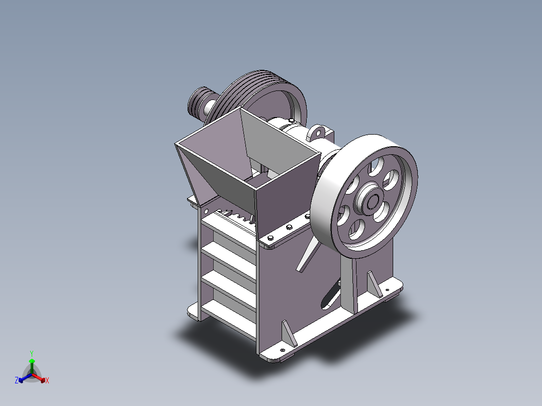
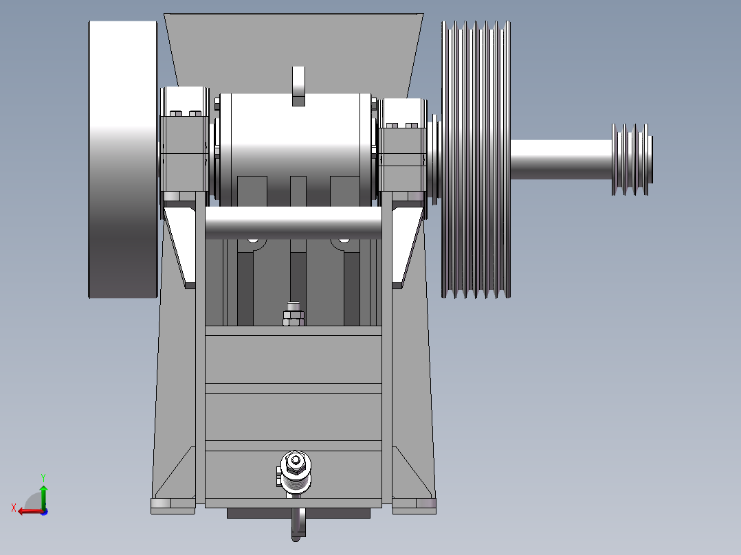
颚式破碎机整体设计及建模【含三维图+CAD图+文档】AutoCAD,SolidWorks,parasolid图档

图档名称为:颚式破碎机整体设计及建模【含三维图+CAD图+文档】,属于机械设备,工程机械分类,软件为AutoCAD,SolidWorks,parasolid, 图纸格式为dwg,sldprt,x_t,sldasm,可在线预览,可编辑,可供设计参考

加入收藏
模型参数

模型ID:10327412

模型大小:8.77M

软件版本: AutoCAD 2013,SolidWorks,parasolid

模型格式:dwg,sldprt,x_t,sldasm

是否可编辑:可修改,包括参数

上传时间:2025-12-01

图纸介绍:

下载模型
独钓寒江
作品: 0
粉丝: 0
文件列表
1. A0总装配图.dwg
179 KB
2. A1偏心轴.dwg
118 KB
3. A1动鄂.dwg
141 KB
4. A1固定齿板.dwg
91 KB
5. A1小皮带轮.dwg
75.8 KB
6. A1给料箱.dwg
81.3 KB
7. A1飞轮.dwg
83.6 KB
8. A1驱动皮带轮.dwg
88.1 KB
9. A21肘板.dwg
75.6 KB
10. K2540.1.1-1.SLDPRT
123 KB
11. K2540.1.1-2.SLDPRT
114 KB
12. K2540.1.2-1.SLDPRT
117 KB
13. K2540.1.2-2.SLDPRT
121 KB
14. K2540.1.2-3.SLDPRT
120 KB
15. M20X20.SLDPRT
168 KB
16. M30.SLDPRT
184 KB
17. zpt.x_t
1.29 MB
18. 上滑道.SLDPRT
131 KB
19. 下滑道.SLDPRT
115 KB
20. 中英文翻译文献.doc
350 KB
21. 任务书.docx
18.1 KB
22. 侧板.SLDPRT
132 KB
23. 偏心轴.SLDPRT
198 KB
24. 偏心轴组.SLDASM
881 KB
25. 前墙.SLDASM
141 KB
26. 压板螺丝.SLDPRT
162 KB
27. 压紧斜铁.SLDPRT
117 KB
28. 后墙.SLDASM
168 KB
29. 固定齿板.SLDPRT
432 KB
30. 大齿轮.SLDPRT
267 KB
31. 密封圈10.SLDPRT
176 KB
32. 密封圈123.SLDPRT密封圈.SLDPRT
163 KB
33. 密封圈8.SLDPRT
213 KB
34. 密封圈9.SLDPRT
158 KB
35. 密封环.SLDPRT
156 KB
36. 密封环11.SLDPRT
189 KB
37. 小皮带轮.SLDPRT
275 KB
38. 底板.SLDPRT
123 KB
39. 底板11.SLDPRT
130 KB
40. 底脚.SLDPRT
213 KB
41. 开题报告.docx
20.4 KB
42. 懂鄂.SLDPRT
509 KB
43. 拉杆.SLDPRT
473 KB
44. 挡圈1.SLDPRT
151 KB
45. 挡板.SLDPRT
118 KB
46. 机架.SLDASM
479 KB
47. 梁管.SLDPRT
171 KB
48. 活动齿板.SLDPRT
487 KB
49. 破碎机.SLDASM
2.36 MB
50. 筋.SLDPRT
118 KB
51. 筋11.SLDPRT
212 KB
52. 筋5.SLDPRT
121 KB
53. 筋6.SLDPRT
125 KB
54. 筋7.SLDPRT
126 KB
55. 筋板.SLDPRT
135 KB
56. 筋板2.SLDPRT
158 KB
57. 筋板3.SLDPRT
226 KB
58. 筋板4.SLDPRT
121 KB
59. 给料箱.SLDPRT
280 KB
60. 螺塞M18.SLDPRT
162 KB
61. 衬板.SLDPRT
157 KB
62. 衬板座.SLDPRT
287 KB
63. 衬板座11.SLDPRT
167 KB
64. 衬铁.SLDPRT
178 KB
65. 说明书.doc
633 KB
66. 调整螺丝.SLDPRT
164 KB
67. 轴套.SLDPRT
125 KB
68. 轴承1.SLDPRT
187 KB
69. 轴承12.SLDPRT
200 KB
70. 轴承座.SLDPRT
401 KB
71. 轴承挡圈.SLDPRT
143 KB
72. 飞轮.SLDPRT
246 KB
73. 驱动皮带轮.SLDPRT
245 KB
【颚式破碎机整体设计及建模【含三维图+CAD图+文档】】相关作品
下载提示
×

下载该图档需要消耗30金币!

确认下载
-- 热门充值套餐 · 限时优惠 --
加载中