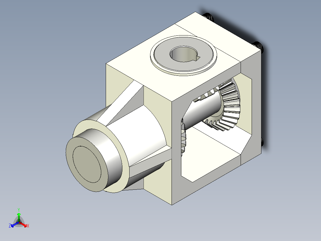
同轴转子直升机变速箱step 3D模型

3D模型名称为:同轴转子直升机变速箱,属于交通运输,车辆相关分类,软件为step, 三维模型格式为step,可在线预览,可编辑,可供设计参考

加入收藏
模型参数

模型ID:10294205

模型大小:3.11M

软件版本: step

模型格式:step

是否可编辑:可修改,不包括参数

上传时间:2025-10-31

图纸介绍:

下载模型
浮生
作品: 0
粉丝: 0
文件列表
1. Ekran Alıntısı.PNG
130 KB
2. aaaa.PNG
159 KB
3. coaxial rotor gearbox v8.step
15.8 MB
【同轴转子直升机变速箱】相关作品
滚动更载更多~
提示
×

下载该图档需要消耗10金币!

确认下载
加载中